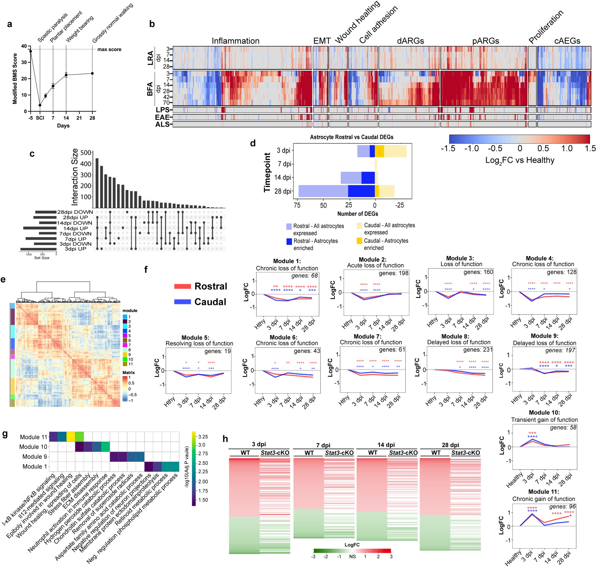
Extended Data Fig. 1: Temporal dynamics of lesion-remote astrocyte gene expression after SCI, their divergence from BFAs and other forms of astrocyte reactivity.
From: Lesion-remote astrocytes govern microglia-mediated white matter repair

a, Spontaneous recovery of locomotor behavior in the left hindlimb after iSCI as scored by a modified BMS protocol. b, Heat map showing differential expression of BFA reactivity-associated functional gene sets across in LRAs and BFAs over time after SCI, and astrocytes from non-traumatic insults and disorders (lipopolysaccharide, LPS; experimental autoimmune encephalomyelitis, EAE; amyotrophic lateral sclerosis, ALS). (FDR P ≤ 0.05 vs Healthy). Due to differences in experimental design across LRA and BFA gene expression analysis, the closest available timepoints were used for comparison, enabling alignment of early, subacute, and chronic phases of post-injury astrocyte responses. c, UpSet plot illustrating overlap between LRA RiboTag RNA-Seq DEGs over time after iSCI, vs Healthy (FDR P ≤ 0.05) (n = 4-6 mice/genotype/group). d, Bar graphs of rostral and caudal LRA RiboTag RNA-Seq DEGs over time after iSCI, vs Healthy (FDR P ≤ 0.05) illustrate only minimal transcriptomic differences across regions. e, Identification of temporally co-regulated LRA-enriched gene modules by Spearman correlation. f, Line graphs illustrating temporally regulated gene expression of LRA co-regulated gene modules rostral and caudal to the injury. Temporal regulation patterns for rostral (red) and caudal (blue) are illustrated independently. Unless stated otherwise, statistical analyses were performed using two-way ANOVA with Tukeys, *P ≤ 0.05, **P ≤ 0.002, ***P ≤ 0.0002, ****P ≤ 0.0001. Lines represent average expression across all co-regulated genes. g, Heat map of gene ontology terms enriched in each LRA gene module. h, Heatmaps illustrating Stat3cKO effects on WT LRA RiboTag RNA-Seq DEGs over time after iSCI, (vs Healthy; rostral and caudal combined; FDR P ≤ 0.05, Log2FC ≥ 0.5). Abbreviations: DEG: differentially expressed gene; EMT: epithelial-to-mesenchymal transition; dARGs: delayed astrocyte reactivity genes; pARGs: persisting astrocyte reactivity genes; cAEGs: consensus healthy astrocyte expressed genes. Exact P values can be found in source data.