Extended Data Fig. 6
From: ipRGC properties prevent light from shifting the SCN clock during daytime

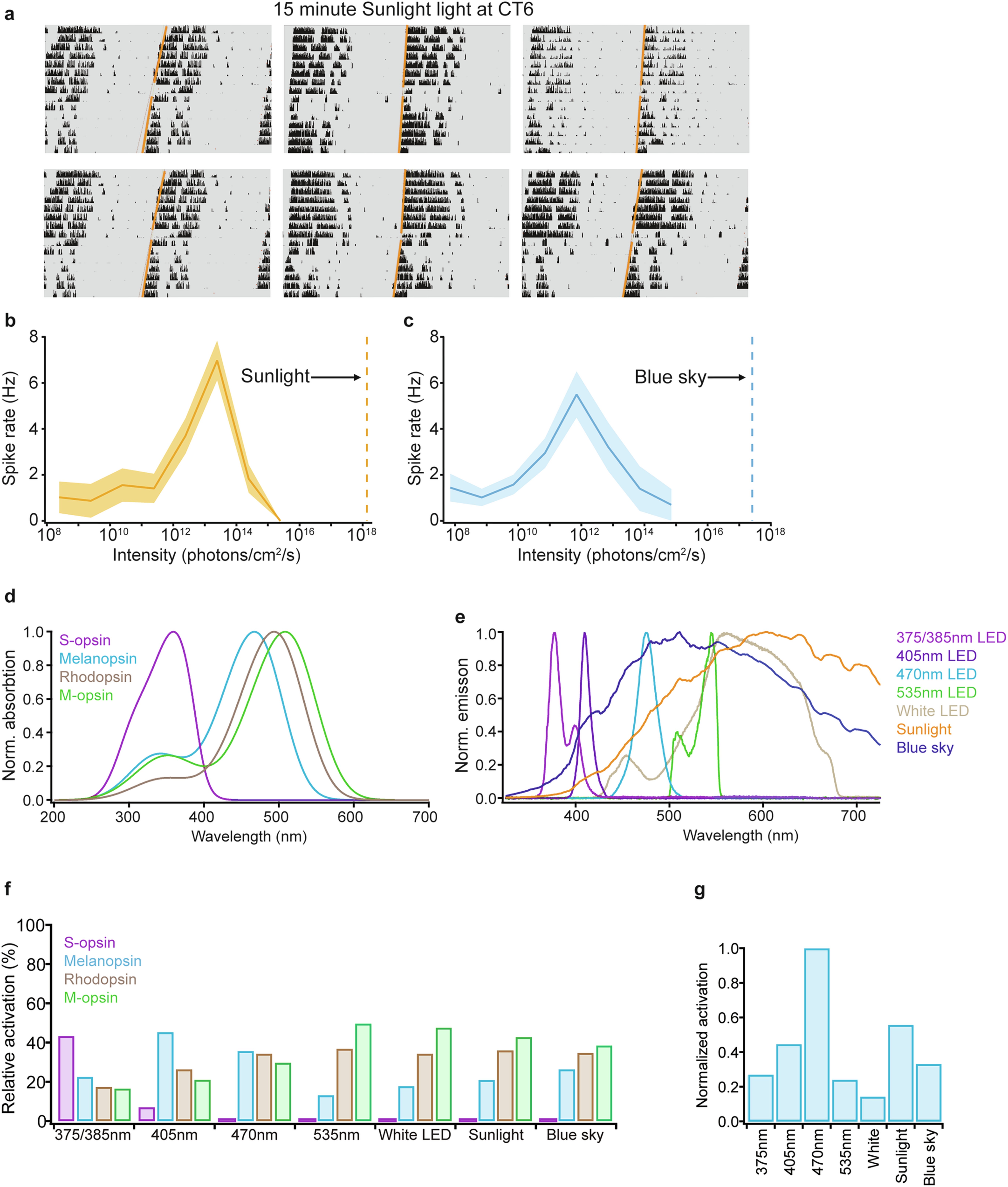
a-c. Actograms for wild type mice exposed to 15 min of sunlight and M1 ipRGC spike responses to sunlight and blue sky light. Related to Fig. 5. a. The double-plotted actograms of all wild type mice (n = 6). On day 8 the mice received a 15-min sunlight pulse (LP) at CT6. b. Average spike rates across cells in response to white light (n = 7 cells). SEM is indicated by colored shaded regions. Yellow vertical dashed line indicates the intensity of sunlight during midday. c. Average spike rates across cells in response to blue light (n = 13 cells). SEM is indicated by colored shaded regions. Blue vertical dashed line indicates the intensity of blue-sky during midday. Quantifications of observed phase shifts in a are shown in Fig. 5. d-f. Spectral properties of opsins and light sources used in the study. d. Normalized absorption spectra of S-opsin, Melanopsin, Rhodopsin and M-opsin. e. Normalized emission spectra of LED (375/385nm, 405 nm, 470 nm, 535 nm, white), sunlight and blue sky used in the study. f. Normalized S-opsin, Melanopsin, Rhodopsin and M-opsin content for each light source based on spectral overlap. g. Relative melanopsin activation across light sources.