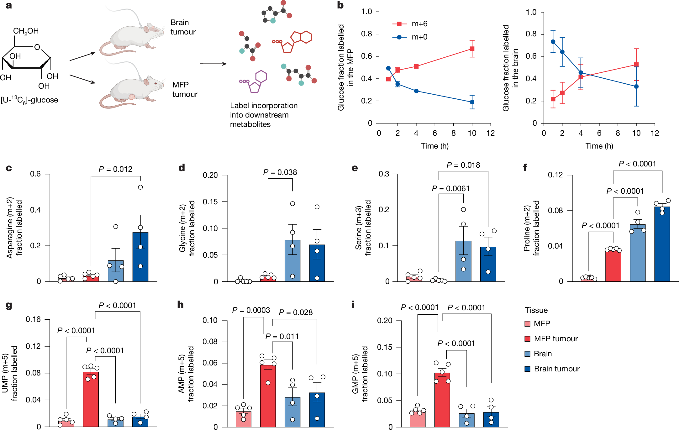
Fig. 4: Assessment of metabolite fate in primary and brain metastatic breast cancers.
From: Nutrient requirements of organ-specific metastasis in breast cancer

a, Schematic of [U-13C]-glucose infusion to trace metabolite fate in female NSG mice bearing MDA-MB-231 tumours in the MFP or brain. Created in BioRender. Abbott, K. (2025) https://BioRender.com/os441ve. b, Fractional labelling of plasma glucose (m+0 and m+6) following [U-13C]-glucose infusion (0.4 mg min−1, 10 h) in mice with MFP or brain tumours. Data are mean ± s.e.m.; n = 5 (MFP tumours) or n = 4 (brain tumours) biologically independent mice. c–i, Fractional labelling of the indicated metabolites measured by liquid chromatography–mass spectrometry. Separate cohorts of infused mice were implanted with tumours in either the MFP or brain, and both tumour and noncancerous tissues were collected from the same mice in each cohort. Data are mean ± s.e.m.; n = 5 (MFP tumour and noncancerous MFP), n = 4 (brain tumour) and n = 3 (noncancerous brain) biologically independent samples. Statistical analysis was performed using one-way analysis of variance with Holm–Sidak multiple comparisons test (two-sided). Experiments were performed once.