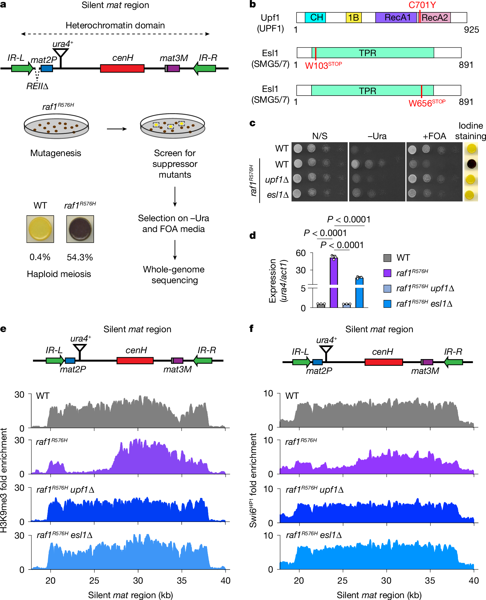
Fig. 1: Loss of NMD components rescues heterochromatin spreading defects.
From: Stress controls heterochromatin inheritance via histone H3 ubiquitylation

a, Genetic screen to identify suppressor mutants that restore silencing at the mat region in the raf1R576H mutant. Staining of colonies with iodine vapours as well as growth on uracil-deficient and FOA-containing media were used to assess rescue of silencing defects. Percentage of cells undergoing haploid meiosis is indicated. b, Domain organization of Upf1 and Esl1 showing the mutations (in red) identified in the suppressor screen. c, Restoration of heterochromatic silencing on loss of NMD components in raf1R576H mutant cells. Serial dilutions were plated on non-selective, uracil-deficient and FOA-containing media to assess mat2P::ura4+ expression. Haploid meiosis was assessed by iodine staining. d, RT–qPCR analysis of ura4+ expression (data are presented as mean ± s.d.; n = 3 independent experiments, adjusted P value by one-way analysis of variance followed by Holm–Sidak multiple comparisons test). e,f, ChIP–seq analysis of H3K9me3 (e) and Swi6HP1 (f) distribution at the silent mat region in the indicated strains. Data are representative of two independent experiments. +FOA, FOA-containing; N/S, non-selective; −Ura, uracil-deficient.