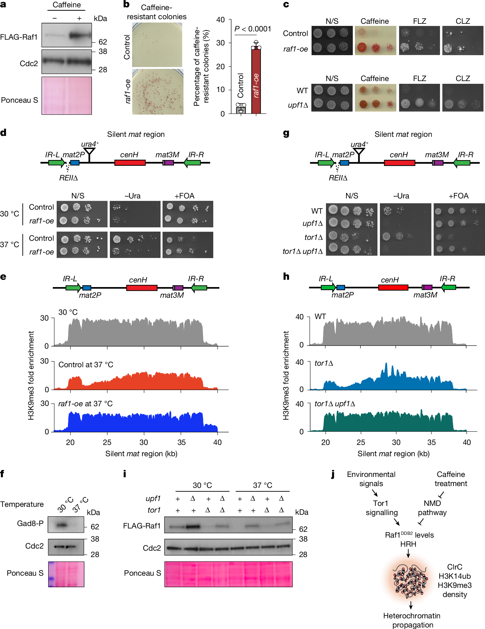
Fig. 5: Raf1DDB2 levels are naturally regulated during heterochromatin adaptation.
From: Stress controls heterochromatin inheritance via histone H3 ubiquitylation

a, Western blot of Raf1 in cells treated with 16 mM caffeine for 2 weeks. Cdc2 and Ponceau S serve as loading controls. b, Cells with or without raf1 overexpressed from the adh1 promoter (raf1-oe) were plated on caffeine and caffeine-resistant colonies were quantified (mean ± s.d.; n = 3 independent experiments; P values by two-tailed unpaired t-test). c, Caffeine, fluconazole (FLZ) and clotrimazole (CLZ) resistance in raf1-oe and upf1Δ cells assessed by serial dilutions. d,e, Heterochromatin assembly and silencing at 30 °C and 37 °C with or without raf1-oe assessed by serial dilution analysis of mat2P::ura4+ expression (d) and by H3K9me3 ChIP–seq across the silent mat region (e). f, Western blot analysis of Gad8 S546 phosphorylation at 30 °C and 37 °C. Cdc2 and Ponceau S serve as loading controls. g,h, Serial dilution analysis of mat2P::ura4+ expression in upf1Δ and tor1Δ single and double mutant cells (g) and H3K9me3 ChIP–seq across the silent mat region in the indicated strains (h). i, Western blot of Raf1 at 30 °C and 37 °C in the indicated strains. Cdc2 and Ponceau S serve as loading controls. j, Model showing the environmental cues converge on the heterochromatin HRH, where Raf1DDB2 abundance, regulated by TOR and the NMD pathway, modulates heterochromatin propagation to reprogram gene expression and enable adaptation. Raf1DDB2, a limiting factor for ClrC chromatin association, also mediates H3K14ub, which together maintain high local H3K9me3 density and associated Clr4SUV39H, critical for heterochromatin spreading and inheritance. e,f,i, Cells were grown at 37 °C for 16 h. Data are representative of two independent experiments.