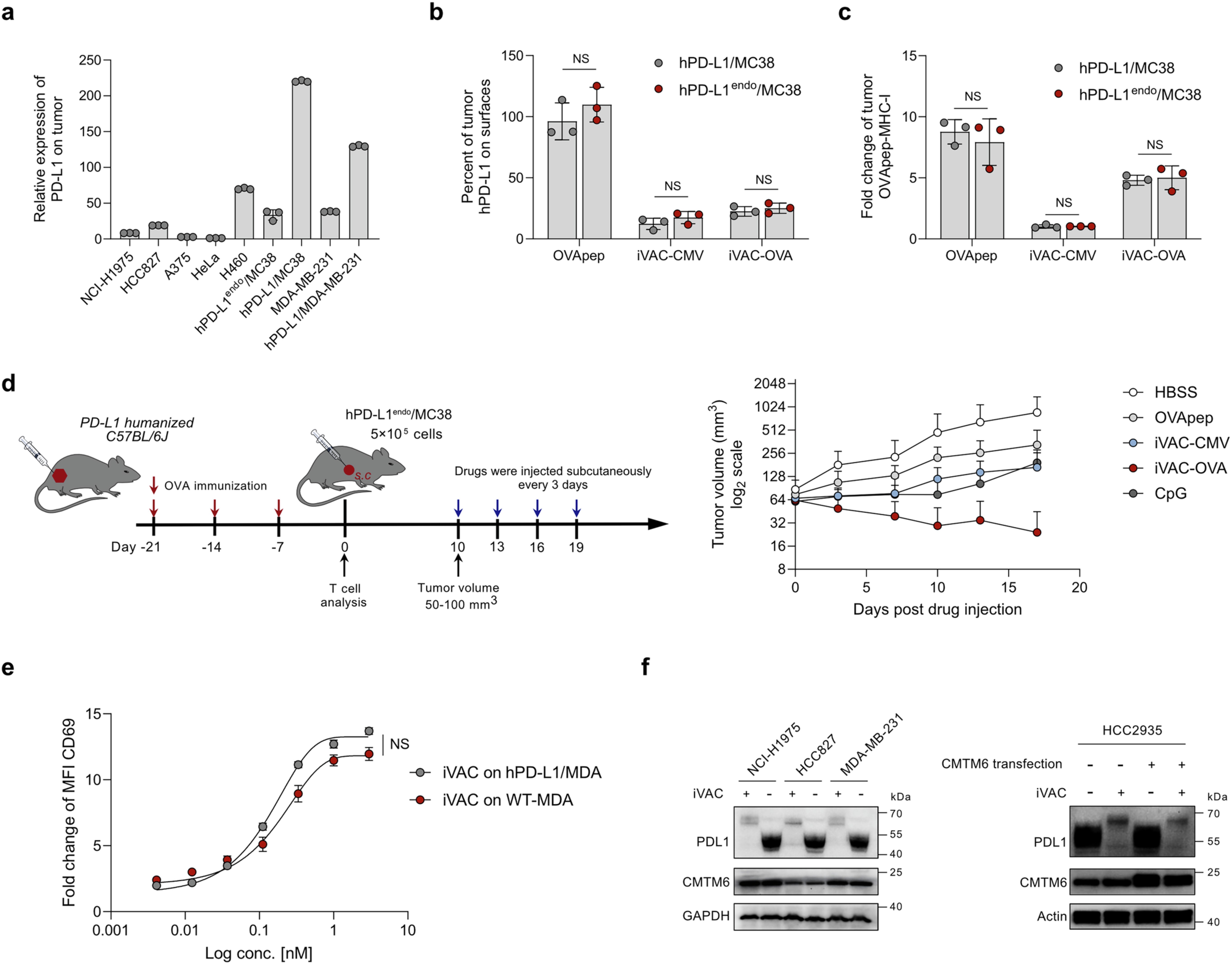
Extended Data Fig. 4: The endogenous PD-L1 expression level is sufficient for iVAC-induced exogenous antigen delivery and presentation.
From: Intratumoural vaccination via checkpoint degradation-coupled antigen presentation

a, Relative expression levels of hPD-L1 on various tumour cell lines validated by flow cytometry. b,c, iVAC exhibited comparable target degradation and antigen presentation abilities on hPD-L1endo/MC38 cells to those on hPD-L1/MC38 cells after 6 h. For a–c, data were derived from three biological replicates. d, In the in vivo tumour inhibition experiment, hPD-L1endo/MC38 cells demonstrate similar performance to that of hPD-L1/MC38 cells with iVAC treatment. Following three immunizations with OVApep, 5 × 105 hPD-L1endo/MC38 cells with the endogenous hPD-L1 level were subcutaneously injected into the right flank of PD-L1 humanized C57BL/6J mice. When tumours reached 50–100 mm3, intratumoural administration of iVAC was given every three days for a total of four times (n = 7). Growth curves of hPD-L1endo/MC38 tumours treated with HBSS, OVApep, iVAC-CMV, CpG and iVAC-OVA (plotted on a Log2 scale). e, The activation ratio of CMV-specific JC5 cells following incubation with iVAC-CMV-treated wild-type (WT) MDA-MB-231 cells or hPD-L1/MDA-MB-231 cells that overexpress PD-L1 (n = 3 biological replicates). f, The endogenous expression and up-regulation of CMTM6 in human cancer cells did not attenuate hPD-L1 degradation triggered by iVAC. Data are representative of two biological replicates. For gel source data, see Supplementary Fig. 1. Data are the mean ± s.d. Statistics: two-way ANOVA (b,c,e) with Tukey’s multiple comparisons test. NS: not significant.