Abstract
Decreased cross-presentation by antigen-presenting cells induces the scarcity of tumour-reactive T cells within the tumour bed, rendering in situ T cell rejuvenation through immunogenicity reprogramming highly desirable yet challenging1,2,3. Here we developed an intratumoural vaccination chimera (iVAC) to reprogram tumour cells into an antigen-presenting state (APC-like tumour cells) with restored anti-tumour immunity. The iVAC chimeras consist of a covalently engineered PD-L1 degrader conjugated to immunogenic antigens, which could relieve immune checkpoint inhibition while enforcing the cross-presentation of exogenous antigens. Functionally, the iVAC-induced antigen processing and presentation elicited potent tumour killing through reactivation of resident antigen-specific CD8+ T cells, which simultaneously remodelled the tumour microenvironment to promote durable tumour-specific immunity. Extending this strategy, we used iVAC with a cytomegalovirus (CMV)-derived antigen to activate CMV-specific T cells against breast cancer in vitro, in a humanized mouse model as well as in a patient-derived tumour model. This study establishes a foundation for chemically reprogramming cancer cells within tumour beds to endow APC-like functions, providing an avenue for stimulating anti-tumour immunity.
This is a preview of subscription content, access via your institution
Access options
Access Nature and 54 other Nature Portfolio journals
Get Nature+, our best-value online-access subscription
$32.99 / 30 days
cancel any time
Subscribe to this journal
Receive 51 print issues and online access
$199.00 per year
only $3.90 per issue
Buy this article
- Purchase on SpringerLink
- Instant access to the full article PDF.
USD 39.95
Prices may be subject to local taxes which are calculated during checkout






Similar content being viewed by others
Data availability
All data presented are available in the Article and its Supplementary Information. Raw RNA-seq data have been deposited in the Genome Sequence Archive of National Genome Data Center under accession identifier CRA031318. Raw proteomics data have been deposited in the ProteomeXchange consortium via the iProX partner repository under dataset identifier IPX0013811000. Source data are provided with this paper.
References
Kalbasi, A. & Ribas, A. Tumour-intrinsic resistance to immune checkpoint blockade. Nat. Rev. Immunol. 20, 25–39 (2020).
Sharma, P., Hu-Lieskovan, S., Wargo, J. A. & Ribas, A. Primary, adaptive, and acquired resistance to cancer immunotherapy. Cell 168, 707–723 (2017).
Oliveira, G. & Wu, C. J. Dynamics and specificities of T cells in cancer immunotherapy. Nat. Rev. Cancer 23, 295–316 (2023).
Emens, L. A. et al. Cancer immunotherapy: opportunities and challenges in the rapidly evolving clinical landscape. Eur. J. Cancer 81, 116–129 (2017).
Chow, A., Perica, K., Klebanoff, C. A. & Wolchok, J. D. Clinical implications of T cell exhaustion for cancer immunotherapy. Nat. Rev. Clin. Oncol. 19, 775–790 (2022).
Larson, R. C. & Maus, M. V. Recent advances and discoveries in the mechanisms and functions of CAR T cells. Nat. Rev. Cancer 21, 145–161 (2021).
Lin, M. J. et al. Cancer vaccines: the next immunotherapy frontier. Nat. Cancer 3, 911–926 (2022).
Kirchhammer, N., Trefny, M. P., Maur, P. A. D., Läubli, H. & Zippelius, A. Combination cancer immunotherapies: emerging treatment strategies adapted to the tumor microenvironment. Sci. Transl. Med. 14, eabo3605 (2022).
Miller, C. L. et al. Systemic delivery of a targeted synthetic immunostimulant transforms the immune landscape for effective tumor regression. Cell Chem. Biol. 29, 451–462 (2022).
Marabelle, A., Tselikas, L., de Baere, T. & Houot, R. Intratumoral immunotherapy: using the tumor as the remedy. Ann. Oncol. 28, 33–43 (2017).
Melero, I., Castanon, E., Alvarez, M., Champiat, S. & Marabelle, A. Intratumoural administration and tumour tissue targeting of cancer immunotherapies. Nat. Rev. Clin. Oncol. 18, 558–576 (2021).
Dieu-Nosjean, M. C. et al. Long-term survival for patients with non-small-cell lung cancer with intratumoral lymphoid structures. J. Clin. Oncol. 26, 4410–4417 (2008).
Lee, Y. et al. Recruitment and activation of naive T cells in the islets by lymphotoxin β receptor-dependent tertiary lymphoid structure. Immunity 25, 499–509 (2006).
Peske, J. D. et al. Effector lymphocyte-induced lymph node-like vasculature enables naive T-cell entry into tumours and enhanced anti-tumour immunity. Nat. Commun. 6, 7114 (2015).
Heras-Murillo, I., Adán-Barrientos, I., Galán, M., Wculek, S. K. & Sancho, D. Dendritic cells as orchestrators of anticancer immunity and immunotherapy. Nat. Rev. Clin. Oncol. 21, 257–277 (2024).
Saxena, M., van der Burg, S. H., Melief, C. J. M. & Bhardwaj, N. Therapeutic cancer vaccines. Nat. Rev. Cancer 21, 360–378 (2021).
Lin, J. H. et al. Type 1 conventional dendritic cells are systemically dysregulated early in pancreatic carcinogenesis. J. Exp. Med. 217, e20190673 (2020).
Meier, S. L., Satpathy, A. T. & Wells, D. K. Bystander T cells in cancer immunology and therapy. Nat. Cancer 3, 143–155 (2022).
Simoni, Y. et al. Bystander CD8+ T cells are abundant and phenotypically distinct in human tumour infiltrates. Nature 557, 575–579 (2018).
Kalaora, S. et al. Identification of bacteria-derived HLA-bound peptides in melanoma. Nature 592, 138–143 (2021).
Rosato, P. C. et al. Virus-specific memory T cells populate tumors and can be repurposed for tumor immunotherapy. Nat. Commun. 10, 567 (2019).
Jhunjhunwala, S., Hammer, C. & Delamarre, L. Antigen presentation in cancer: insights into tumour immunogenicity and immune evasion. Nat. Rev. Cancer 21, 298–312 (2021).
Zimmermannova, O. et al. Restoring tumor immunogenicity with dendritic cell reprogramming. Sci. Immunol. 8, eadd4817 (2023).
Ascic, E. et al. In vivo dendritic cell reprogramming for cancer immunotherapy. Science 386, eadn9083 (2024).
Zhu, Y. et al. Bioorthogonal cleavage chemistry: harnessing the bond-break reactions for biomolecule manipulations in living systems. Chin. J. Chem. 43, 553–566 (2025).
Dong, J. J., Krasnova, L., Finn, M. G. & Sharpless, K. B. Sulfur(VI) fluoride exchange (SuFEx): another good reaction for click chemistry. Angew. Chem. Int. Edn 53, 9430–9448 (2014).
Wang, N. X. et al. Genetically encoding fluorosulfate-L-tyrosine to react with lysine, histidine, and tyrosine via SuFEx in proteins. J. Am. Chem. Soc. 140, 4995–4999 (2018).
Yu, B. et al. Accelerating PERx reaction enables covalent nanobodies for potent neutralization of SARS-CoV-2 and variants. Chem 8, 2766–2783 (2022).
Wang, L. & Schultz, P. G. Expanding the genetic code. Angew. Chem. Int. Edn 44, 34–66 (2005).
Chin, J. W. Expanding and reprogramming the genetic code. Nature 550, 53–60 (2017).
Cheng, Z. J. J. et al. Novel PD-1 blockade bioassay to assess therapeutic antibodies in PD-1 and PD-L1 immunotherapy programs. Cancer Res. 75, 5440 (2015).
Joffre, O. P., Segura, E., Savina, A. & Amigorena, S. Cross-presentation by dendritic cells. Nat. Rev. Immunol. 12, 557–569 (2012).
Rodríguez-Silvestre, P. et al. Perforin-2 is a pore-forming effector of endocytic escape in cross-presenting dendritic cells. Science 380, 1258–1265 (2023).
Kroemer, G., Galassi, C., Zitvogel, L. & Galluzzi, L. Immunogenic cell stress and death. Nat. Immunol. 23, 487–500 (2022).
Jin, M. Z. & Wang, X. P. Immunogenic cell death-based cancer vaccines. Front. Immunol. 12, 697964 (2021).
Oba, T. et al. Overcoming primary and acquired resistance to anti-PD-L1 therapy by induction and activation of tumor-residing cDC1s. Nat. Commun. 11, 5415 (2020).
Vescovini, R. et al. Massive load of functional effector CD4+ and CD8+ T cells against cytomegalovirus in very old subjects. J. Immunol. 179, 4283–4291 (2007).
Lin, F. et al. Multimodal targeting chimeras enable integrated immunotherapy leveraging tumor-immune microenvironment. Cell 187, 7470–7491 (2024).
Shalhout, S. Z., Miller, D. M., Emerick, K. S. & Kaufman, H. L. Therapy with oncolytic viruses: progress and challenges. Nat. Rev. Clin. Oncol. 20, 160–177 (2023).
Harrington, K., Freeman, D. J., Kelly, B., Harper, J. & Soria, J. C. Optimizing oncolytic virotherapy in cancer treatment. Nat. Rev. Drug Discov. 18, 689–706 (2019).
Wang, G. et al. An engineered oncolytic virus expressing PD-L1 inhibitors activates tumor neoantigen-specific T cell responses. Nat. Commun. 11, 1395 (2020).
Chen, Y. X. et al. An oncolytic virus–T cell chimera for cancer immunotherapy. Nat. Biotechnol. 42, 1876–1887 (2024).
Chen, X. Y. et al. An oncolytic virus delivering tumor-irrelevant bystander T cell epitopes induces anti-tumor immunity and potentiates cancer immunotherapy. Nat. Cancer 5, 1063–1081 (2024).
Cruz, F. M., Chan, A. M. D. & Rock, K. L. Pathways of MHC I cross-presentation of exogenous antigens. Semin. Immunol. 66, 101729 (2023).
Banik, S. M. et al. Lysosome-targeting chimaeras for degradation of extracellular proteins. Nature 584, 291–297 (2020).
Ahn, G. et al. LYTACs that engage the asialoglycoprotein receptor for targeted protein degradation. Nat. Chem. Biol. 17, 937–946 (2021).
Zhou, Y. X., Teng, P., Montgomery, N. T., Li, X. L. & Tang, W. P. Development of triantennary N-acetylgalactosamine conjugates as degraders for extracellular proteins. ACS Cent. Sci. 7, 499–506 (2021).
Cotton, A. D., Nguyen, D. P., Gramespacher, J. A., Seiple, I. B. & Wells, J. A. Development of antibody-based PROTACs for the degradation of the cell-surface immune checkpoint protein PD-L1. J. Am. Chem. Soc. 143, 593–598 (2021).
Zhang, H. et al. Covalently engineered nanobody chimeras for targeted membrane protein degradation. J. Am. Chem. Soc. 143, 16377–16382 (2021).
Sefrin, J. P. et al. Sensitization of tumors for attack by virus-specific CD8+ T-cells through antibody-mediated delivery of immunogenic T-cell epitopes. Front. Immunol. 10, 1962 (2019).
Millar, D. G. et al. Antibody-mediated delivery of viral epitopes to tumors harnesses CMV-specific T cells for cancer therapy. Nat. Biotechnol. 38, 420–425 (2020).
van der Wulp, W. et al. Comparison of methods generating antibody-epitope conjugates for targeting cancer with virus-specific T cells. Front. Immunol. 14, 1183914 (2023).
Zimmermannova, O., Caiado, I., Ferreira, A. G. & Pereira, C. F. Cell fate reprogramming in the era of cancer immunotherapy. Front. Immunol. 12, 714822 (2021).
Rapino, F. et al. C/EBPα induces highly efficient macrophage transdifferentiation of B lymphoma and leukemia cell lines and impairs their tumorigenicity. Cell Rep. 3, 1153–1163 (2013).
McClellan, J. S., Dove, C., Gentles, A. J., Ryan, C. E. & Majeti, R. Reprogramming of primary human Philadelphia chromosome-positive B cell acute lymphoblastic leukemia cells into nonleukemic macrophages. Proc. Natl Acad. Sci. USA 112, 4074–4079 (2015).
Linde, M. H. et al. Reprogramming cancer into antigen-presenting cells as a novel immunotherapy. Cancer Discov. 13, 1164–1185 (2023).
Wang, J. L., Sun, S. C. & Deng, H. K. Chemical reprogramming for cell fate manipulation methods, applications, and perspectives. Cell Stem Cell 30, 1130–1147 (2023).
Guan, J. Y. et al. Chemical reprogramming of human somatic cells to pluripotent stem cells. Nature 605, 325–331 (2022).
Hu, Y. Y. et al. Induction of mouse totipotent stem cells by a defined chemical cocktail. Nature 617, 792–797 (2023).
Manjunath, N. et al. Effector differentiation is not prerequisite for generation of memory cytotoxic T lymphocytes. J. Clin. Invest. 108, 871–878 (2001).
Ge, Y. et al. Enzyme-mediated intercellular proximity labeling for detecting cell-cell interactions. J. Am. Chem. Soc. 141, 1833–1837 (2019).
Yin, S. et al. Patient-derived tumor-like cell clusters for drug testing in cancer therapy. Sci. Transl. Med. 12, eaaz1723 (2020).
Dijkstra, K. K. et al. Generation of tumor-reactive T cells by co-culture of peripheral blood lymphocytes and tumor organoids. Cell 174, 1586–1598 (2018).
Cattaneo, C. M. et al. Tumor organoid-T-cell coculture systems. Nat. Protoc. 15, 15–39 (2020).
Yin, S. et al. Patient-derived tumor-like cell clusters for personalized chemo- and immunotherapies in non-small cell lung cancer. Cell Stem Cell 31, 717–733 (2024).
Acknowledgements
We thank S. Liu for expert technical assistance; Y. Zhang, Y. Cao and S. Qin for discussions; and Z. Li and M. Li for their assistance in our OVA immunization. This work was funded by the Major Program of Shenzhen Bay Laboratory (S211101001 to P.R.C.); the National Key Research and Development Program of China (2016YFA0501500 to P.R.C.); the National Natural Science Foundation of China (grants 21740001, 21937001 and 22207076, 8200909770 to P.R.C., and grant 22477083 to H.Z.); the Beijing Natural Science Foundation (Z200010 to P.R.C.); the Tencent Foundation through the XPLORER PRIZE and the New Cornerstone Investigator Program (to P.R.C.); and the China National Postdoctoral Program for Innovation Talents (BX20220004 to Y.H.).
Author information
Authors and Affiliations
Contributions
P.R.C. and H.Z. conceptualized the idea and conceived the project. P.R.C., H.Z. and J.J.X. supervised the work. Y.H. and Y.M. developed the methods. M.P., S.Z. and X.L. optimized FnFSYs. Y.H. performed iVAC experiments with the help of Y.M. and W.G.; Y.M. performed analysis of RNA-seq and immunopeptidome data. C.D. and M.P. performed analysis of animal samples. Y.F. and L.G. performed CMV-associated assays. S.Y. and J.W. performed PTC-associated assays. Y.H. and Y.M. contributed to the writing of the original draft. P.R.C., H.Z. and J.J.X. reviewed the manuscript. All of the authors contributed to revising the manuscript and approved the final version.
Corresponding authors
Ethics declarations
Competing interests
The authors declare no competing interests.
Peer review
Peer review information
Nature thanks Xin Zhou and the other, anonymous, reviewer(s) for their contribution to the peer review of this work.
Additional information
Publisher’s note Springer Nature remains neutral with regard to jurisdictional claims in published maps and institutional affiliations.
Extended data figures and tables
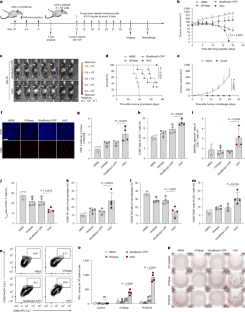
Extended Data Fig. 1 Development of optimized proximity-reactive FnFSYs for iVAC-mediated PD-L1 degradation-coupled antigen presentation.
a, Model reactions of mono- or di-fluoro phenyl sulfurofluoridates (FnPSFs) with imidazole informed optimization of FnFSYs. 1 mM FnPSF reacted with 100 mM imidazole under the same conditions, analysed by LC-MS (n = 3 independent replicates). b, Representative LC curves of model reactions after 4 h. c, Relative reactivity of FnPSF variants with imidazole compared to the original form (n = 3 independent replicates). d, Chemoenzymatic synthesis of FnFSYs: Tyrosine phenol lyase (TPL) enabled scalable production of fluoride-substituted tyrosines, creating two mono-fluoro and four di-fluoro FnFSYs through fluorosulfurylation. e, Crosslinking reactions between FnFSYs and imidazole: 1 mM FnFSY reacted with 100 mM imidazole in Tris buffer (pH = 8.0) at 37 °C for 4 h; conversion was analysed by LC-MS (n = 3 independent replicates). f, Representative LC curves of FnFSYs reacting with imidazole after 4 h. g, Relative reactivity of FnFSYs with imidazole compared to the original FSY (n = 3 independent replicates). Data are the mean ± s.d. Statistics: one-way ANOVA (c, g) with Tukey’s multiple comparisons test. NS: not significant.
Extended Data Fig. 2 Engineering bioorthogonal aminoacyl-tRNA synthetase for site-specific incorporation of FnFSYs into GFP.
a, Targeted saturation mutagenesis sites on PylRS. The chFSYRS V366A PylRS variant, identified after four rounds of positive selection, enables bio-orthogonal recognition of all FnFSYs. (PDB: 3QTC). b, Comparison of FnFSY incorporation into full-length GFP in E. coli by the chFSYRS V366A variant versus the original chFSYRS. PrUAA: proximity-reactive unnatural amino acids. Data are representative of three biological replicates. For gel source data, see Supplementary Fig. 1. c–e, Sequencing results of four targeted sites: (c) before selection, (d) after three rounds of positive selection, and (e) after a final round of positive selection. f,g, Quantitative analysis of EGFP expression by fluorescence: (f) Representative fluorescence imaging normalized by OD600, measured with a Typhoon FLA 9500 Fluorescence Imager. (g) Fluorescence intensity per group, measured by plate reader and normalized to FSY (n = 3 biological replicates). Data are the mean ± s.d. Statistics: two-way ANOVA (g) with Tukey’s multiple comparisons test.
Extended Data Fig. 3 The enhanced proximal crosslinking reactivity of iVAC accelerated PD-L1 degradation that promoted antigen presentation.
a, SDS-PAGE and quantitative analysis of proximal crosslinking efficiency of GlueBody variants with distinct FnFSYs to PD-L1. Purified proteins (5 μM) were incubated with PD-L1 (0.5 μM) in PBS buffer at 37 °C for 30 min (n = 3 biological replicates). b, Time-course analysis of PD-L1 degradation in HCC2935 cells treated with GlueBody-CPP or GlueBody2-CPP (n = 3 biological replicates). c, Enhanced antigen presentation on hPD-L1/MC38 cells mediated by iVAC with optimized GlueBody (n = 3 biological replicates). d, Targeted PD-L1 degradation and antigen presentation induced by iVAC on hPD-L1/MC38 cells. e,f, iVAC shows comparable effects on (e) PD-L1 degradation in HCC2935 cells and (f) T cell activity restoration in a PD-1/PD-L1 functional assay (n = 3 biological replicates). Data are the mean ± s.d. Statistics: one-way ANOVA (a) and two-way ANOVA (b, c, e, f), each followed by Tukey’s multiple comparisons test. NS: not significant.
Extended Data Fig. 4 The endogenous PD-L1 expression level is sufficient for iVAC-induced exogenous antigen delivery and presentation.
a, Relative expression levels of hPD-L1 on various tumour cell lines validated by flow cytometry. b,c, iVAC exhibited comparable target degradation and antigen presentation abilities on hPD-L1endo/MC38 cells to those on hPD-L1/MC38 cells after 6 h. For a–c, data were derived from three biological replicates. d, In the in vivo tumour inhibition experiment, hPD-L1endo/MC38 cells demonstrate similar performance to that of hPD-L1/MC38 cells with iVAC treatment. Following three immunizations with OVApep, 5 × 105 hPD-L1endo/MC38 cells with the endogenous hPD-L1 level were subcutaneously injected into the right flank of PD-L1 humanized C57BL/6J mice. When tumours reached 50–100 mm3, intratumoural administration of iVAC was given every three days for a total of four times (n = 7). Growth curves of hPD-L1endo/MC38 tumours treated with HBSS, OVApep, iVAC-CMV, CpG and iVAC-OVA (plotted on a Log2 scale). e, The activation ratio of CMV-specific JC5 cells following incubation with iVAC-CMV-treated wild-type (WT) MDA-MB-231 cells or hPD-L1/MDA-MB-231 cells that overexpress PD-L1 (n = 3 biological replicates). f, The endogenous expression and up-regulation of CMTM6 in human cancer cells did not attenuate hPD-L1 degradation triggered by iVAC. Data are representative of two biological replicates. For gel source data, see Supplementary Fig. 1. Data are the mean ± s.d. Statistics: two-way ANOVA (b,c,e) with Tukey’s multiple comparisons test. NS: not significant.
Extended Data Fig. 5 Evaluation of iVAC in PD-L1 humanized C57BL/6J mice.
a, Schematic overview of the biodistribution and plasma concentration study and treatment protocol. PD-L1 humanized mice were subcutaneously (s.c.) injected with 5 × 105 hPD-L1endo/MC38 cells in the right flank. When tumours reached 50–100 mm3, AF647-labelled drugs were administered intratumourally (i.t.) once. At different designated time points within 72 h, the fluorescence intensity in mouse serum (b) and the retention of fluorescence at the tumour site (c) were assessed (n = 4 mice per group). d, The biodistribution images of intratumourally injected drugs into hPD-L1endo/MC38 tumours 24 h post-administration (n = 4 mice per group). e, Tolerability of the iVAC in PD-L1 humanized C57BL/6J mice after OVApep immunization. Different doses of iVAC were injected subcutaneously (s.c.) to mice for a total of 6 times once every 3 days for tolerability evaluation. f, Mouse bodyweight was recorded during the treatment (n = 4 mice per group). g, On day 19, mice were euthanized, and organs were obtained and sliced for hematoxylin and eosin (H&E) staining and histology analysis. Scale bar: 500 µm. Data are representative of four mice per group.
Extended Data Fig. 6 APC-like tumour reprogramming induces an inflammatory profile in mouse cancer cells.
a, Confocal imaging of iVAC internalization in MDA-MB-231 cells using a FRET assay. Cy3 signal represents released OVA antigen; FRET signal indicates intact iVAC. Experiments were repeated independently two times. Scale bar: 10 μm. b, Following iVAC-induced antigenicity reprogramming, the leakage of delivered antigen from lysosomes for cross-presentation in tumours occurs via perforin-2 (Mpeg1). RNAi-mediated knockdown of perforin-2 can almost abrogate the antigen presentation by iVAC (n = 3 biological replicates). c–e, Heatmaps showing expression of genes related to (c) cell cycle, (d) IFN-γ and (e) STING pathways (n = 3 biological replicates). f, Gene set enrichment analysis (GSEA) for innate immune system genes, immune effector processes, and cytokine production in immune response genes in APC-like tumours derived from B16 cells compared to parental lines (HBSS, n = 3 biological replicates). Normalized enrichment score (NES) and false discovery rate q-values (FDR q) are provided. g,h, Quantitative PCR analysis of mRNA expression for antigen processing and presentation-related genes in APC-like tumours derived from (g) B16 and (h) MC38 cells (n = 3 biological replicates). In these experiments, the MC38 and B16 cells utilized were all murine PD-L1 knockout cells that expressed human PD-L1. Data are the mean ± s.d. Statistics: one-way ANOVA (b) and two-way ANOVA (g, h), each followed by Tukey’s multiple comparisons. NS: not significant.
Extended Data Fig. 7 The iVAC-converted APC-like tumour cells become immunogenic and elicit CD8+ T cell responses.
a,b, Expansion of OT-I memory T cells in the presence of APC-like tumours and BMDCs with or without iVAC treatment. Representative flow cytometry plots (a) and quantification (b) of CD8+ T cell proliferation (measured by cell tracer dilution) and activation (CD25+) after 48 h of co-culture with APC-like tumours and BMDCs. c,d, APC-like tumour cells promote the expansion of OT-I naive T cells. Representative flow cytometry plots (c) and quantification (d) of CD8+ T cell proliferation (measured by cell tracer dilution) and activation (CD44+) after 48 h of co-culture with APC-like tumours. e, Quantification of early activation markers CD69+CD25+ and CD44+ on CD8+ T cells after 12 h of co-culture with APC-like tumour cells. In these experiments, the MC38 and B16 cells utilized were all murine PD-L1 knockout cells that expressed human PD-L1. For b, c and e, data were derived from three biological replicates and are presented as mean ± s.d. Statistics: one-way ANOVA (b, d, e) with Tukey’s multiple comparisons test. NS: not significant.
Extended Data Fig. 8 iVAC induces tumours to acquire APC-like functions via PD-L1 degradation and OVA antigen presentation.
a,b, Representative flow cytometry plots (a) and quantification (b) of OVA (SIINFEKL) tetramer+ CD8+ T cells in PBMCs from mice immunized with OVApep (n = 5 mice per group). c, iVAC treatment induced PD-L1 degradation similar to GlueBody2-CPP and resulted in increased infiltration of CD3+ and CD11c+ cells in tumours. Data are representative of three mice per group. Scale bar: 100 μm. d,e, Representative flow cytometry plots (d) and quantification (e) of tumour PD-L1 levels (n = 3 mice per group). f,g, Representative flow cytometry plots (f) and quantification (g) of OVApep-MHC-I complexes on tumour cells (n = 3 mice per group). Data are the mean ± s.d. Statistics: the unpaired two-sided Student’s t-test (b) and one-way ANOVA (e, g) with Tukey’s multiple comparisons test. NS: not significant.
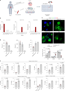
Extended Data Fig. 9 Evaluation of the responses against virus epitopes in tumour patients.
a–c, The secreted IFN-γ was measured via ELISA after 6–9 days of stimulation with 7 epitopes separately derived from CMV, EBV, or influenza virus antigens. The responses of selected virus-specific T cells in patients with HLA-A*02:01 (a), HLA-A*11:01 (b), and HLA-A*24:02 (c) were ascertained by comparing them (red) with the irrelevant control OVApep (grey). Data are derived from two or three independent biological replicates and are presented as mean ± s.d.
Extended Data Fig. 10 Evaluation of the iVAC strategy in a PTC model.
a, Evaluation of the iVAC-mediated T cell redirection and activation. The CRC PTCs (patient 1, HLA-A*02:01) were treated with iVAC or controls. TNF-α as well as IFN-γ were measured by ELISA and tumour inhibition was determined by testing the PTC viability after 7 days (n = 3 biological replicates). b, Tumour inhibition on PTCs from other patients (patients 15–17) was evaluated by testing the PTC viability after 7 days (n = 3 biological replicates). c, Percentage of PD-L1+ tumour cells (within EpCAM+ primary tumour cells) as determined by flow cytometry. Patients exhibiting a response to iVAC are highlighted in red. d, Response rates to iVAC treatment in tumours stratified as PD-L1low (<20%) and PD-L1high (≥20%), demonstrating a correlation between PD-L1 expression level and treatment efficacy. Data are the mean ± s.d. Statistics: one-way ANOVA (a) with Tukey’s multiple comparisons test and the unpaired two-sided Student’s t-test (b). NS: not significant.
Supplementary information
Supplementary Information (download PDF )
Supplementary Methods, the legends for Supplementary Tables 1–9, Supplementary Fig. 1 and 2, Supplementary References and Supplementary Data (spectral data).
Supplementary Table 1 (download XLSX )
Immunopeptidomic profiling of mouse cancer hPD-L1/MC38 cells after iVAC treatment.
Supplementary Table 2 (download XLSX )
Bulk RNA-seq analysis of mouse cancer hPD-L1/B16 cells after iVAC treatment.
Supplementary Table 3 (download XLSX )
Immunopeptidomic profiling of human cancer MDA-MB-231 cells after HBSS treatment.
Supplementary Table 4 (download XLSX )
Immunopeptidomic profiling of human cancer MDA-MB-231 cells after iVAC treatment.
Supplementary Table 5 (download XLSX )
The peptide sequences used for optimization of iVAC construction loaded with the CMV epitope.
Supplementary Table 6 (download XLSX )
List of epitopes used to validate virus-specific T cell responses in patients with cancer.
Supplementary Table 7 (download XLSX )
Detailed information of donors in Fig. 5.
Supplementary Table 8 (download XLSX )
Detailed information of patients with tumours in Fig. 6.
Supplementary Table 9 (download XLSX )
List of qPCR primers for the validation of transcriptome changes.
Source data
Rights and permissions
Springer Nature or its licensor (e.g. a society or other partner) holds exclusive rights to this article under a publishing agreement with the author(s) or other rightsholder(s); author self-archiving of the accepted manuscript version of this article is solely governed by the terms of such publishing agreement and applicable law.
About this article
Cite this article
Han, Y., Ma, Y., Pei, M. et al. Intratumoural vaccination via checkpoint degradation-coupled antigen presentation. Nature 650, 736–747 (2026). https://doi.org/10.1038/s41586-025-09903-1
Received:
Accepted:
Published:
Version of record:
Issue date:
DOI: https://doi.org/10.1038/s41586-025-09903-1


