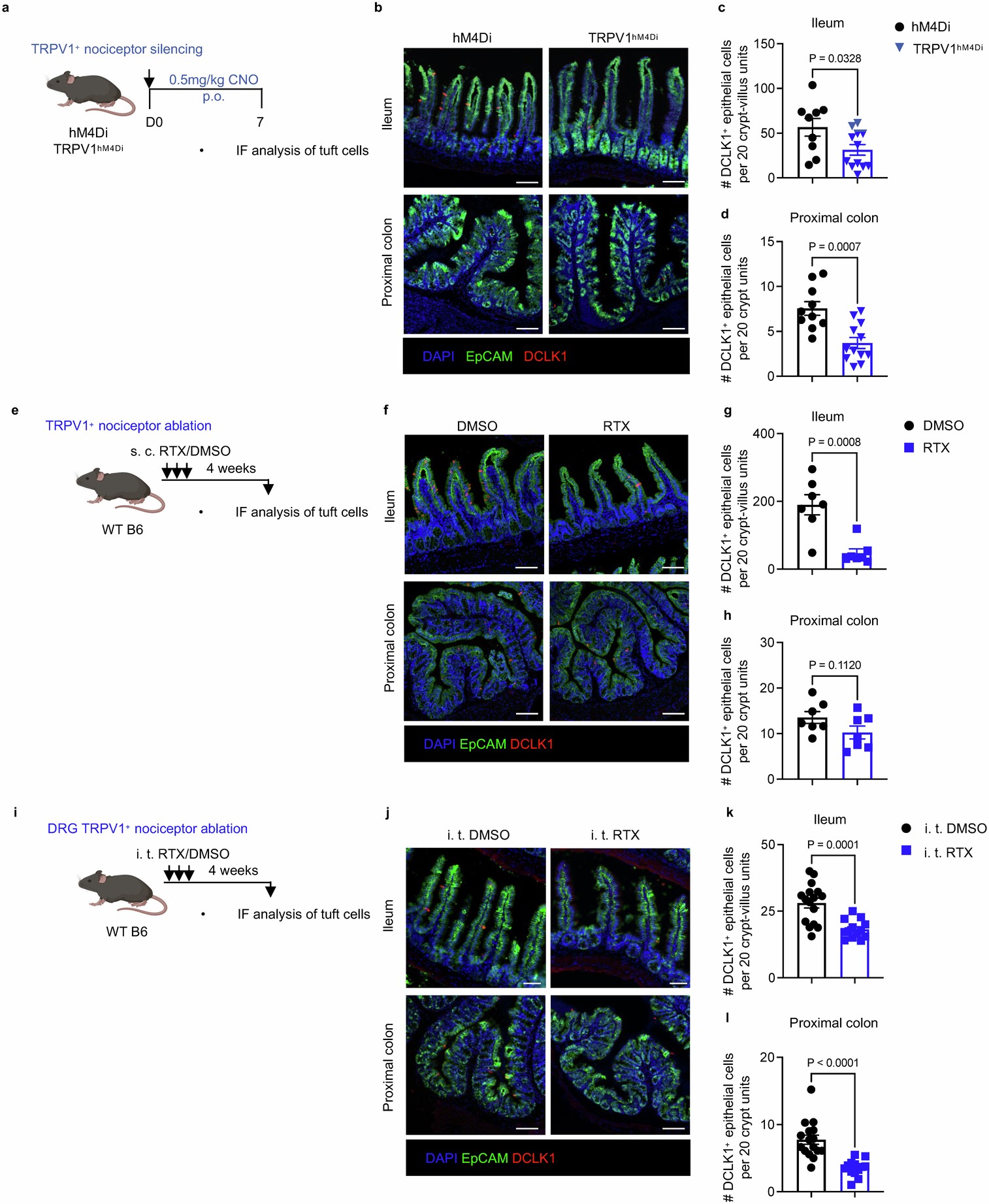
Extended Data Fig. 5: TRPV1+ nociceptors regulate intestinal tuft cell homeostasis.
From: Neuro-epithelial circuits promote sensory convergence and intestinal immunity

a, Schematic of steady-state chemogenetic TRPV1+ nociceptor silencing. b-d, Representative images (b) and tuft cell quantification from the ileum (c) and proximal colon (d) from littermate controls (n = 9) and TRPV1hM4Di mice (n = 12). DAPI (blue), EpCAM (green), DCLK1 (red). Scale bar=100 µm. e, Schematic of RTX-mediated TRPV1+ nociceptor ablation. f-h, Representative images and tuft cell quantification from the ileum and proximal colon from DMSO-treated mice (n = 7) and RTX-treated mice (n = 7). DAPI (blue), EpCAM (green), DCLK1 (red). Scale bar=100 µm. i, Schematic of steady-state intrathecal injection of RTX to ablate DRG TRPV1+ nociceptors. j-l, Representative images and tuft cell quantification from the ileum and proximal colon from DMSO-treated mice (n = 16) and RTX-treated mice (n = 13). DAPI (blue), EpCAM (green), DCLK1 (red). Scale bar=100 µm. Data are pooled from 2 experiments. Data are mean ± s.e.m. Statistics were calculated by unpaired two-tailed t-test. The illustrations in a, e and i were created in BioRender. Emanuel, E. (2025) https://biorender.com/b1xymo3.