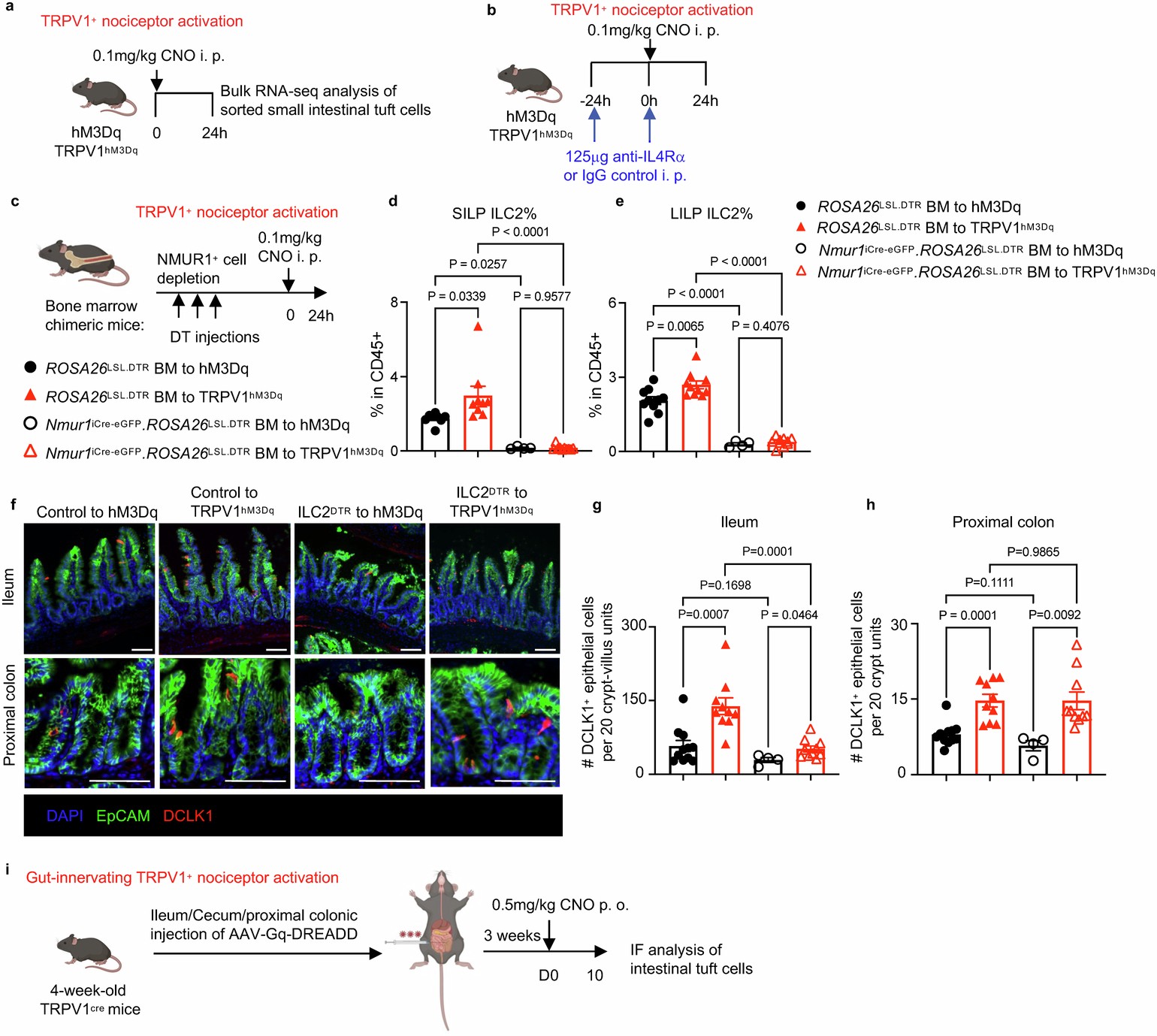
Extended Data Fig. 6: Nociceptor activation promotes intestinal tuft cell accumulation independent of ILC2s.
From: Neuro-epithelial circuits promote sensory convergence and intestinal immunity

a, Schematic of bulk RNA sequencing of sorted intestinal tuft cells upon nociceptor activation. b, Schematic of IL-4Rα blockade upon steady-state chemogenetic nociceptor activation. c, Schematic of bone marrow (BM) chimera set up for NMUR1+ ILC2 depletion and chemogenetic nociceptor activation. d-e, Frequency of Lineage– GATA3+ ILC2s in small intestinal lamina propria (SILP, d) and large intestinal lamina propria (LILP, e) in ROSA26LSL.DTR (littermate control) BM to hM3Dq mice (n = 8 and 10), ROSA26LSL.DTR (littermate control) BM to TRPV1hM3Dq mice (n = 9 and 10), Nmur1iCre-eGFP.ROSA26LSL.DTR (ILC2DTR) BM to hM3Dq mice (n = 4), and Nmur1iCre-eGFP.ROSA26LSL.DTR (ILC2DTR) BM to TRPV1hM3Dq mice (n = 10). f, Representative images from the ileum and proximal colons from the indicated bone marrow chimera in ROSA26LSL.DTR (littermate control) BM to hM3Dq mice (n = 11), ROSA26LSL.DTR (littermate control) BM to TRPV1hM3Dq mice (n = 10), Nmur1iCre-eGFP.ROSA26LSL.DTR (ILC2DTR) BM to hM3Dq mice (n = 4), and Nmur1iCre-eGFP.ROSA26LSL.DTR (ILC2DTR) BM to TRPV1hM3Dq mice (n = 10). DAPI (blue), EpCAM (green), DCLK1 (red). Scale bar=100 µm. g-h, Tuft cell quantification of the ileum (g) or the proximal colon (h) from the indicated bone marrow chimera from mice in f. i, Trpv1-Cre mice were infected with AAV9 viruses carrying the empty vector (mCherry) (n = 8) versus excitatory DREADD (hM3D(Gq)-mCherry) (n = 8) via intra-intestinal injection, given CNO in drinking water for 10 days and analyzed for intestinal tuft cells by immunofluorescence microscopy. Data are pooled from 3 independent experiments. Data are mean ± s.e.m. Statistics were calculated by two-way ANOVA test. The illustrations in a–c and i were created in BioRender. Emanuel, E. (2025) https://biorender.com/b1xymo3.