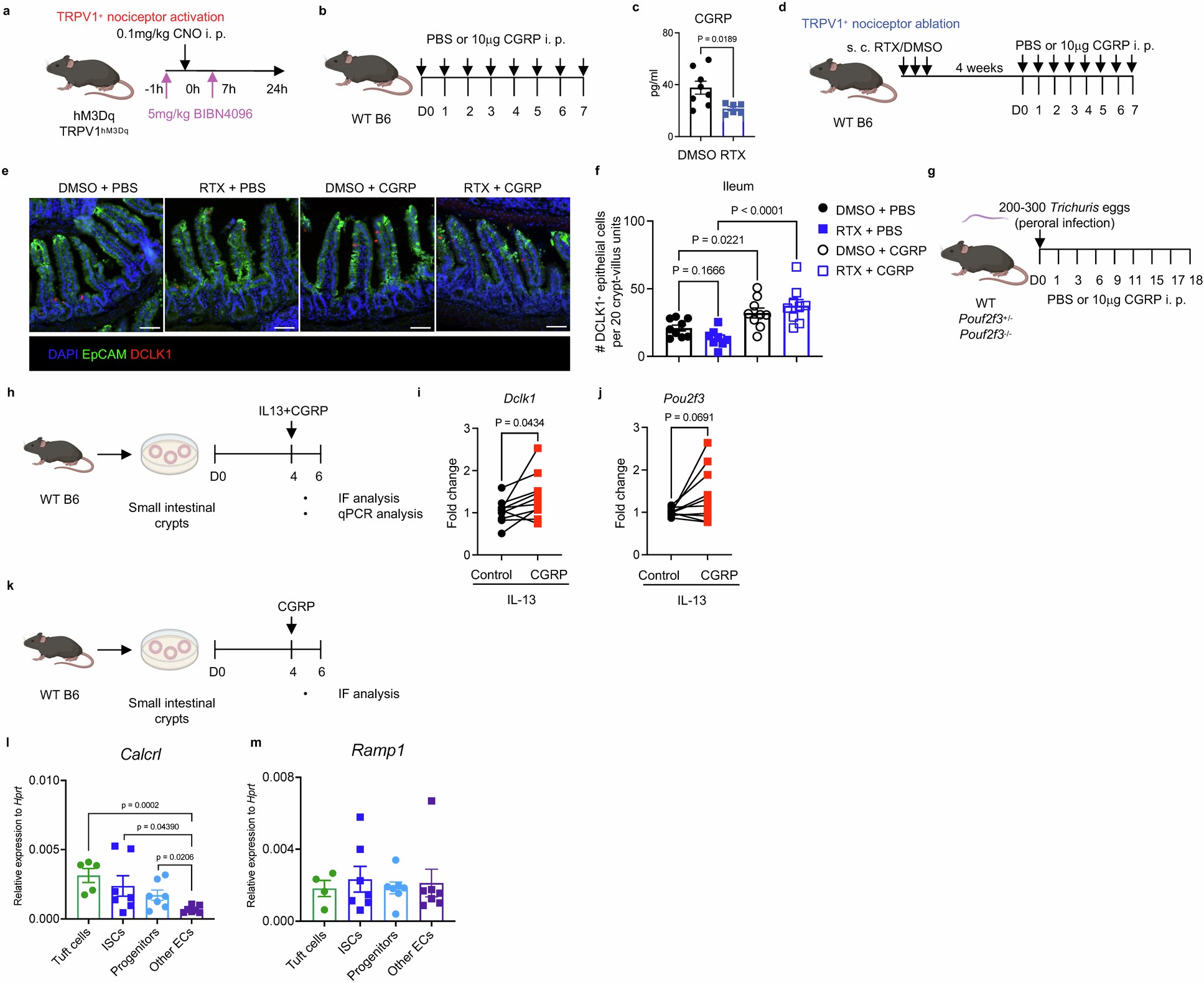
Extended Data Fig. 9: TRPV1+ nociceptors regulate intestinal tuft cells in a CGRP-dependent manner.
From: Neuro-epithelial circuits promote sensory convergence and intestinal immunity

a, Schematic of BIBN4096 administration upon acute nociceptor activation. b, Schematic of CGRP administration in wild-type mice in the steady state. c, Intestinal CGRP levels in DMSO-treated mice (n = 8) versus RTX-treated mice (n = 6). d, Schematic of CGRP administration post RTX-mediated nociceptor ablation. e-f, Representative images and tuft cell quantification from the ileum in mice treated with DMSO and PBS (n = 9), RTX and PBS (n = 8), DMSO and CGRP (n = 9), or RTX and CGRP (n = 9). DAPI (blue), EpCAM (green), DCLK1 (red). Scale bar=50 µm. g, Schematic of CGRP administration in either wild-type mice, tuft cell-sufficient Pou2f3+/− mice, or tuft cell-deficient Pou2f3−/− mice during Trichuris infection. h, Schematic of in vitro small intestinal organoid culture system with IL-13. i-j, Gene expression analysis of Dclk1 and Pou2f3 in the intestinal organoid cultures treated with vehicle control (n = 10) versus CGRP (n = 10) in the presence of IL-13. k, Schematic of in vitro small intestinal organoid culture system with CGRP alone. l, Calcrl expression was assessed by qRT-PCR in sorted intestinal tuft cells (n = 4-5), Lgr5hi intestinal stem cells (ISCs) (n = 7), Lgr5low intestinal progenitor cells (Progenitors) (n = 7), and all the other epithelial cells (Other ECs) (n = 7) from Lgr5eGFP reporter mice. m, Ramp1 expression was assessed by qRT-PCR in sorted intestinal epithelial cells as shown in l. Data are pooled from 2 independent experiments (c, f, i, j) or 3 independent experiments (l, m). Data are mean ± s.e.m. Statistics were calculated by unpaired two-tailed t-test in c, two-way ANOVA test in f, l, or paired two-tailed t-test in i, j. The illustrations in a, b, d, g, h and k were created in BioRender. Emanuel, E. (2025) https://biorender.com/b1xymo3.