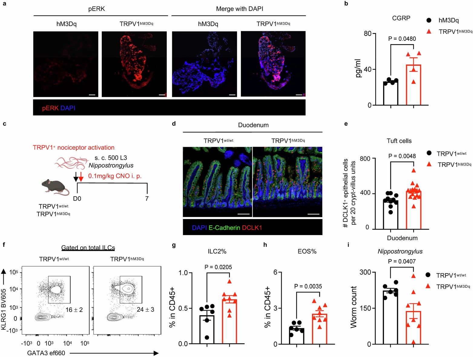
Extended Data Fig. 4: Acute activation of nociceptors promotes anti-helminth type 2 inflammation.
From: Neuro-epithelial circuits promote sensory convergence and intestinal immunity

a, Representative images of phospho-ERK+ T12/T13/L1 DRGs isolated from TRPV1hM3Dq (n = 4) or their littermate control mice (n = 4) treated with CNO. pERK (red), DAPI (blue). Scale bar=100 µm. b, Intestinal CGRP in TRPV1hM3Dq (n = 4) and littermate control (n = 4) mice in the steady state. c, Schematic of nociceptor activation during Nippostrongylus infection. d-e, Representative images (d) and tuft cell quantification (e) of duodenum from littermate controls (n = 10) and TRPV1hM3Dq mice (n = 15). DAPI (blue), E-Cadherin (green), DCLK1 (red). Scale bar=100 µm. f-g, Representative flow cytometry plots (f) and frequency (g) of Lineage– GATA3+ ILC2s in mLNs from littermate controls (n = 6) and TRPV1hM3Dq mice (n = 8). h, Frequency of CD45+ SiglecF+ eosinophils in mLNs from mice in f-g. i, Nippostrongylus worm counts from mice in f-g. Data are representative of 2 independent experiments (b) or pooled from 2 (g-i) or 3 (e) independent experiments. Data are mean ± s.e.m. Statistics were calculated by unpaired two-tailed t-test (b, e, g-i). The illustration in c was created in BioRender. Emanuel, E. (2025) https://biorender.com/b1xymo3.