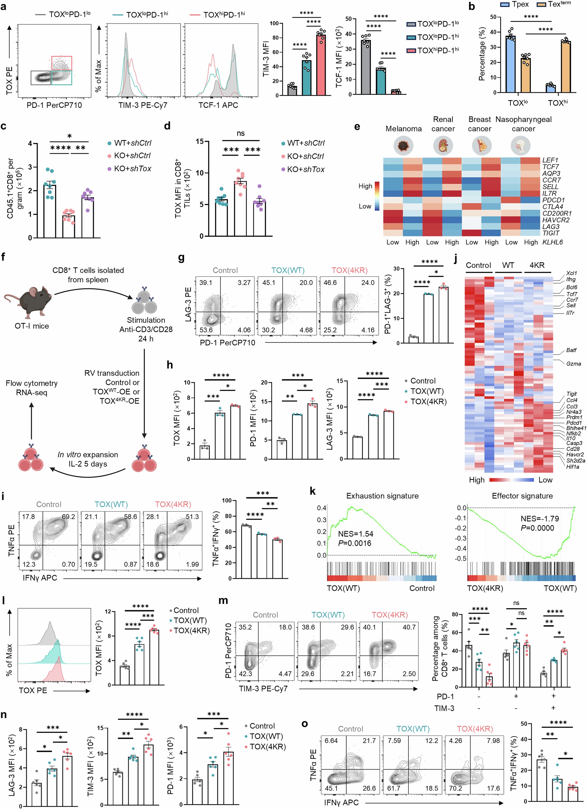
Extended Data Fig. 10: A TOX mutant resistant to KLHL6-mediated degradation reinforces the exhaustion phenotype in T cells.
From: The ubiquitin ligase KLHL6 drives resistance to CD8+ T cell dysfunction

a, Gating strategy, histogram plots, and quantification of TIM-3 and TCF-1 levels in TOXloPD-1lo, TOXloPD-1hi, and TOXhiPD-1hi OT-I TIL populations from B16-OVA tumours at day 14 post-transfer (n = 7 mice). b, Percentages of Tpex (Ly108+TIM-3−) and Texterm (Ly108−TIM-3+) populations in TOXlo and TOXhi TILs at day 14 (n = 7 mice). c,d, Numbers of CD45.1+ OT-I TILs (c) and TOX expression levels (d) in WT+shCtrl, KO+shCtrl, and KO+shTox groups at day 14 after ACT (n = 8 mice). e, Correlation between KLHL6 expression and the indicated genes in human TILs from melanoma, renal cancer, breast cancer, and nasopharyngeal cancer, using human pan-cancer scRNA-seq data. CD8+ TILs were stratified into KLHL6hi and KLHL6lo groups. Selected genes were quantified and visualized with red indicating highly expressed and blue indicating lower expressed. f-k, Naïve CD8+ OT-I T cells were activated with anti-CD3/CD28 for 24 h, and transduced with TOX(WT) (TOXWT-OE), TOX(4KR) (TOX4KR-OE) or Empty vector (Control). Cells were cultured for 5 days in vitro before subsequent analyses. Experimental design (f), percentages of PD-1+LAG-3+ populations (g), TOX, PD-1, and LAG-3 levels (h), cytokine production (i), heatmap of differentially expressed genes (j), and GSEA for exhaustion and effector signatures (k) (n = 3 independent samples). GSEA uses a one-sided, permutation-based modified K–S test with adjustments for multiple comparisons. l-o, 3×106 Control, TOX(WT), or TOX(4KR) OT-I T cells were adoptively transferred into B16-OVA tumour-bearing mice. Mice were sacrificed on day 14 after ACT. TOX expression (l), percentages of PD-1−TIM-3−, PD-1+TIM-3− and PD-1+TIM-3+ populations (m), MFI of LAG-3, TIM-3, and PD-1 (n), and cytokine production (o) in CD45.1+CD8+ TILs were assessed (n = 6 mice). Diagram in e created in BioRender. Li, G. (2025) https://BioRender.com/p3754eu. Diagram in f created in BioRender. Li, G. (2025) https://BioRender.com/ahcb92h. Data are presented as mean ± s.e.m. Statistical analyses were performed by two-way ANOVA with Sidak’s multiple-comparisons test (b) or with Tukey’s multiple-comparisons test (a,c,d,g-i,l-o). *P < 0.05, **P < 0.01, ***P < 0.001, and ****P < 0.0001; ns, not significant.