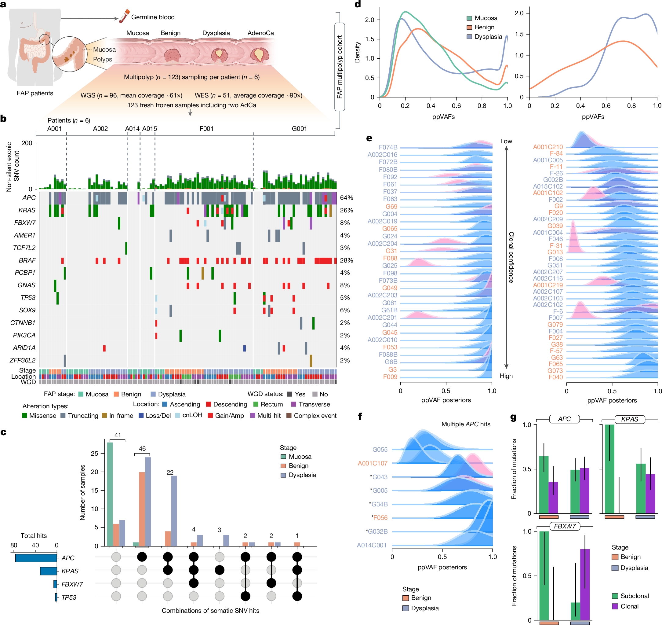
Fig. 1: Colorectal polyps in patients with FAP harbour common CRC driver mutations.
From: Polyclonal origins of human premalignant colorectal lesions

a, Overview of the FAP cohort (six patients, n = 123 samples, WGS and/or WES). b, Oncoplot summarizing the landscape of non-silent SNVs, small insertions/deletions, copy-number gains/amplifications (Gain/Amp), deep deletions (Loss/Del) and copy-neutral LOH (cnLOH) in CRC driver genes based on WGS when available or WES. Only somatic mutations are shown. WGD, whole-genome doubling. c, UpSet plot showing the combination of somatic mutations in APC, KRAS, FBXW7 and TP53. d, ppVAF distributions for all mutations (left) and APC second-hit driver mutations (right) in mucosa (green), benign polyps (orange) and dysplastic polyps (blue) from WGS data. e,f, ppVAF posterior distributions of APC mutations in samples with a single APC second-hit mutation (e, separated into clonal (left) or subclonal (right) APC mutations) or several APC second-hit driver mutations (f), ordered by ascending ppVAF point estimates. Asterisks in f denote clustered APC second-hit mutations (Supplementary Fig. 7). APC second-hit mutation ppVAF distributions are shown in blue, and KRAS driver mutation ppVAF posterior distributions are shown in pink. WGS was used in samples for which it was available; otherwise WES data were used to estimate ppVAFs. g, Clonal driver mutation fractions (Supplementary Methods) from WGS (when available) or WES data for benign and dysplastic polyps showing mutations in APC (benign, n = 31; dysplastic, n = 53 mutations), KRAS (benign, n = 6; dysplastic, n = 25 mutations) and FBXW7 (benign, n = 3; dysplastic, n = 5 mutations). Error bars are 95% Bayesian credible intervals (Supplementary Methods). Illustrations in a were created using BioRender. Ma, Z. (2025) https://BioRender.com/4v5zpca.