Extended Data Fig. 5: SNV signatures using WGS data and known COSMIC signatures.
From: Polyclonal origins of human premalignant colorectal lesions

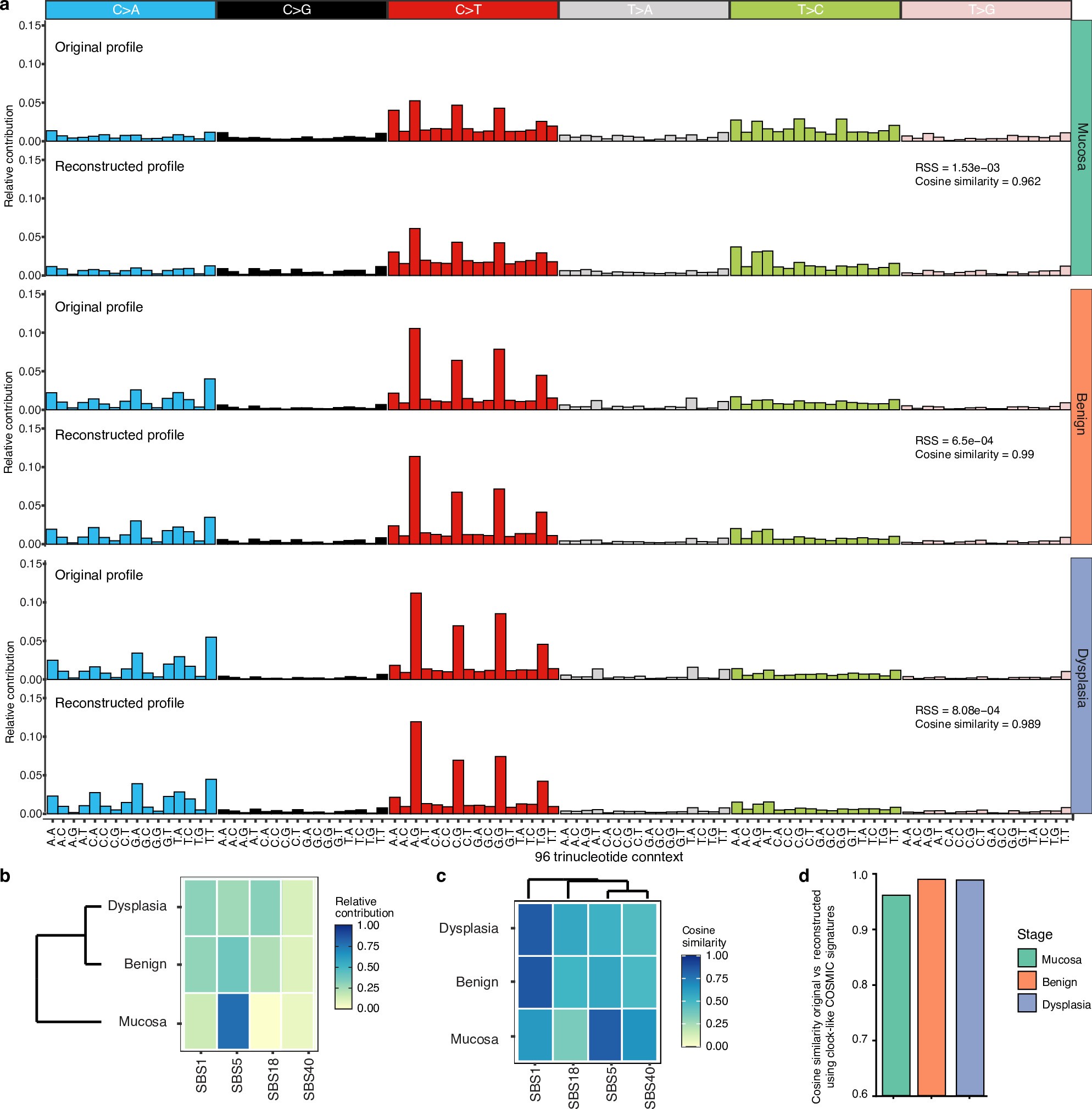
a. Original and reconstructed mutation profiles using COSMIC (v.3.2) signatures (SBS1,5,18 and 40) for mutations in normal mucosa, benign, and dysplastic polyps based on WGS. Each pair of profiles shows the original (top) and reconstructed (bottom) mutation profiles categorized by nucleotide substitution type (C > A, C > G, C > T, T > A, T > C, T > G) across 96 trinucleotide contexts. Cosine similarity and residual sum of squares (RSS) between original and reconstructed profiles are shown for each stage. b. Relative contributions of SBS1, SBS5, SBS18, and SBS40 signatures in each stage. The color gradient indicates the level of contribution, with darker shades representing higher contributions. c. Cosine similarity of signature contributions across the three stages. Darker shades represent higher cosine similarity between the stage and signature. d. Cosine similarity between the original and reconstructed mutation profiles using the combined signatures including the clock-like signatures (SBS1, SBS5) for normal mucosa, benign, and dysplastic polyps.