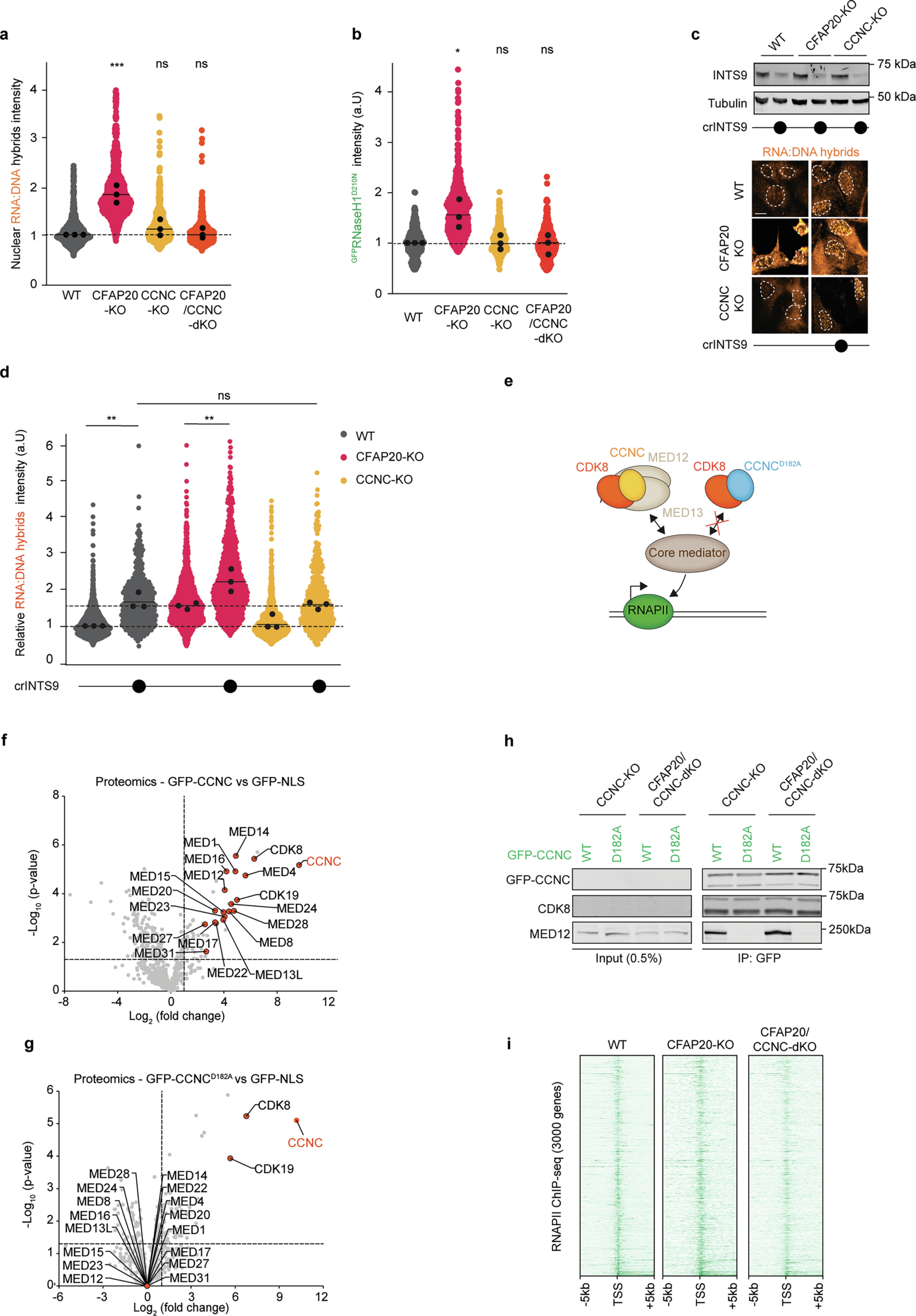
Extended Data Fig. 5: Depletion of Mediator, but not Integrator, in CFAP20-KO cells rescues R-loop accumulation.
From: CFAP20 salvages arrested RNAPII from the path of co-directional replisomes

a, Quantification of nuclear R-loop signal from indicated stable cell lines. Data as in Fig. 1j; significance by one-way ANOVA with Dunnett’s correction. P-values shown are respectively 0.0001, 0.4714, 0.9932. b, Quantification of the nuclear R-loop signal for the indicated stable cell lines and conditions using purified GFP-RNaseH1(D210N). Each coloured circle represents 1 cell. Each black circle represents the mean of an independent experiment (>100 cells). The black lines represent the mean of all independent experiments. Statistical significance between WT and the indicated conditions was determined by one-way ANOVA analysis after Dunnett’s correction for multiple testing. P-values shown are respectively 0.0218, >0.9999, 0.9983. c, Top: western blot analysis 6 days post-transfection with crRNA for INTS9, using antibodies against INTS9 and Tubulin as a loading control in the indicated cell lines. Raw blot available in Supplementary Fig. 2. Bottom: representative images of immunofluorescent labelling of R-loops using the S9.6 antibody in the indicated conditions. Scale bar, 10 μm. d, Quantification of relative nuclear RNA:DNA hybrid intensity in the indicated cell lines from c. Each coloured circle represents 1 cell. Each black circle represents the median of an independent experiment (>100 cells). The black lines represent the mean of all independent experiments. Statistical significance between the indicated conditions was determined by one-way ANOVA analysis after Šidák’s correction for multiple testing. P-values shown are respectively 0.0037, 0.0054, 0.8483. e, Cartoon of interaction of CCNC WT (yellow) and mutant (blue) with core Mediator. f,g, Volcano plot depicting enriched proteins after pull-down of WT GFP–CCNC (f) or GFP–CCNC(D182A) (g) relative to GFP-NLS pull-down analysed by label-free MS in quadruplicate. Highlighted are subunits of the mediator complex (orange). Statistical analysis was performed using t-tests (FDR = 0.05, S0 = 0.1). h, Co-immunoprecipitation of WT GFP–CCNC or GFP–CCNC(D182A) stably expressed in CCNC-KO or CFAP20/CCNC-dKO cells. The input is 0.5% of the total protein lysate. Raw blot available in Supplementary Fig. 2. i, Heat maps around TSS of RNAPII ChIP–seq for 3,000 BrU–seq positive genes >3 kb in indicated RPE1 cells.