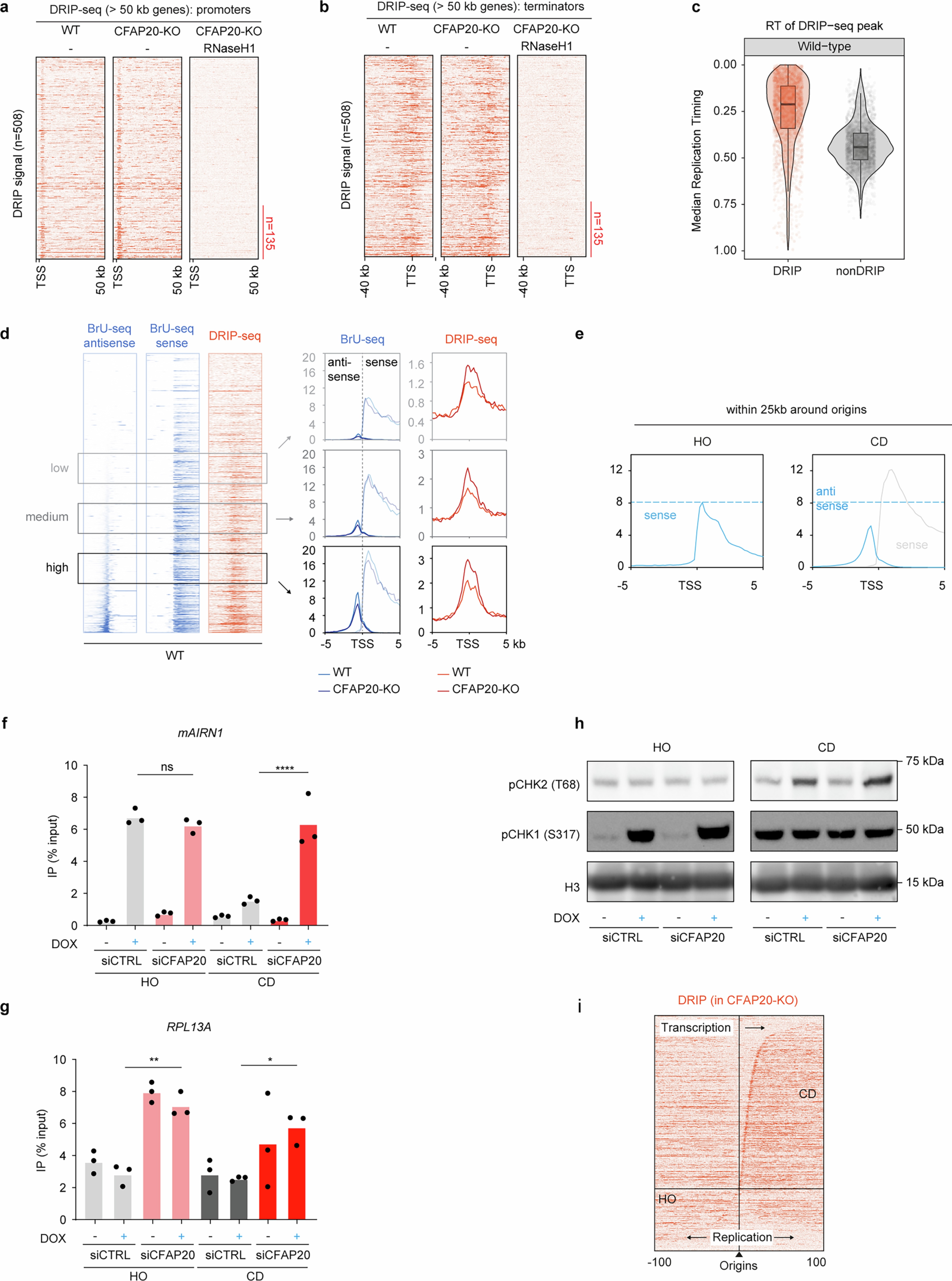
Extended Data Fig. 6: CFAP20-KO cells accumulate R-loops at CD collisions.
From: CFAP20 salvages arrested RNAPII from the path of co-directional replisomes

a,b, Heat maps of DRIP–seq in the indicated cell lines and conditions aligned around 508 TTSs of genes > 50 kb. c, Violin plot of the median replication time (based on scEdU–seq) of regions containing R-loops versus all other regions (based on DRIP–seq). n = 402 as in Extended Data Fig. 1b. The box plot is defined by the median ± interquartile range (IQR) and whiskers are 1.5 x IQR. Note that regions with R-loops replicate early. d, Analysis of DRIP–seq signal in sense and anti-sense transcription based on BrU–seq. Differences in amount of anti-sense transcripts does not affect the relative increase in DRIP–seq signal around TSSs in CFAP20-KO vs WT cells. Metaprofile data are Trimmean 0.1 to remove extreme values. e, Representation of sense and anti-sense transcripts around TSSs in HO and CD orientation within 25-kb from the origins. f,g, DRIP–qPCR analysis of HEK293T cells on mAIRN HO or CD plasmids (f) or the endogenous RPL13A locus (g), transfected with siCTRL or siCFAP20 siRNAs ± DOX for 48 h. DRIP signals around each locus are shown as % input. n = 3 independent experiments. Statistical significance between the indicated conditions was determined by one-way ANOVA analysis after Šidák’s correction for multiple testing. P-values shown in f are respectively 0.4616, <0.0001 and in g are respectively 0.0015, 0.0132. h, Western blot analysis of HEK293T cells containing the mAIRN HO/CD episomal plasmids after DOX induction for 48 h with the indicated antibodies. Raw blot available in Supplementary Fig. 2. i, Heat maps of DRIP–seq in CFAP20-KO cells aligned around origins mapped by OK–seq5.