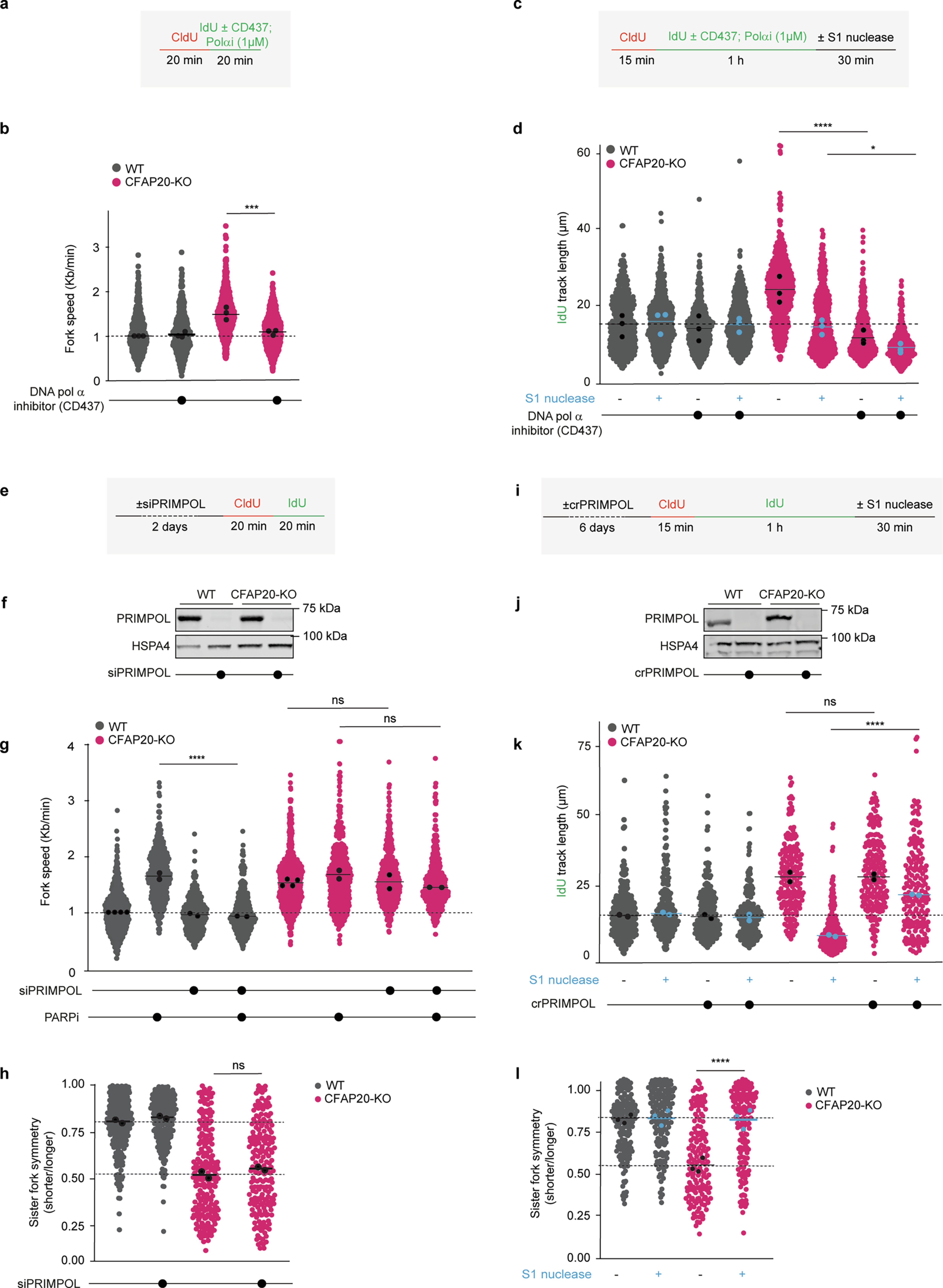
Extended Data Fig. 9: CFAP20-KO cells induce increased fork speed through DNA pol α and ssDNA gaps through a PRIMPOL.
From: CFAP20 salvages arrested RNAPII from the path of co-directional replisomes

a, Schematics of the experimental set-up with the indicated treatments. DNA polymerase α inhibitor (CD437) was used during the last 20 min of the IdU labelling at a concentration of 1 µM. b, Quantification of replication-fork speed observed in the indicated cells and conditions. Each coloured circle represents 1 fibre. Each black circle represents the median of an independent experiment (>100 fibres). The black lines represent the mean of all independent experiments. Statistical significance between the indicated conditions was determined by one-way ANOVA analysis after Šidák’s correction for multiple testing. P-value shown is 0.0009. c, Schematics of the experimental set-up with the indicated treatments. DNA polymerase α inhibitor (CD437) was used at a 1 µM for 1 h during the labelling with IdU, followed by ±S1 nuclease treatment to detect ssDNA gaps. d, Quantification of IdU track length observed in the indicated cells and conditions. Each coloured circle represents 1 fibre. Each black circle represents the median of an independent experiment (>100 fibres). The black (−S1) and blue (+S1) lines represent the mean of all independent experiments. Statistical significance between the indicated conditions was determined by one-way ANOVA analysis after Šidák’s correction for multiple testing. P-values shown are respectively <0.0001, 0.0424. e, Schematics of the experimental set-up with the indicated treatments. PRIMPOL knockdown was obtained after 2 days of transfection with siRNA, followed by sequential labelling with CldU and IdU. f, Western blot analysis 2 days post-transfection with siRNA against PRIMPOL, using antibodies against PRIMPOL and HSPA4 as a loading control in the indicated cell lines. Raw blot available in Supplementary Fig. 2. g, PARP inhibitor (olaparib) was used at a 10 µM for 17 h before labelling with CldU and IdU for 20 min each. Quantification of replication-fork speed observed in the indicated cells and conditions. Each coloured circle represents 1 fibre. Each black circle represents the median of an independent experiment (>100 fibres). The black lines represent the mean of all independent experiments. Statistical significance between the indicated conditions was determined by one-way ANOVA analysis after Šidák’s correction for multiple testing. P-values shown are respectively <0.0001, 0.9911, 0.1748. Of note, the samples treated only with PARP inhibitor have been plotted from Extended Data Fig. 8a. h, Quantification of the sister fork symmetry for the indicated stable cell lines and conditions. Each coloured circle represents 1 fibre. Each black circle represents the median of an independent experiment (>100 fibres). The black lines represent the mean of all independent experiments. Statistical significance between WT and the indicated conditions was determined by one-way ANOVA analysis after Šidák’s correction for multiple testing. P-value shown is 0.1079. i, Schematics of the experimental set-up with the indicated treatments. PRIMPOL acute knockout was obtained after 6 days of transfection with crRNA. ±S1 nuclease treatment for 30 min was used to detect ssDNA gaps. j, Western blot analysis 6 days post-transfection with 2 combined crRNA against PRIMPOL, using antibodies against PRIMPOL and Tubulin as a loading control in the indicated cell lines. Raw blot available in Supplementary Fig. 2. k, Quantification of IdU track length observed in the indicated cells and conditions. Each coloured circle represents 1 fibre. Each black circle represents the median of an independent experiment (>100 fibres). The black (−S1) and blue (+S1) lines represent the mean of all independent experiments. Statistical significance between the indicated conditions was determined by one-way ANOVA analysis after Šidák’s correction for multiple testing. P-values shown are respectively 0.9989, <0.0001. l, Quantification of the sister fork symmetry from Fig. 5g for the indicated stable cell lines and conditions. Each coloured circle represents 1 fibre. Each black circle represents the median of an independent experiment (>100 fibres). The black lines represent the mean of all independent experiments. Statistical significance between WT and the indicated conditions was determined by one-way ANOVA analysis after Šidák’s correction for multiple testing. P-value shown is <0.0001.