Fig. 4: CFAP20 suppresses Mediator-driven replication stress.
From: CFAP20 salvages arrested RNAPII from the path of co-directional replisomes

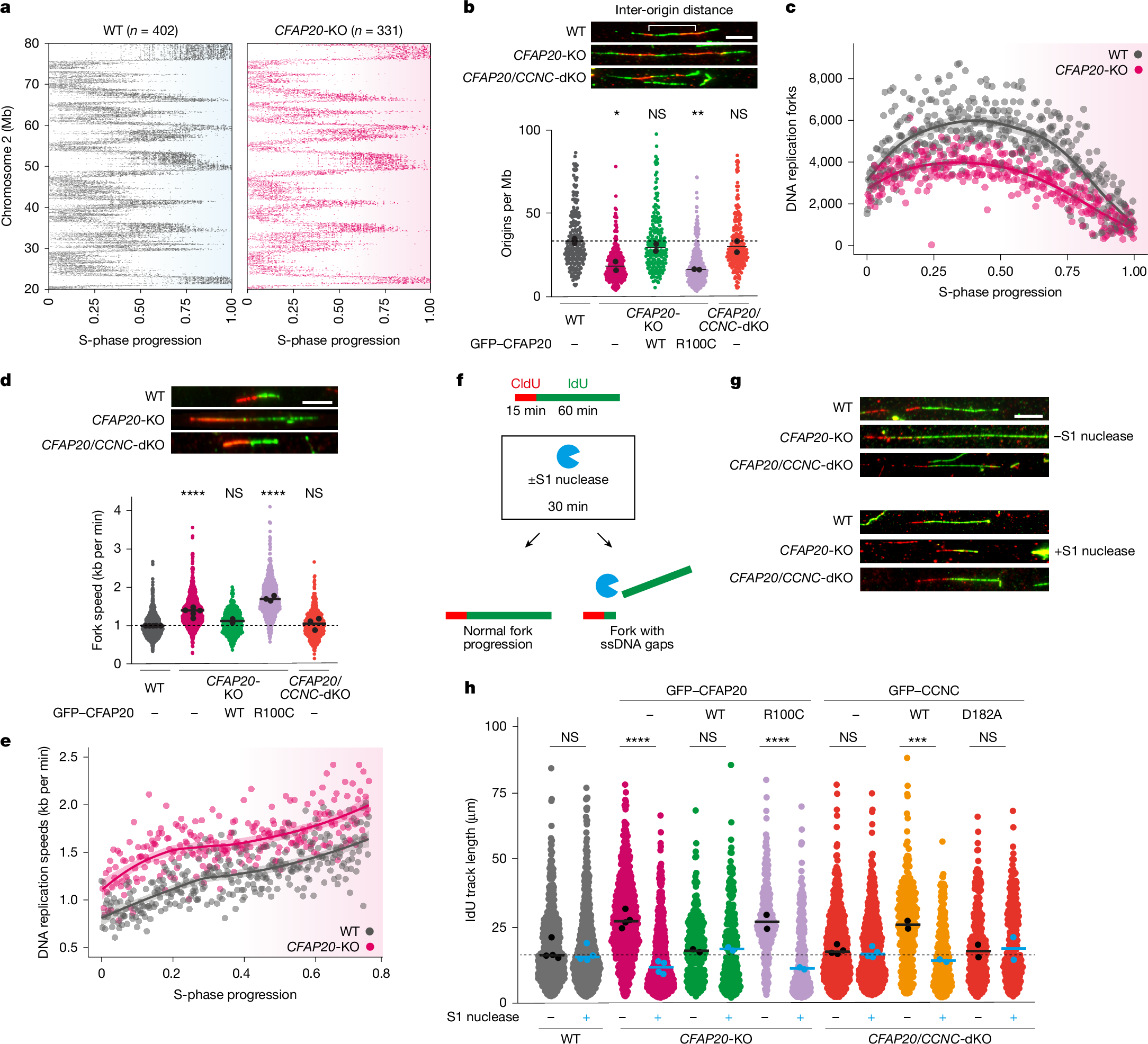
a, Heat map of scEdU–seq from a single 15-min EdU pulse. Maximum-normalized log counts for WT and CFAP20-KO cells, ordered by S-phase progression (x axis) and binned per 400 kb (y axis) for a 60-Mb region of chromosome 2. b, Representative images (top) and quantification (bottom) of origins per Mb derived from inter-origin distances, using sequential CldU (red) and IdU (green) labelling of nascent DNA. Scale bar, 5 μm. Significance by one-way ANOVA with Dunnett’s correction. P values from left to right: 0.0134, 0.5742, 0.0079 and 0.6897. c, Number of replication forks per cell (y axis) versus S-phase progression (x axis) in WT and CFAP20-KO cells; LOESS fit (line) with standard error ribbon. d, Representative images (top) and quantification (bottom) of replication-fork speed in the indicated cells using sequential CldU (red) and IdU (green) labelling. Scale bar, 5 μm. Significance by one-way ANOVA with Dunnett’s correction. P values from left to right: <0.0001, 0.5175, <0.0001 and 0.5893. e, DNA replication speed over S-phase (y axis) in WT (n = 402) and CFAP20-KO (n = 331) cells, measured as median replication width. Each dot is one cell, the line indicates the fit using a LOESS fit and the ribbon indicates the 95% standard error for the fit. f, Outline of S1 nuclease experimental set-up. g, Representative DNA fibres in the indicated cell lines without or with S1 nuclease. Scale bar, 10 μm. h, Quantification of fibres ± S1 nuclease in the indicated cells using sequential CldU (red) and IdU (green) labelling. Data representation as in Fig. 1j (more than 100 fibres); black and blue lines represent means of all experiments. Significance between –S1 and +S1 conditions was determined by one-way ANOVA with Šidák’s correction. P values from left to right: 0.9982, <0.0001, >0.9999, <0.0001, 0.9992, 0.0003 and >0.9999.