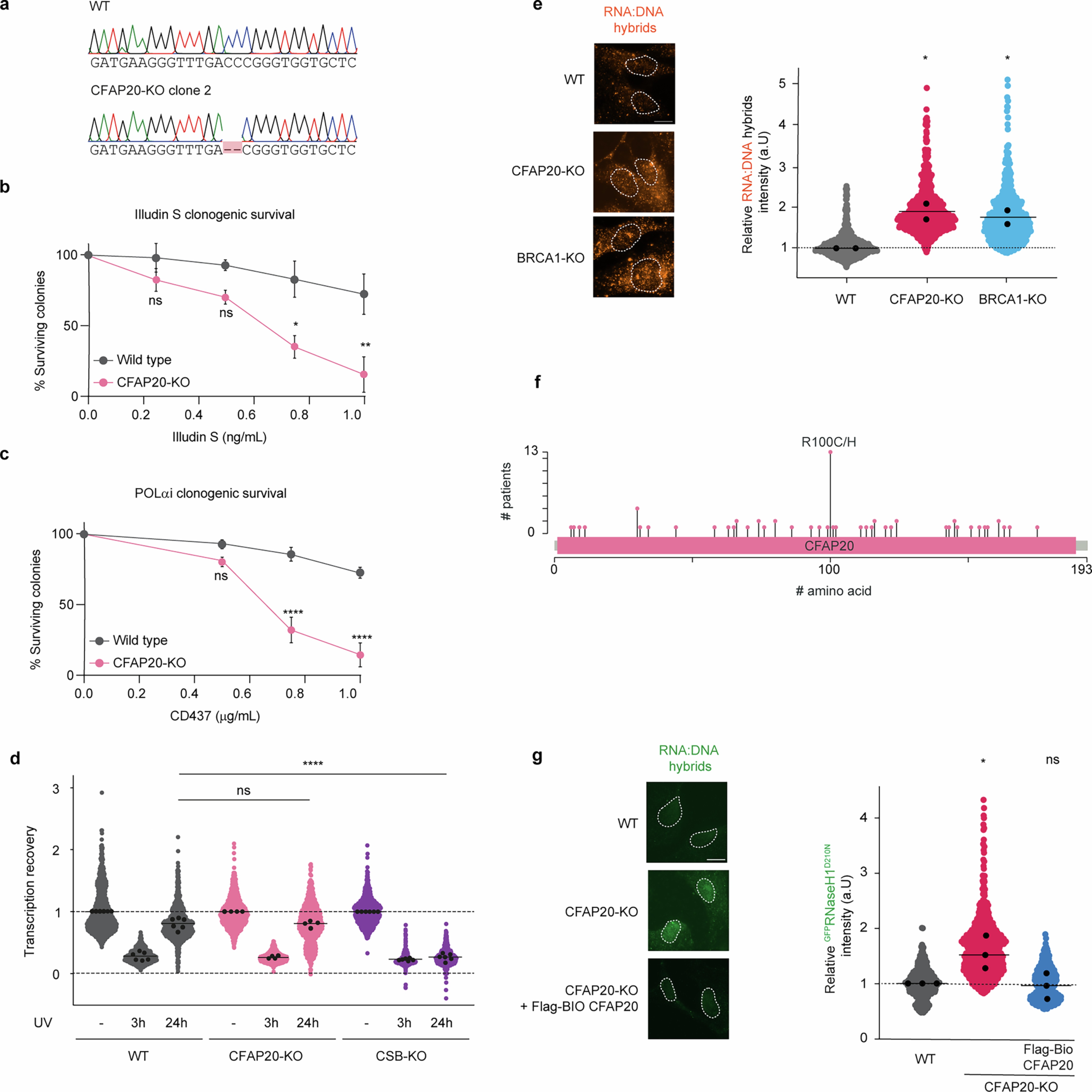
Extended Data Fig. 3: Validation of CRISPR screens and bona fide R-loop signal.
From: CFAP20 salvages arrested RNAPII from the path of co-directional replisomes

a, Sanger sequencing around the CFAP20 sgRNA-targeting region of the indicated cell lines. b, Quantification of clonogenic survival assay after illudin S treatment between the indicated conditions. The coloured line represents the mean of all independent experiments. Error bars represent standard deviation of n = 2 independent experiments. Statistical significance between WT and CFAP20-KO was determined by one-way ANOVA analysis after Šidák’s correction for multiple testing. P-values shown are respectively 0.7449, 0.4192, 0.0173, 0.0056. c, Quantification of clonogenic survival assay after CD437 treatment between the indicated conditions. The coloured line represents the mean of all independent experiments. Error bars represent standard deviation of n = 4 independent experiments. Statistical significance between WT and CFAP20-KO was determined by one-way ANOVA analysis after Šidák’s correction for multiple testing. P-values shown are respectively 0.0831, <0.0001, <0.0001. d, Quantification of the RNA recovery synthesis of the indicated conditions. Cells were either untreated, or analysed at 3 and 24 h after irradiation with 12 J/m2 UV-C. Each coloured circle represents 1 cell. Each black circle represents the median of an independent experiment (>100 cells). The black lines represent the mean of all independent experiments. Statistical significance between WT and the indicated conditions was determined by one-way ANOVA analysis after Šidák’s correction for multiple testing. P-values shown are respectively 0.6417, <0.0001. e, Left: immunofluorescent labelling of R-loops using the S9.6 antibody. Scale bar, 10 μm. Right: Quantification of the nuclear R-loop signal for the indicated stable cell lines and conditions. Each coloured circle represents 1 cell. Each black circle represents the median of an independent experiment (>100 cells). The black lines represent the mean of all independent experiments. Statistical significance between WT and the indicated conditions was determined by one-way ANOVA analysis after Dunnett’s correction for multiple testing. P-values shown are respectively 0.0233, 0.0345. f, Visualization of a CFAP20 point mutational analysis across 231 non-redundant cancer genome sequencing studies. This revealed the presence of a recurrent p.R100C/H amino acid substitution in tumours derived from thirteen different patients. See Supplementary Table 1 for details on tumour types. g, Left: labelling of R-loops using purified GFP-tagged RNaseH1(D210N). The results are identical to results obtained using the S9.6 antibody. Scale bar, 10 μm. Right: quantification of the nuclear R-loop signal for the indicated stable cell lines and conditions. Each coloured circle represents 1 cell. Each black circle represents the median of an independent experiment (>100 cells). The black lines represent the mean of all independent experiments. Statistical significance between WT and the indicated conditions was determined by one-way ANOVA analysis after Dunnett’s correction for multiple testing. P-values shown are respectively 0.0363, 0.9493.