Extended Data Fig. 4: Depletion of Mediator in CFAP20-KO cells rescues cell-cycle exit, but not body-axis curvature.
From: CFAP20 salvages arrested RNAPII from the path of co-directional replisomes

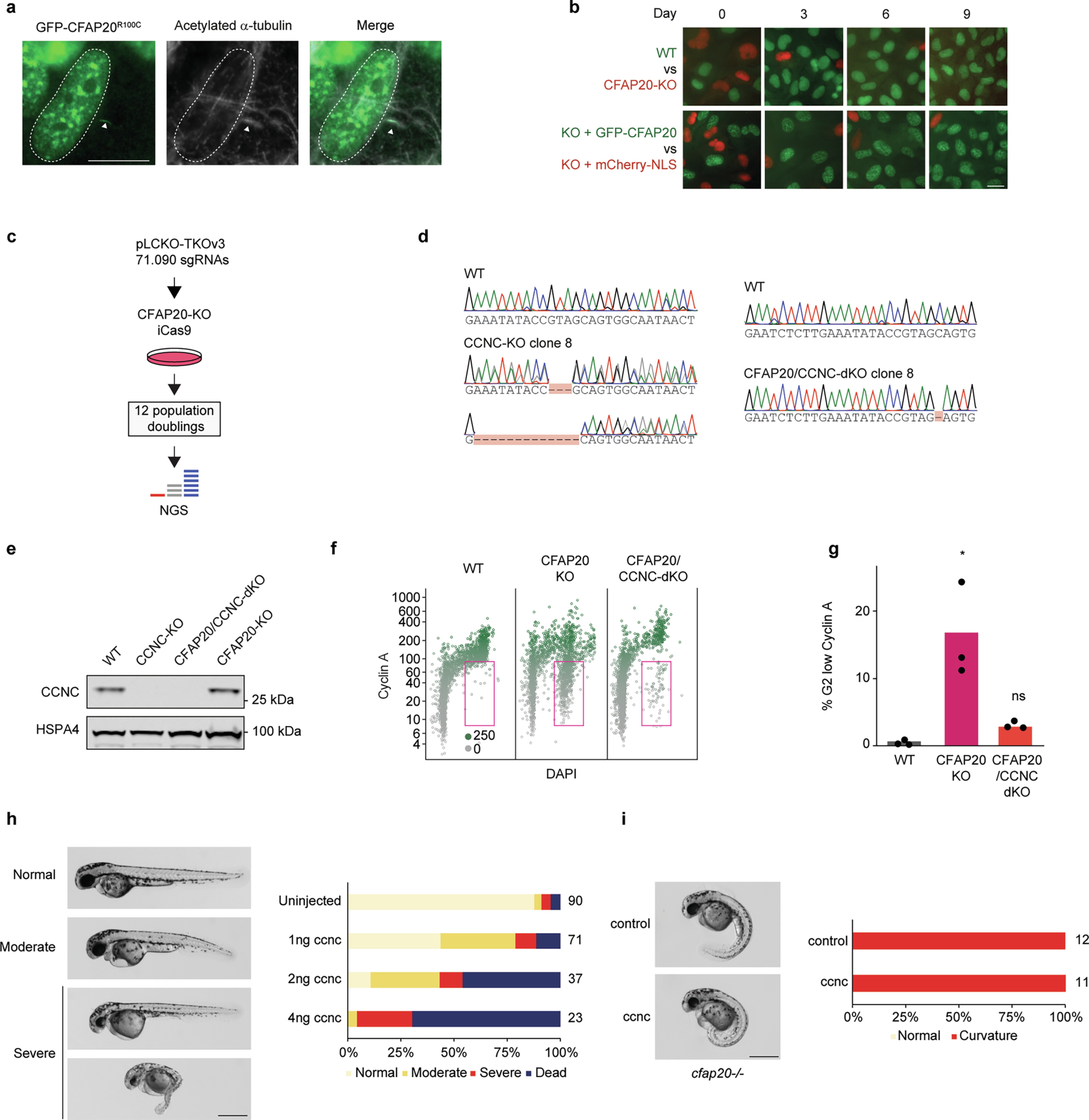
a, Co-localization of GFP–CFAP20(R100C) with primary cilium marker acetylated α-tubulin. Scale bar, 10 μm. b, Representative microscopy images of a flow-cytometry-based competition assay between WT cells (GFP-NLS) and CFAP20-KO cells (mCherry-NLS), or between CFAP20-KO rescued with GFP-CFAP20 or CFAP20-KO cells (mCherry-NLS). Scale bar, 20 μm. Example of gating strategy used in Supplementary Fig. 1. c, Outline of the CRISPR screen in CFAP20-KO cells. d, Sanger sequencing around the CCNC sgRNA-targeting region of the indicated cell lines. e, Western blot analysis for CCNC and HSPA4 as a loading control in the indicated cell lines. Raw blot available in Supplementary Fig. 2. f, Quantitative image-based cytometry in the indicated RPE1 cell lines after staining for cyclin A as shown in Fig. 2g,h. Red box indicates the population of cells in G2-phase with low cyclin A levels. g, Quantification of % of G2 cells with low cyclin A levels. n = 3 independent experiments. Statistical significance between WT and the indicated conditions was determined by one-way ANOVA analysis after Dunnett’s correction for multiple testing. P-values shown are respectively 0.0037, 0.7235. h, Morpholino-mediated knockdown of ccnc causes microphthalmia, oedema and reduced trunk diameter in a dose-dependent manner. At 4 ng ccnc MO doses, many severe developmental deformities were observed and there was increased mortality. (Uninjected larvae n = 90, 1 ng ccnc n = 71, 2 ng ccnc n = 37, 4 ng ccnc n = 23) i, The knockdown of ccnc does not rescue the motile cilia mediated body curvature phenotypes of cfap20−/− homozygotes. Morphants display ventral body curvature in addition to microphthalmia and oedema. (Control n = 12, ccnc n = 11.)