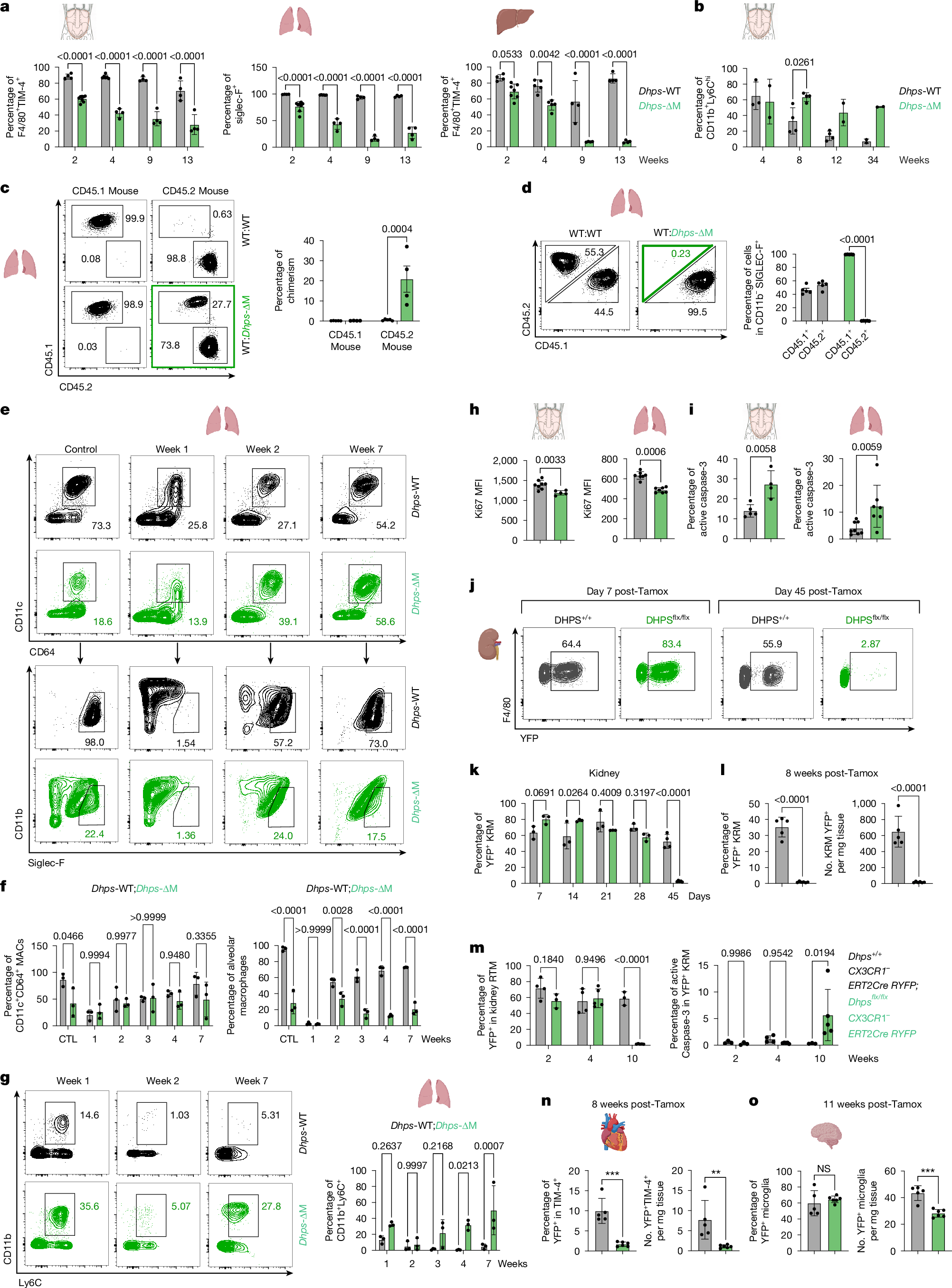
Fig. 2: DHPS is essential for monocyte-to-RTM maturation and macrophage survival.
From: The transition from monocyte to tissue-resident macrophage requires DHPS

a,b, Flow cytometry of RTMs (a) and Ly6C+ monocytes (b); gated: Lin−(CD3, CD19, NK1-1)F4/80−. c, CD45.1 versus CD45.2 8 weeks postparabiosis, lung RTMs (F4/80+CD64+CD11b−Siglec-F+) and chimerism (%), WT:Dhps-ΔM. d, Bone marrow (1:1) CD45.1 plus CD45.2 Dhps-WT or CD45.1 WT plus CD45.2 Dhps-ΔM cells were infused into irradiated CD45.1 WT recipients; chimerism 12 weeks later in lung RTMs is shown. e–g, CD11c+CD64+ macrophages (e), CD11blowSiglec-F+ macrophages (f) and Ly6C+ monocytes (g) in BAL after intratracheal CL; control (CTL) mice (e and f) received PBS; BAL was collected at 7 weeks. h,i, Ki-67 MFI (h) and percentage of active caspase-3 (i) in peritoneal (F4/80+TIM-4+) and alveolar (F4/80+CD11c+) macrophages. j–l, Frequencies (j,k) and numbers per milligram tissue (l) of YFP+ kidney RTMs (KRM; F4/80+CD64+CD11c+CD11blow). m, Active caspase-3 in YFP+ KRM. n,o, YFP+ cardiac RTMs (F4/80+TIM-4+) (n) and YFP+ microglia (CD11b+CD45int) (o) post-tamoxifen i.p. in Dhps+/+ (control) and Dhpsflx/flx CX3CR1–ERT2cre-Rosa26eYFP mice. Representative plots with graphs summarize results of two or more experiments, except in b and e–g, in which they represent one experiment. Data are presented as the mean ± s.d. In a, n = 4 (2, 9, 13 weeks) and 6 (4 weeks), Dhps-WT; and n = 8 (2 weeks) and 4 (4, 9, 13 weeks), Dhps-ΔM for peritoneum, lung. For liver, n = 4 (2, 9, 13 weeks) and 6 (4 weeks), Dhps-WT; and n = 7 (2 weeks), 5 (4 weeks), and 4 (9, 13 weeks), Dhps-ΔM. In b, n = 3 (4 weeks), 4 (8, 12 weeks) and 3 (34 weeks), Dhps-WT; and n = 2 (4 weeks), 4 (8 weeks) and 2 (12, 34 weeks), Dhps-ΔM. In c, d, f and k, n = 4, 5, 3, and 3, respectively. In h, n = 8, Dhps-WT; n = 5, Dhps-ΔM, peritoneal; and n = 7, Dhps-WT and Dhps-ΔM alveolar macrophages. In i, n = 5, Dhps-WT; n = 4, Dhps-ΔM, peritoneal; n = 8, Dhps-WT; and n = 7, Dhps-ΔM alveolar. In l, n = 5 (control) and n = 6 (Dhpsflx/flx). In m, n = 4 (2, 4 weeks) and 3 (10 weeks), control; and n = 3 (2) and 5 (4, 10 weeks), Dhpsflx/flx. In n and o, n = 5 (control), n = 6, Dhpsflx/flx. n indicates biological replicates. Statistics: two-tailed t-tests, two-way analyses of variance; P values are shown. NS, not significant; Tamox, tamoxifen. Illustrations in a–e, g–j, n and o were created using BioRender (https://biorender.com).