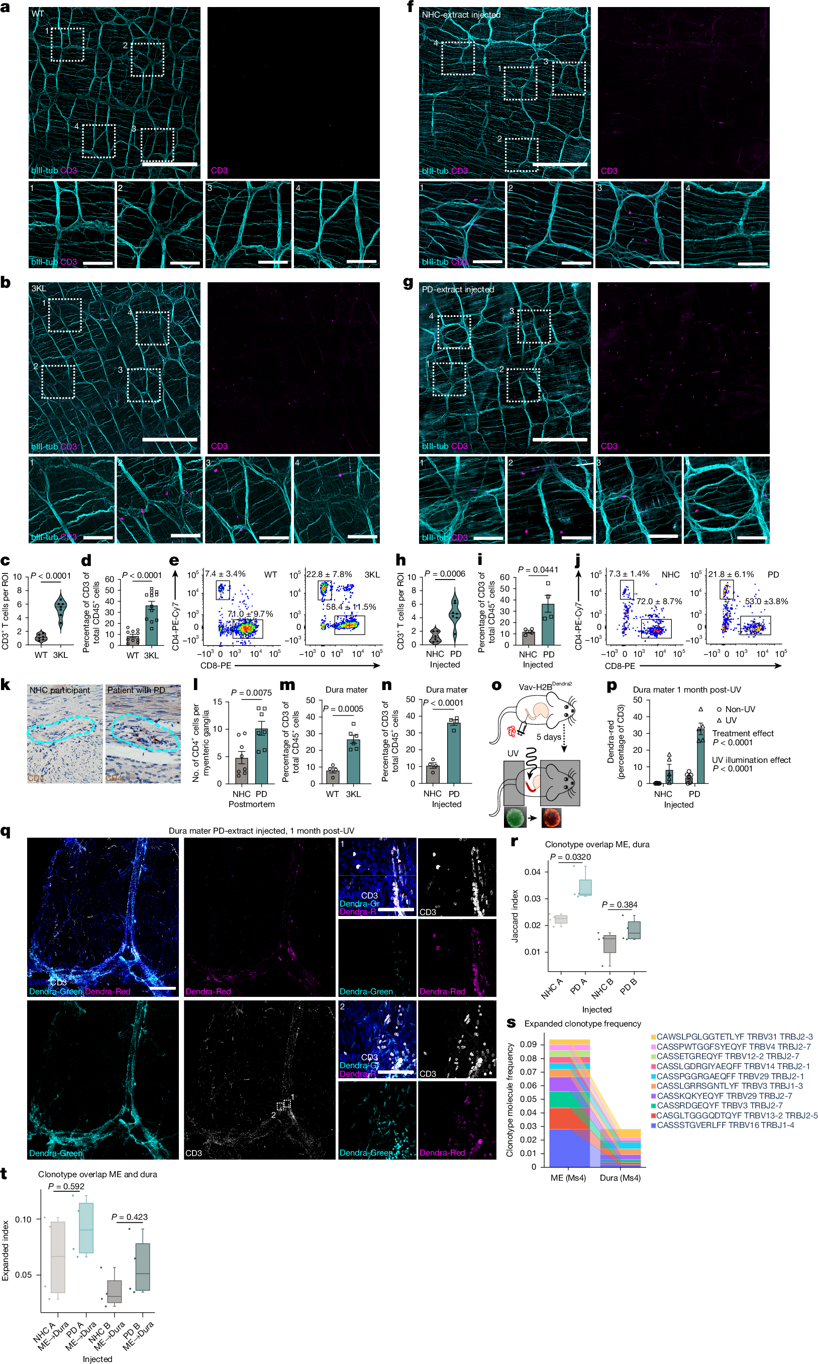
Fig. 3: T cells expand in the ENS and travel to the CNS in synucleinopathy.
From: Intestinal macrophages modulate synucleinopathy along the gut–brain axis

a,b, CD3+ T cells in duodenal myenteric plexus of 3-month WT (a) versus 3KL (b) mice. Inset, ROI for counting. c,d, CD3+ T cells in 3KL myenteric plexus per ROI, quantified by IHC (c) and FACS (percentage of ME CD45+ cells) (d). n = 6 mice (WT), n = 7 mice (3KL) (c) or n = 10 mice (WT), n = 12 mice (3KL) (d). Two (c) and four (d) experiments, data analysed using an unpaired t-test with Welch’s correction (c,d). e, FACS plots of CD4+CD8+ ME T cells in 3-month WT versus 3KL. f,g, CD3+ T cells in duodenal myenteric plexus post-NHC-αS (f) versus PD-αS (g). Inset, ROI used for counting. h,i, CD3+ T cells in 3KL myenteric plexus per ROI, quantified by IHC (h) and FACS (percentage of ME CD45+ cells) (i). n = 6–7 (h) or n = 4 (i) mice per genotype. Two experiments, unpaired i-test (h) with Welch’s correction (i). j, FACS plots of CD4+CD8+ ME T cells post-NHC-αS versus PD-αS. k,l, DAB staining of ME CD4+ T cells in jejunum of PD versus NHC patients (k) and quantification (l). n = 7–8 per disease status. Two experiments, unpaired t-test. m,n, CD3+ T cells in dura mater of 3-month 3KL versus WT (m) or 1 month post-NHC-αS versus PD-αS (n) quantified by FACS (percentage of total dura mater CD45+ cells), n = 4 mice (WT), n = 6 mice (3KL) (m) or n = 4 mice per treatment (n). Two experiments, unpaired t-test. o, Schematic of T cell photoconversion in VHD mice, 5 days post-NHC-αS versus PD-αS. p, Dendra-red CD3+ T cells in dura mater at 1 month post-NHC-αS versus PD-αS injection and UV versus non-UV photoconversion, n = 5–6 per genotype. Note minor leakage in the absence of UV illumination. Four experiments, two-way ANOVA. q, Dendra-red versus dendra-green CD3+ T cells in dura mater, 1 month post-PD-αS injection and UV illumination in ME. Representative of five mice (overview). r, Boxplot quantifying clonotype overlap between ME and dura mater through the Jaccard index (Methods, equation (1)) of NHC-αS- and PD-αS-injected groups for α (A) and β (B) TCR chains. Bonferroni-adjusted unpaired t-test with Welch’s correction. Data are shown as boxplots: the median is the central line; hinges indicate the first and third quartiles; whiskers extend to the most extreme values within the 1.5× interquartile range and points beyond the whiskers are plotted as individual outliers. s, Alluvial plots of the top ten most frequent T cell clone β chains in ME and dura mater of one representative mouse from PD-αS. t, Boxplot quantifying the clonotype overlap between the ME and dura mater through the expanded index (Methods, equation ( 3)) of NHC-αS- and PD-αS-injected groups for α (A) and β (B) TCR chains. Bonferroni-adjusted unpaired t-test with Welch’s correction. Data are mean ± s.e.m. (error bars). Scale bars, 500 μm (a,b,f,g); 50 μm (k); 1 mm (q); insets 50 μm (a,b,f,g); 25 μm (q).