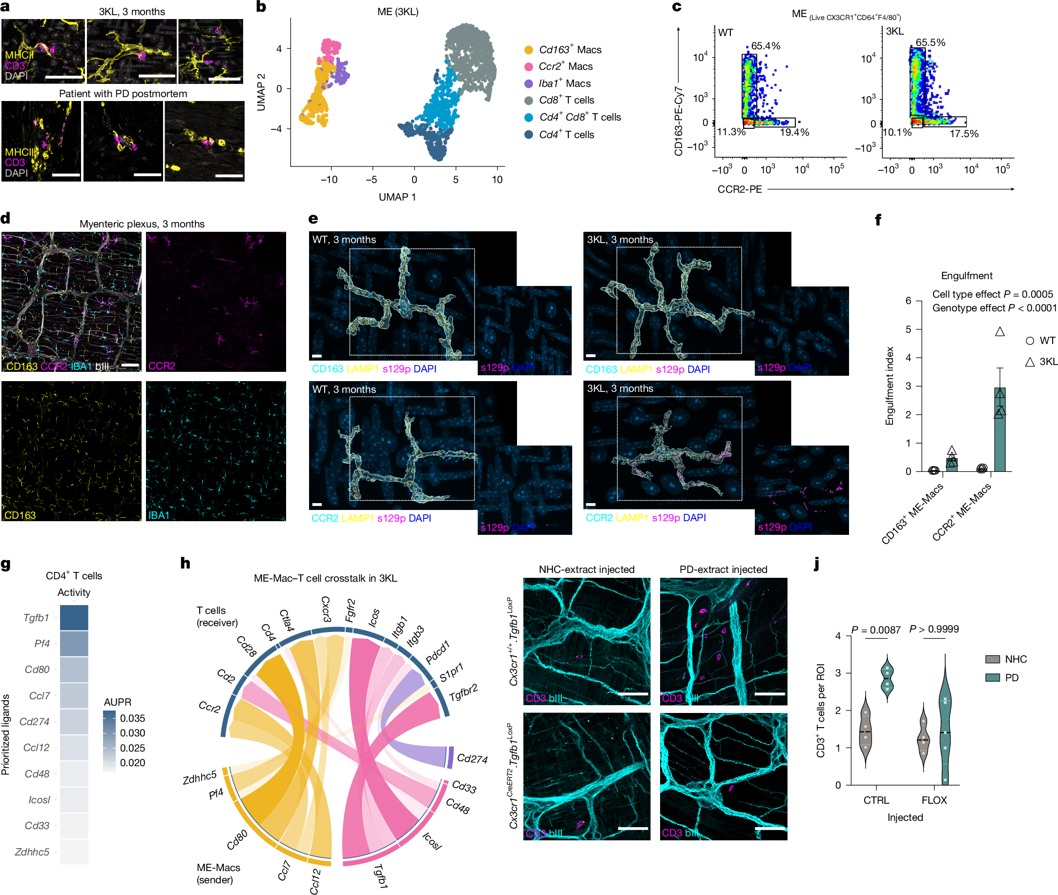
Fig. 4: ME-Macs and T cells interact by means of TGFβ1 in body-first PD models.
From: Intestinal macrophages modulate synucleinopathy along the gut–brain axis

a, Confocal images of ME-Macs and ME T cells in 3-month 3KL and PD postmortem ME. Representative of more than four experiments. b, Uniform manifold approximation and projection (UMAP) of unsupervised clustering of ME-Macs and T cells from ME assigned into colour-coded subclusters. scRNA-seq data obtained from fluorescence-activated cell-sorted ME-Macs and ME CD3+ cells of 4-month 3KL and WT subjected to 10X Genomics scRNA-seq (n = 2,748 cells). Four biologically independent samples were used, and samples were sequenced in n = 2 batches from WT versus 3KL. One sample represents ME pooled from 4 mice. c,d, FACS plots (c) and confocal images (d) demonstrating CD163+, CCR2+ and CD163−CCR2− duodenal ME-Macs in 3-month WT versus 3KL (c) or 3KL (d). Data representative of three experiments. e,f, Confocal images (e) of s129p engulfment by CD163+ and CCR2+ duodenal ME-Macs in 3-month WT versus 3KL and quantification (f), n = 4 per genotype. One experiment, two-way repeated measures ANOVA. g, Heatmap showing top ligands expressed in ME-Macs ranked on the basis of area under the precision–recall curve (AUPRC) with 3KL T cells as receivers. h, Circos plot showing ligand–receptor pairs between ME-Macs and T cells in 4-month 3KL. Bottom, top eight ligands expressed by 3KL ME-Macs. Top, differentially expressed receptors in 3KL versus WT T cells. i,j, Confocal images (i) of duodenal ME T cells in Cx3cr1+/+.Tgfb1LoxP versus Cx3cr1CreERT2.Tgfb1LoxP at 10 days post-NHC-αS versus PD-αS injection and quantification (j), n = 4 mice (CTRL, NHC-αS and PD-αS; FLOX, NHC-αS) and n = 5 mice (FLOX, PD-αS). Two experiments, two-way ANOVA, Bonferroni’s multiple-comparison test. Data are mean ± s.e.m. (error bars). Scale bars, 30 μm (3KL, a); 50 μm (PD, a); 100 μm (d); 50 μm (i). AUPRC, area under the precision–recall curve.