Extended Data Fig. 2: Characterization of ME-Macs in 3KL αS transgenic mice.
From: Intestinal macrophages modulate synucleinopathy along the gut–brain axis

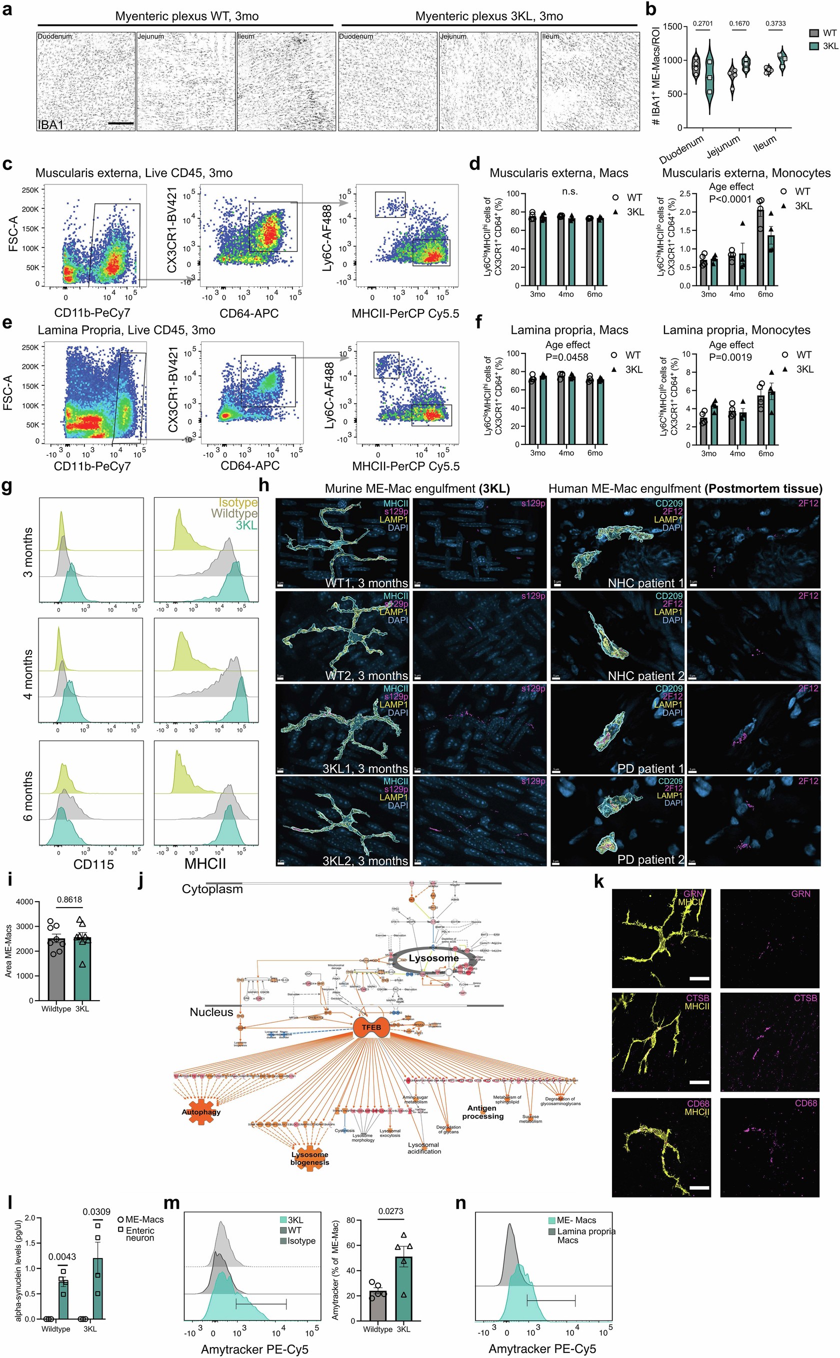
a,b, Tresholded images (a) and manual counting (b) of IBA1+ Macs in duodenal, jejunal and ileal myenteric plexus of 3 mo WT vs 3KL, n = 3–4 mice per group. 1 experiment, data analysed using 2way repeated measures ANOVA, Bonferroni’s multiple comparison test. Scale bar = 500 μm. c-f, Gating strategy (c,e) and frequency (d,f) of Ly6C and MHCII by live CD11b+CD64+CX3CR1+ cells from digested ME (c,d) and LP (e,f) of WT vs 3KL mice, n = 4 animals per age and condition. 1 experiment per age, 2way ANOVA. g, Histograms showing CD115 and MHCII expression in Ly6C−MHCIIhi ME-Macs of WT vs 3KL mice. h, Reconstructed images of lysosomal s129p engulfment in duodenal ME-Macs of 3 mo WT vs 3KL and PD postmortem vs NHC ME. Data representative of 2 experiments. i, Area of 3 mo WT vs 3KL ME-Macs, calculated via 3D reconstruction, n = 8 animals per genotype. 2 experiments, unpaired t test. j, Pathway analysis of upregulated proteins in 3 mo WT vs 3KL ME-Macs. k, Confocal images of GRN, CTSB and CD68 in ME-Macs of 3 mo 3KL mice. Scale bar= 20 μm. l, Quantification of αS levels in isolated enteric neurons vs ME-Macs via anti- αS ELISA. n = 3 mice (ME-Mac) and n = 4 mice (enteric neurons) per genotype. Samples were normalized for total protein amount before measurement (BCA). 2 experiments, one sample t test, with comparison to a value of 0. m,n, Histograms showing Amytracker staining and quantification in isolated WT vs 3KL ME-Macs (m) and LP-Macs vs ME-Macs in 3KL ME-Macs, n = 5 animals per genotype (n). 1 experiment, unpaired t test with Welch’s correction. Data are mean ± s.e.m.