Extended Data Fig. 4: DMS workflow and identification of functionally important residues, related to Fig. 3.
From: LetA defines a structurally distinct transporter family

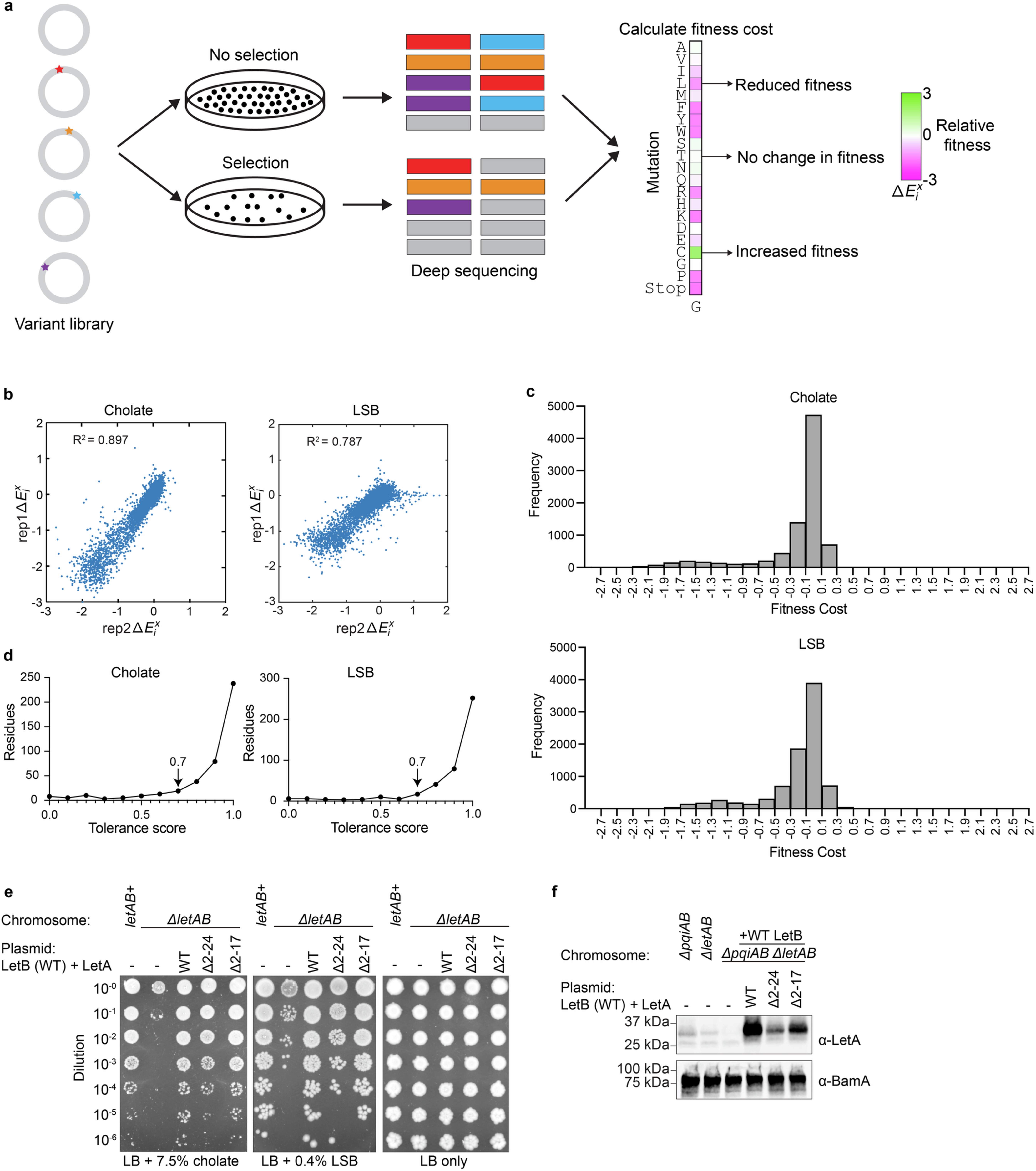
a, Schematic showing the workflow for the DMS experiment and data analysis. A variant library is generated and transformed into ΔpqiAB ΔletAB cells. Plasmids are shown as gray circles; star symbols indicate mutations. Cells are grown on LB plates in the absence or presence of detergent. Selection results in changes in the frequency of mutations, which can be assessed by deep sequencing. The schematic of a vertical strip shows the relative fitness of each mutation for a given position, where mutations that decrease fitness relative to the WT are shown in shades of magenta, while mutations that increase fitness are in shades of green. x-axis: residue position; y-axis: mutation. b, Relative fitness values of replicate 1 (y-axis) and replicate 2 (x-axis). R2 = 0.897 for cholate and R2 = 0.787 for LSB, validating the reproducibility of the experiments. c, Histograms showing the frequency of the relative fitness scores for the cholate and LSB datasets. d, Distribution of tolerance scores for cholate and LSB datasets. The tolerance score of 0.7 was selected as the cut-off for determining functionally important residues in both datasets. e, Cellular assay to assess the function of LetA N-terminal truncations. WT LetB is co-expressed with each of the LetA mutants. 10-fold serial dilutions of the strains indicated were spotted on LB agar with or without cholate or LSB. All strains are constructed in a ΔpqiAB background. f, Western blot analysis of cell lysates of the strains indicated, to compare cellular levels of WT LetA and N-terminal deletion mutants. α-LetA (clone 45) was used to probe LetA. BamA levels were probed using an α-BamA antibody as a loading control. Gel source data are provided in Supplementary Fig. 1g. Three independent biological replicates were performed starting with three different colonies, on different days, with similar results.