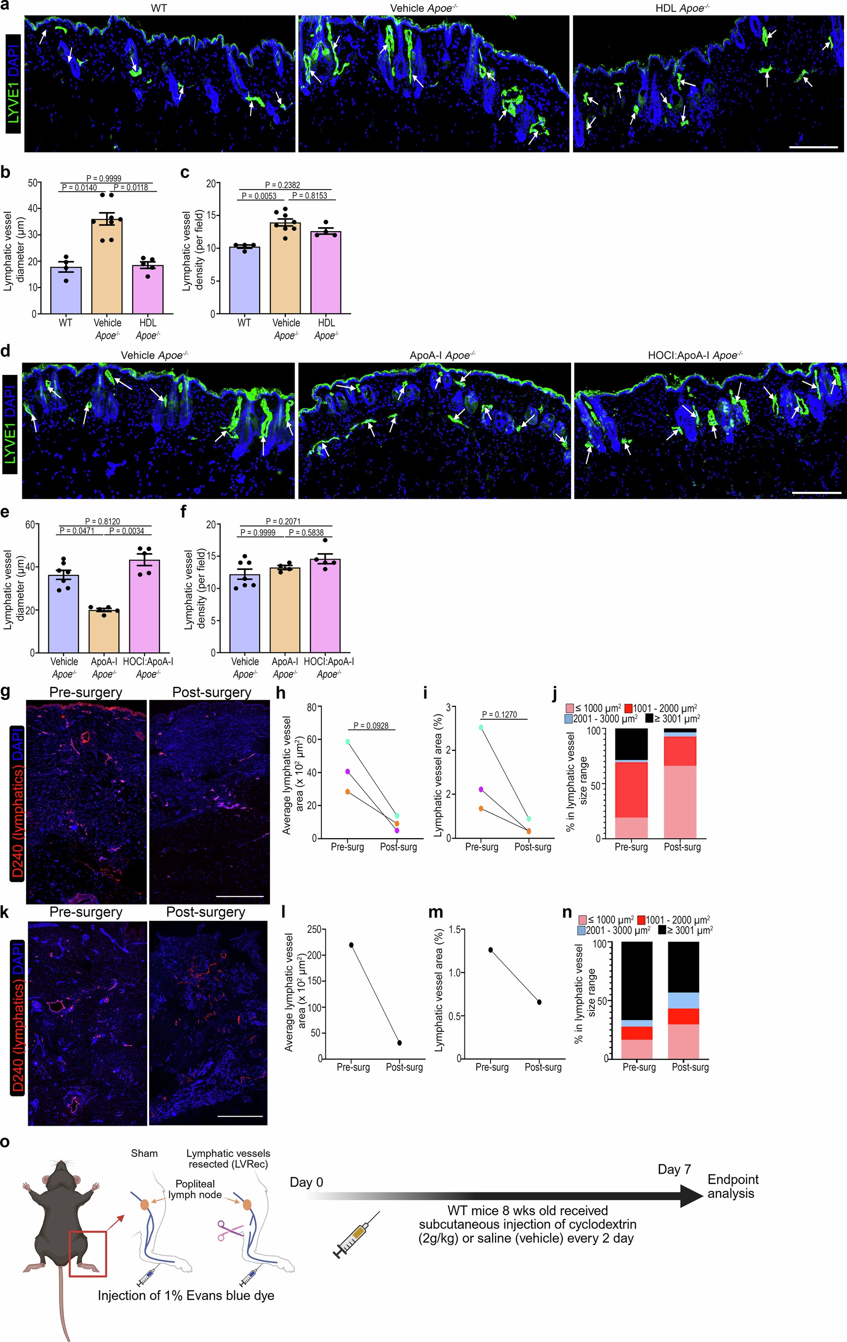
Extended Data Fig. 11: Relieving cholesterol deposition promotes lymphatic vessels regeneration.
From: Targeting excessive cholesterol deposition alleviates secondary lymphoedema

(a-f) Apoe−/− mice (6–8 weeks old) were switched to high fat diet. At around 17 weeks old, mice received intravenous injection of HDL, ApoA-I and HOCI:ApoA-I (20 mg/kg) or PBS (vehicle) for 7 consecutive days. (a) Mouse skin sections stained for LYVE-1 (lymphatics) and DAPI. (b) Lymphatic vessel diameter and (c) density with n = 4 WT, 8 Vehicle Apoe−/− and 5 HDL Apoe−/− mice. (d) Mouse skin sections stained for LYVE-1 and DAPI. (e) Lymphatic vessel diameter and (f) density with n = 7 vehicle, 5 ApoA-I and 5 HOCI:ApoA-I Apoe−/− mice. (g) Representative images of stage 2 pre and post-surgery skin stained for lymphatics (D2-40) with DAPI. (h-j) Quantification for stage 2 lymphatic vessel area (h), % of lymphatic vessel area (i) and frequency of lymphatic vessel size range (j) with n = 3. (k) Stage 3 pre- and post-surgery skin stained for lymphatics (D2-40) with DAPI. (l-n) Quantification for stage 3 lymphatic vessel area (l), % of lymphatic vessel area (m) and frequency of lymphatic vessel size range (n) with n = 1. (o) Lymphatic vessel reconnection model experimental set up for (Fig. 5m–o). Created in BioRender. Lim, H. (2026) https://BioRender.com/pzqny3l. One of the two afferent lymphatic vessels draining the popliteal LNs was cut (LVRec) or remained intact in sham groups. Sham and half of the mice from LVRec group received saline while the other half of the mice from LVRec group received cyclodextrin (CD) every alternate day before harvesting for endpoint analysis. Data for (a-f) are pooled from 2 independent experiments. Bar represents mean ± SEM. P values were calculated using one-way non-parametric ANOVA using Dunn’s multiple comparison test in (b-c and e-f) and two-tailed paired t-test in (h-i). For families of Paired T tests (family A: h-i), p-values were adjusted using the Holm method within each family to control the family-wise error rate (FWER) at α = 0.05. Scale bar = 200 µm except 1000 µm in (g and k).