Abstract
Lymphoedema is a chronic debilitating disease caused by impaired lymphatic drainage and is characterized by tissue swelling, fat expansion, inflammation and fibrosis1,2. However, the exact mechanisms that drive lymphoedema are poorly understood. Although lymphatic vessels are known to transport cholesterol from peripheral tissues back to the systemic circulation3, the importance of impaired lymphatic drainage for cholesterol clearance in humans and its relevance to lymphoedema remain unknown. Here we show that lymphatic drainage insufficiency in human lymphoedema leads to excessive cholesterol accumulation in the lymphoedematous dermal tissue and around lymphatic vessels. Cholesterol deposition resulted in dermal adipose tissue remodelling, characterized by adipocyte hypertrophy and dysfunction, progressing to death and dermal fibrosis. Surgical intervention improved lymphatic drainage and reduced cholesterol deposition. Using two mouse models that reproduce features of human lymphoedema, we demonstrated that tissue swelling and dermal adipose tissue remodelling were ameliorated by the cholesterol-depleting agent cyclodextrin. Mechanistically, we demonstrated that cyclodextrin restored lymphatic drainage by promoting the regeneration of lymphatic vessels. This study unravels the role of impaired cholesterol clearance in driving lymphoedema and identifies tissue cholesterol as a promising therapeutic target for this currently incurable disease.
This is a preview of subscription content, access via your institution
Access options
Access Nature and 54 other Nature Portfolio journals
Get Nature+, our best-value online-access subscription
$32.99 / 30 days
cancel any time
Subscribe to this journal
Receive 51 print issues and online access
$199.00 per year
only $3.90 per issue
Buy this article
- Purchase on SpringerLink
- Instant access to the full article PDF.
USD 39.95
Prices may be subject to local taxes which are calculated during checkout





Similar content being viewed by others
Data availability
Multiplex immunoassay and mass spectrometry data generated in this study are provided in the Supplementary Information. Human plasma adipokine and cytokine data are available in Supplementary Tables 2 and 3. Mass spectrometry data can be found in Supplementary Tables 4–7.
References
Rockson, S. G. Advances in lymphedema. Circ. Res. 128, 2003–2016 (2021).
Rockson, S. G. Lymphedema, inflammation, and fat. Lymphat. Res. Biol. 19, 115 (2021).
Oliver, G., Kipnis, J., Randolph, G. J. & Harvey, N. L. The lymphatic vasculature in the 21(st) century: novel functional roles in homeostasis and disease. Cell 182, 270–296 (2020).
Rockson, S. G. Lymphedema. Am. J. Med. 110, 288–295 (2001).
Witte, C. L. Pumps and lymphedema. Lymphology 34, 150–151 (2001).
Brorson, H., Ohlin, K., Olsson, G. & Karlsson, M. K. Breast cancer-related chronic arm lymphedema is associated with excess adipose and muscle tissue. Lymphat. Res. Biol. 7, 3–10 (2009).
Huang, L. H., Elvington, A. & Randolph, G. J. The role of the lymphatic system in cholesterol transport. Front. Pharmacol. 6, 182 (2015).
Martel, C. et al. Lymphatic vasculature mediates macrophage reverse cholesterol transport in mice. J. Clin. Invest. 123, 1571–1579 (2013).
Lim, H. Y. et al. Lymphatic vessels are essential for the removal of cholesterol from peripheral tissues by SR-BI-mediated transport of HDL. Cell Metab. 17, 671–684 (2013).
Burton, J. S., Sletten, A. C., Marsh, E., Wood, M. D. & Sacks, J. M. Adipose tissue in lymphedema: a central feature of pathology and target for pharmacologic therapy. Lymphat. Res. Biol. 21, 2–7 (2023).
Chen, S. X., Zhang, L. J. & Gallo, R. L. Dermal white adipose tissue: a newly recognized layer of skin innate defense. J. Invest. Dermatol. 139, 1002–1009 (2019).
Cinti, S. et al. Adipocyte death defines macrophage localization and function in adipose tissue of obese mice and humans. J. Lipid Res. 46, 2347–2355 (2005).
Strissel, K. J. et al. Adipocyte death, adipose tissue remodeling, and obesity complications. Diabetes 56, 2910–2918 (2007).
Avraham, T. et al. Th2 differentiation is necessary for soft tissue fibrosis and lymphatic dysfunction resulting from lymphedema. FASEB J. 27, 1114–1126 (2013).
Ghaben, A. L. & Scherer, P. E. Adipogenesis and metabolic health. Nat. Rev. Mol. Cell Biol. 20, 242–258 (2019).
Sun, K., Kusminski, C. M. & Scherer, P. E. Adipose tissue remodeling and obesity. J. Clin. Invest. 121, 2094–2101 (2011).
Vasilenko, M. A. et al. The role of production of adipsin and leptin in the development of insulin resistance in patients with abdominal obesity. Dokl. Biochem. Biophys. 475, 271–276 (2017).
Prentice, K. J., Saksi, J. & Hotamisligil, G. S. Adipokine FABP4 integrates energy stores and counterregulatory metabolic responses. J. Lipid Res. 60, 734–740 (2019).
Schwartz, D. R. & Lazar, M. A. Human resistin: found in translation from mouse to man. Trends Endocrinol. Metab. 22, 259–265 (2011).
Hosogai, N. et al. Adipose tissue hypoxia in obesity and its impact on adipocytokine dysregulation. Diabetes 56, 901–911 (2007).
Bambace, C. et al. Adiponectin gene expression and adipocyte diameter: a comparison between epicardial and subcutaneous adipose tissue in men. Cardiovasc. Pathol. 20, e153–e156 (2011).
Meyer, L. K., Ciaraldi, T. P., Henry, R. R., Wittgrove, A. C. & Phillips, S. A. Adipose tissue depot and cell size dependency of adiponectin synthesis and secretion in human obesity. Adipocyte 2, 217–226 (2013).
Kruth, H. S. Histochemical detection of esterified cholesterol within human atherosclerotic lesions using the fluorescent probe filipin. Atherosclerosis 51, 281–292 (1984).
Lim, H. Y. et al. Hypercholesterolemic mice exhibit lymphatic vessel dysfunction and degeneration. Am. J. Pathol. 175, 1328–1337 (2009).
Davis, M. J. et al. Multiple aspects of lymphatic dysfunction in an ApoE−/− mouse model of hypercholesterolemia. Front. Physiol. 13, 1098408 (2022).
Tall, A. R., Yvan-Charvet, L., Terasaka, N., Pagler, T. & Wang, N. HDL, ABC transporters, and cholesterol efflux: implications for the treatment of atherosclerosis. Cell Metab. 7, 365–375 (2008).
Rader, D. J., Alexander, E. T., Weibel, G. L., Billheimer, J. & Rothblat, G. H. The role of reverse cholesterol transport in animals and humans and relationship to atherosclerosis. J. Lipid Res. 50, S189–S194 (2009).
Angeli, V. et al. Dyslipidemia associated with atherosclerotic disease systemically alters dendritic cell mobilization. Immunity 21, 561–574 (2004).
Cochran, B. J., Ong, K. L., Manandhar, B. & Rye, K. A. APOA1: a protein with multiple therapeutic functions. Curr. Atheroscler. Rep. 23, 11 (2021).
Bergt, C. et al. The myeloperoxidase product hypochlorous acid oxidizes HDL in the human artery wall and impairs ABCA1-dependent cholesterol transport. Proc. Natl Acad. Sci. USA 101, 13032–13037 (2004).
Peng, D. Q. et al. Apolipoprotein A-I tryptophan substitution leads to resistance to myeloperoxidase-mediated loss of function. Arterioscler. Thromb. Vasc. Biol. 28, 2063–2070 (2008).
Atger, V. M. et al. Cyclodextrins as catalysts for the removal of cholesterol from macrophage foam cells. J. Clin. Invest. 99, 773–780 (1997).
Kritharides, L., Kus, M., Brown, A. J., Jessup, W. & Dean, R. T. Hydroxypropyl-β-cyclodextrin-mediated efflux of 7-ketocholesterol from macrophage foam cells. J. Biol. Chem. 271, 27450–27455 (1996).
Liu, S. M. et al. Cyclodextrins differentially mobilize free and esterified cholesterol from primary human foam cell macrophages. J. Lipid Res. 44, 1156–1166 (2003).
Zimmer, S. et al. Cyclodextrin promotes atherosclerosis regression via macrophage reprogramming. Sci. Transl. Med. 8, 333ra350 (2016).
Davies, B. & Morris, T. Physiological parameters in laboratory animals and humans. Pharm. Res. 10, 1093–1095 (1993).
Stella, V. J. & He, Q. Cyclodextrins. Toxicol. Pathol. 36, 30–42 (2008).
Jun, H. et al. Modified mouse models of chronic secondary lymphedema: tail and hind limb models. Ann. Vasc. Surg. 43, 288–295 (2017).
Weber, E. et al. Lymphatic collecting vessels in health and disease: a review of histopathological modifications in lymphedema. Lymphat. Res. Biol. 20, 468–477 (2022).
Oashi, K. et al. Pathophysiological characteristics of melanoma in-transit metastasis in a lymphedema mouse model. J. Invest. Dermatol. 133, 537–544 (2013).
Roh, K. et al. Therapeutic effects of hyaluronidase on acquired lymphedema using a newly developed mouse limb model. Exp. Biol. Med. 242, 584–592 (2017).
Ikomi, F. et al. Critical roles of VEGF-C-VEGF receptor 3 in reconnection of the collecting lymph vessels in mice. Microcirculation 15, 591–603 (2008).
Tassenoy, A. et al. Demonstration of tissue alterations by ultrasonography, magnetic resonance imaging and spectroscopy, and histology in breast cancer patients without lymphedema after axillary node dissection. Lymphology 39, 118–126 (2006).
Zhang, J., Hoffner, M. & Brorson, H. Adipocytes are larger in lymphedematous extremities than in controls. J. Plast. Surg. Hand. Surg. 56, 172–179 (2022).
Petrova, T. V. & Koh, G. Y. Biological functions of lymphatic vessels. Science 369, eaax4063 (2020).
Shimizu, Y. et al. Adiponectin-mediated modulation of lymphatic vessel formation and lymphedema. J. Am. Heart Assoc. 2, e000438 (2013).
De Nardo, D. et al. High-density lipoprotein mediates anti-inflammatory reprogramming of macrophages via the transcriptional regulator ATF3. Nat. Immunol. 15, 152–160 (2014).
Onishi, F. & Tan, B. K. Lymph node transfer using the middle jugular lymph node flap: anatomical study and a report of two cases. JPRAS Open 44, 430–440 (2025).
Tan, K. W. et al. Neutrophils contribute to inflammatory lymphangiogenesis by increasing VEGF-A bioavailability and secreting VEGF-D. Blood 122, 3666–3677 (2013).
Strand, K. et al. Subtype-specific surface proteins on adipose tissue macrophages and their association to obesity-induced insulin resistance. Front. Endocrinol. 13, 856530 (2022).
Wentworth, J. M. et al. Pro-inflammatory CD11c+CD206+ adipose tissue macrophages are associated with insulin resistance in human obesity. Diabetes 59, 1648–1656 (2010).
Cochran, B. J. et al. Apolipoprotein A-I increases insulin secretion and production from pancreatic beta-cells via a G-protein–cAMP–PKA–FoxO1-dependent mechanism. Arterioscler. Thromb. Vasc. Biol. 34, 2261–2267 (2014).
Holm, S. A simple sequentially rejective multiple test procedure. Scand. J. Stat. 6, 65–70 (1979).
Krzywinski, M. & Altman, N. Points of significance: comparing samples-part I. Nat. Methods 11, 215–216 (2014).
Acknowledgements
V.A. was supported by NMRC-funded grant (OF-IRG19Nov-0112), MOE-tier 2-funded grant (T2EP30221-0036) and a seed fund from NUHS. This work was supported by the French government through the France 2030 investment plan managed by the National Research Agency (ANR), as part of the Initiative of Excellence Université Côte d’Azur under reference number ANR- 15-IDEX-01 and through Chair Professor Junior by INSERM to V.A. This work was also supported by a NMRC-funded grant to H.Y.L. (OFYIRG20nov-0013) and the S. T. Lee–H. L. Lee Distinguished Professorship of the Duke-NUS Medical School, Singapore to B.K.T. We thank all the participants for their valuable contribution to this study. We thank the advanced imaging and histology cores of Life Sciences Institute, NUS.
Author information
Authors and Affiliations
Contributions
H.Y.L. and Y.Z. led, designed and performed most of the experiments on mouse and human lymphoedema and analysed and interpreted corresponding data. S.H.M.A. and Y.Z. performed and analysed imaging of human lymphoedema experiments. S.H.M.A. performed multiplex experiments with C.H.T. M.A.S.B.M.Y., Y.Z. and M.T. performed and analysed Apoe−/− mice and CD experiments. Y.Z., M.T. and W.S.O. analysed mouse post-surgical lymphoedema. H.Y.L. and Y.Z. performed and analysed the data from lymphatic reconnection model. S.H.M.A. and C.H.T. prepared samples for lipidomics analysis. C.H.T. measured mouse total plasma cholesterol levels and performed qPCR. S.Y.L., S.W.T., J.G. and O.A. contributed to mouse lymphoedema experiments. B.J.C. and K.-A.R. provided apoA-I. W.K.T., F.T. and M.R.W. designed and performed lipid profiling by mass spectrometry. S.F.M. contributed to the interpretation of the mouse and human data. S.J.L., T.C.L. and Y.C. contributed to human tissue collection and processing. B.K.T. studied and selected the human tissues and plasma, and conceptualized the effect of various proposed treatments. S.H.M.A., M.A.S.B.M.Y. and S.H.N. maintained and genotyped genetically modified mice. X.H.K. contributed to the statistical analyses. V.A. conceived the idea, designed, initiated and supervised the project, established the required collaborations and wrote the manuscript. All authors reviewed and edited the manuscript.
Corresponding author
Ethics declarations
Competing interests
The authors declare no competing interests.
Peer review
Peer review information
Nature thanks Arnold von Eckardstein, Babak Mehrara and the other, anonymous, reviewer(s) for their contribution to the peer review of this work. Peer review reports are available.
Additional information
Publisher’s note Springer Nature remains neutral with regard to jurisdictional claims in published maps and institutional affiliations.
Extended data figures and tables
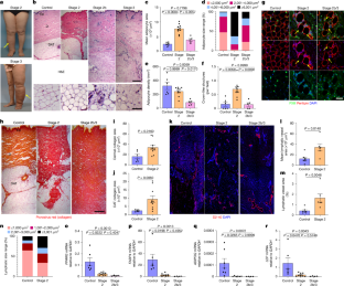
Extended Data Fig. 1 Dermal AT remodeling and inflammation in clinical lymphedema.
(a) Adipocyte size distribution in dermal AT of control and lymphedema patients. Each violin plot represents one patient. (b and d) Skin sections stained for FXIII (macrophage) and CD3 (T cells) in (b) and (d) respectively with DAPI counterstain. Quantification for macrophage (c) and T cells (e) density with n = 6 control patients (Con), n = 10 stage 2 patients (S2) and n = 5 stage 2b/3 patients (S2b/3) in (c) and with n = 4 Con, n = 4 S2 and n = 5 S2b/3 in (d). (f-j) Gene expression of Ifnγ (f), Il1β (g), Il6 (h), Tnfα (i), and Il10 (j). (f-h) n = 6 Con, n = 9 S2 and n = 4 S2b/3. (i-j) n = 6 Con, n = 8 S2 and n = 4 S2b/3. Bar represents mean ± SEM. P values were calculated using one-way non-parametric ANOVA using Dunn’s multiple comparison test. Scale bar = 1000 µm in (b) and 100 µm in (d).
Extended Data Fig. 2 Cholesterol accumulation in clinical lymphedematous tissue.
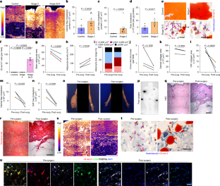
(a) Stage 3 skin sections stained for CD68, PDGFα, Oil red O and DAPI. Pink arrows indicate fibroblasts (PDGFRα+CD68+) and white arrows indicate macrophages (PDGFRα−CD68+). (b) Frequency of indicated foam cell populations in five Stage 3 samples. (c-f) 39patients underwent lymphaticovenous anastomosis (LVA) surgery. Full thickness skin was collected pre- and post-surgery. Representative images of lymphedematous skin sections stained for haematoxylin and eosin in (c), perilipin (adipocyte), FXIII (macrophage) with DAPI counterstain in (d), picrosirius red (collagen) in (e), free cholesterol using filipin in (f). Yellow arrows in (d) show macrophages surrounding adipocytes indicative of crown-like structures (CLS). (g-m) Stage 3 patient with lymphedema in her right upper extremity underwent debulking and lymph node transfer surgeries. Full thickness skin was collected before and after surgery. (g-k) Mean adipocyte area (g), adipocyte density (h) frequency of small (≤2000 µm2), medium (2001–4000 µm2), large (4001–6000 µm2) and very large (≥6001 µm2) adipocyte size distribution (i), skin collagen content (j) and macrophage density (k) with n = 1. (l) macrophage (FXIII) with DAPI costained in Stage 3 lymphedematous skin. (m) Skin free cholesterol with n = 1. Scale bar = 1000 µm except for 100 µm for (a) and (d). Ep – Epidermis, D – dermis, dAT – dermal AT.
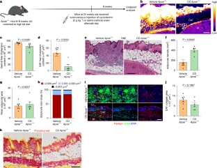
Extended Data Fig. 3 Lymphatic insufficiency in Apoe−/− mice reproduces most features of LE pathology.
(a-i) Apolipoprotein E deficient (Apoe−/−) and WT female mice were switched to a high fat diet at 6 weeks of age. (a) Transport of fluorescent dextran from the rear footpad (site of injection) to the draining lymph node was assessed 10 min after dye injection. Data are expressed as relative fluorescence tracer to WT. n = 11; 13; 15; 20 mice (WT) and 15; 17; 14; 14; mice (Apoe−/−) in 6–8; 10; 17–26; >30 wks of age. (b) Representative images of mouse footpad across age. (c) Measurement of front footpad thickness. n = 7; 17; 17 mice (WT) and 13; 20; 15 mice (Apoe−/−) in 10; 17–26; >30 wks of age. (d) Percentage of water content in skin tissues. n = 5; 10; 8 mice (WT) and 8; 9; 7 mice (Apoe−/−) in 10; 17–26; >30 wks of age. (e) Representative low magnification images of mouse skin stained for CD68 (macrophage), perilipin (adipocyte) and DAPI. Inserts show high magnification. (f) Apoe−/− mouse skin sections stained for CD3 (T cells), perilipin (adipocyte) and DAPI. (g-i) Gene expression of Tnfα (g), Il6 (h) and Il1β (i). (g) n = 5; 11; 8 mice (WT) in and n = 8; 11; 7 (Apoe−/−) in 6–8; 10; 17–26; >30 wks of age. (h-i) n = 5; 10; 8 mice (WT) in and n = 8; 12; 7 (Apoe−/−) in 6–8; 10; 17–26; >30 wks of age. Bar represents mean ± SEM. (a-i) Data are collected from 2–3 independent experiments. P values were calculated using two-way ANOVA with Sidak multiple comparisons. Scale bar = 5 mm in (b), 500 µm and 50 µm for high mag image in (e) and 100 µm in (f). Ep – Epidermis, D – dermis, dAT – dermal AT, PC – Panniculous Carnosus, Fascia - F.
Extended Data Fig. 4 Fibrosis in lymphedematous tissue from Apoe−/− mice.
(a) Representative low magnification images of mouse skin stained for collagen using Picrosirius Red. (b-c) Quantification for dermal and dermal AT collagen content in (b) and (c) respectively. n = 5; 6; 8 mice (WT) and 8; 5; 7 mice (Apoe−/−) in 10; 17–26; >30 wks of age. (d-h) Gene expression of Tgfβ1 (d), Col1α1 (e), Col3α1 (f), Il4 (g) and Pdgfβ (h). (d) n = 5; 11; 8 mice (WT) in and n = 8; 11; 7 (Apoe−/−) in 6–8; 10; 17–26; >30 wks of age. (e-h) n = 5; 10; 8 mice (WT) in and n = 8; 12; 7 (Apoe−/−) in 6–8; 10; 17–26; >30 wks of age. (a-h) Data are collected from 2–3 independent experiments. Bar represents mean ± SEM. P values were calculated using two-way ANOVA with Sidak multiple comparisons. Scale bar = 500 µm. Ep – Epidermis, D – dermis, dAT – dermal AT, PC – Panniculous Carnosus, Fascia - F.
Extended Data Fig. 5 Dermal adipocyte phenotype and lipid profiles in Apoe−/− mice with lymphatic insufficiency.
(a) Representative low magnification images of mouse skin stained with haematoxylin and eosin. (b-d) Adipocyte density (b), mean adipocyte area (c) and frequency of small (≤2000 µm2), medium (2001–4000 µm2), large (4001–6000 µm2) and very large (≥6001 µm2) adipocyte size distribution (d) with n = 4; 4; 5; 8 mice (WT) and 4; 5; 5; 7 mice (Apoe−/−) in 6–8; 10; 17–26; >30 wks of age. (e-f) Adipocyte size distribution in WT (e) and Apoe−/− mice (f). Each volin plot represents one mouse. (g-j) Gene expression of Fabp4 (g), leptin (h), Cebpa (i) and adiponectin (j). (g-h) n = 5; 11; 8 mice (WT) in and n = 8; 11; 7 (Apoe−/−) in 6–8; 10; 17–26; >30 wks of age. (i-j) n = 5; 10; 8 mice (WT) in and n = 8; 12; 7 (Apoe−/−) in 6–8; 10; 17–26; >30 wks of age. (k, m) Heatmap representing the levels of different triglycerides in mouse skin (k) and plasma (m). (l, n) Heatmap representing the levels of different free fatty acids in mouse skin (l) and plasma (m). (a-n) Data are pooled from 2–3 independent experiments. Bar represents mean ± SEM. P values were calculated using two-way ANOVA with Sidak multiple comparisons. Scale bar = 500 µm. Ep – Epidermis, D – dermis, dAT – dermal AT, PC – Panniculous Carnosus, Fascia - F.
Extended Data Fig. 6 Cholesterol abnormally accumulates in LE tissue from Apoe−/− mice.
(a-d) LC-MS/MS analysis of plasma total cholesterol (a), free cholesterol (b), esterified cholesterol (c) and ratio of free and esterified cholesterol (d) across age. n = 5; 10; 8 mice (WT) in and n = 8; 8; 8 (Apoe−/−) in 6–8; 10; 17–26; >30 wks of age. (e) Representative low magnification images of free cholesterol (using filipin) in mouse skin. (f-g) Free cholesterol content in dermis (f) and AT (g) with n = 5; 5; 6 mice (WT) and 7; 5; 6 mice (Apoe−/−) in 10; 17–26; >30 wks of age. (h) LC-MS/MS analysis of skin free cholesterol. n = 5; 9; 8 mice (WT) and 8; 10; 7 mice (Apoe−/−) in 10; 17–26; >30 wks of age. (i). Apoe−/− mouse skin sections stained for CD68, PDGFα, Oil red O and DAPI. Pink arrows indicate fibroblasts (PDGFRα+CD68+) and white arrows indicate macrophages (PDGFRα−CD68+). (a-i) Data are collected from 2–3 independent experiments. Bar represents mean ± SEM. P values were calculated using two-way ANOVA with Sidak multiple comparisons. Scale bar = 500 µm in (e) and 50 µm in (i). Ep – Epidermis, D – dermis, dAT – dermal AT, PC – Panniculous Carnosus, Fascia – F.
Extended Data Fig. 7 Amelioration of lymphedema pathological features in Apoe−/− mice by HDL and ApoA-I treatment.
(a) Analysis of commercially available vLDL, LDL, HDL and albumin by fast performance liquid chromatography (FPLC) indicating that HDL was eluted at column volume 1.8 ml. (b) Similar to commercial HDL, FPLC elution profile of HDL isolated from healthy human plasma was eluted at column volume 1.8 ml. (c) Analysis of HDL isolated from healthy human plasma by SDS-PAGE (12%) and proteins were detected by Coomassie blue staining. Commercial HDL and albumin were used as positive controls. Isolated HDL from various donors indicated negligible albumin contamination, confirming the efficiency of our HDL isolation method. (d) Immunoblotting of apoA-I from different healthy donors’ HDL. Commercial HDL and albumin were used as positive and negative controls respectively. (a-d) The same findings were observed in 2 repeated experiments. (e) Experimental setup for (f-u). Created in BioRender. Lim, H. (2026) https://BioRender.com/pzqny3l. Apoe−/− mice (6–8 weeks old) were switched to high fat diet. At around 17 weeks old, mice received intravenous injection of HDL, ApoA-I and HOCI:ApoA-I (20 mg/kg) or PBS (vehicle) for 7 consecutive days. (f) Total plasma cholesterol and (g) HDL cholesterol in mg/dl. n = 7 mice (Veh) and 7 mice (HDL). (h) Lipid stain in mouse skin using Oil Red O in vehicle and HDL treated Apoe−/− mice. (i) Total cholesterol in mouse skin with n = 4 mice per group. (j) Skin sections from vehicle, ApoAI and HOCI:ApoAI treated Apoe−/− mice stained with Oil Red O. (k) Mouse skin sections stained for free cholesterol using filipin. (l-m) Free cholesterol content was quantified in the dermis (l) and dermal AT (m) with n = 6 mice (Veh), 5 mice (ApoAI) and 5 mice (HOCI:ApoAI). (n) Measurement of front footpad thickness with n = 4 mice (Veh), 6 mice (ApoAI) and 5 mice (HOCI:ApoAI). (p) Representative images of mouse skin stained with haematoxylin and eosin. (o, q-r) Adipocyte density (o), mean adipocyte area (q) and frequency of small (≤2000 µm2), medium (2001–4000 µm2), large (≥4001 µm2) adipocyte size distribution (r) with n = 6 mice (Veh), 5 mice (ApoAI) and 5 mice (HOCI:ApoAI). (s) Mouse skin stained for collagen using picrosirius red. (t-u) Dermal (t) and dermal AT collagen (u) area were quantified. n = 6 mice (Veh), 6 mice (ApoAI) and 5 mice (HOCI:ApoAI). (f-u) Data are pooled from 2 independent experiments. Bar represents mean ± SEM. P values were calculated using two-tailed Mann–Whitney U-tests in (f, g and i) and one-way non-parametric ANOVA using Dunn’s multiple comparison test in (l-o, q-r and t-u). Scale bar = 200 µm. Ep – Epidermis, D – dermis, dAT – dermal AT, M - muscle.
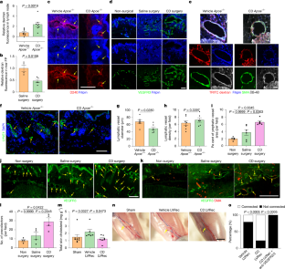
Extended Data Fig. 8 Cholesterol deposition is reduced in lymphatic vessels resected limbs by cyclodextrin treatment.
(a) Experimental set up for (a-b). Created in BioRender. Lim, H. (2026) https://BioRender.com/pzqny3l. Afferent lymphatic vessels draining the popliteal LNs were either completely surgically resected (LVRes) or remained intact in sham groups. Sham and half of the mice from LVRes group received saline while the other half of the mice from LVRes group received cyclodextrin (2 g/kg) every 3 days before harvesting for endpoint analysis. (b) Total skin cholesterol (mg/g) in rear footpad were measured in vehicle sham, vehicle LVRes and CD LVRes with n = 6 mice (Veh sham), 8 mice (Vehicle LVRes) and 7 mice (CD LVRes). (c) Total plasma cholesterol levels in mg/dl in vehicle and cyclodextrin treated Apoe−/− mice with n = 12 mice (Veh) and 14 mice (CD). Data are pooled from 2 independent experiments. Bar represents mean ± SEM. P values were calculated using one-way non-parametric ANOVA using Dunn’s multiple comparison test (b) and two-tailed Mann–Whitney U-tests (c).
Extended Data Fig. 9 Murine postsurgical lymphedema is improved by cyclodextrin treatment.
(a-f) Representative images of mouse skin stained with haematoxylin and eosin (a, e), CD68 (macrophage), perilipin (adipocyte) and DAPI in (b, f), and free cholesterol (filipin) in (c, d). Scale bar = 500 µm except for 1000 µm in (c, d). Ep – Epidermis, D – dermis, dAT – dermal AT, M – muscle.
Extended Data Fig. 10 Cholesterol accumulates around lymphatic vessels in murine and clinical lymphedema.
(a-c) Apoe−/− mice (6–8 weeks old) were switched to high fat diet. At around 17 weeks old, mice received intravenous injection of HDL, ApoA-I and HOCI:ApoA-I (20 mg/kg) or PBS (vehicle) for 7 consecutive days. (a) Fluorescent dextran content in draining LNs was evaluated 10 min after injection in rear footpad. Data are expressed as relative fluorescence tracer to WT mice (n = 6 WT, 5 Vehicle Apoe−/− and 6 HDL Apoe−/− mice). (b) Fluorescent dextran content in draining LNs was evaluated 10 min after injection in rear footpad (n = 6 vehicle, 7 ApoA-I and 5 HOCI:ApoA-I Apoe−/− mice). Data are expressed as relative fluorescence tracer to Apoe−/− mice. (c-f) Representative mouse/human skin photomicrograph stained with D2-40 (lymphatics) and filipin for free cholesterol. Yellow arrows indicate initial lymphatic vessels. (g) Schematic diagram illustrating the collector types reported in human lymphedema. Adapted from Weber et al., Lymphat Res Biol, 202239 and created in BioRender. Lim, H. (2026) https://BioRender.com/pzqny3l. (h) Representative images of different collector types from four Stage 2 and two Stage 2b/3 lymphedema patients stained for collagen type I, SMA and filipin. Data for (a-c) are pooled from 2 independent experiments. Bar represents mean ± SEM. P values were calculated using one-way non-parametric ANOVA using Dunn’s multiple comparison test. Scale bar = 200 µm except 50 µm in (c).
Extended Data Fig. 11 Relieving cholesterol deposition promotes lymphatic vessels regeneration.
(a-f) Apoe−/− mice (6–8 weeks old) were switched to high fat diet. At around 17 weeks old, mice received intravenous injection of HDL, ApoA-I and HOCI:ApoA-I (20 mg/kg) or PBS (vehicle) for 7 consecutive days. (a) Mouse skin sections stained for LYVE-1 (lymphatics) and DAPI. (b) Lymphatic vessel diameter and (c) density with n = 4 WT, 8 Vehicle Apoe−/− and 5 HDL Apoe−/− mice. (d) Mouse skin sections stained for LYVE-1 and DAPI. (e) Lymphatic vessel diameter and (f) density with n = 7 vehicle, 5 ApoA-I and 5 HOCI:ApoA-I Apoe−/− mice. (g) Representative images of stage 2 pre and post-surgery skin stained for lymphatics (D2-40) with DAPI. (h-j) Quantification for stage 2 lymphatic vessel area (h), % of lymphatic vessel area (i) and frequency of lymphatic vessel size range (j) with n = 3. (k) Stage 3 pre- and post-surgery skin stained for lymphatics (D2-40) with DAPI. (l-n) Quantification for stage 3 lymphatic vessel area (l), % of lymphatic vessel area (m) and frequency of lymphatic vessel size range (n) with n = 1. (o) Lymphatic vessel reconnection model experimental set up for (Fig. 5m–o). Created in BioRender. Lim, H. (2026) https://BioRender.com/pzqny3l. One of the two afferent lymphatic vessels draining the popliteal LNs was cut (LVRec) or remained intact in sham groups. Sham and half of the mice from LVRec group received saline while the other half of the mice from LVRec group received cyclodextrin (CD) every alternate day before harvesting for endpoint analysis. Data for (a-f) are pooled from 2 independent experiments. Bar represents mean ± SEM. P values were calculated using one-way non-parametric ANOVA using Dunn’s multiple comparison test in (b-c and e-f) and two-tailed paired t-test in (h-i). For families of Paired T tests (family A: h-i), p-values were adjusted using the Holm method within each family to control the family-wise error rate (FWER) at α = 0.05. Scale bar = 200 µm except 1000 µm in (g and k).
Supplementary information
Rights and permissions
Springer Nature or its licensor (e.g. a society or other partner) holds exclusive rights to this article under a publishing agreement with the author(s) or other rightsholder(s); author self-archiving of the accepted manuscript version of this article is solely governed by the terms of such publishing agreement and applicable law.
About this article
Cite this article
Lim, H.Y., Zhang, Y., Azhar, S.H.M. et al. Targeting excessive cholesterol deposition alleviates secondary lymphoedema. Nature 651, 462–471 (2026). https://doi.org/10.1038/s41586-025-10016-y
Received:
Accepted:
Published:
Version of record:
Issue date:
DOI: https://doi.org/10.1038/s41586-025-10016-y
This article is cited by
-
Clearing cholesterol combats secondary lymphoedema
Nature Reviews Drug Discovery (2026)


