Extended Data Fig. 8: LUAD co-opts the VSN-to-RVLM interoceptive pathway.
From: Tumour–brain crosstalk restrains cancer immunity via a sensory–sympathetic axis

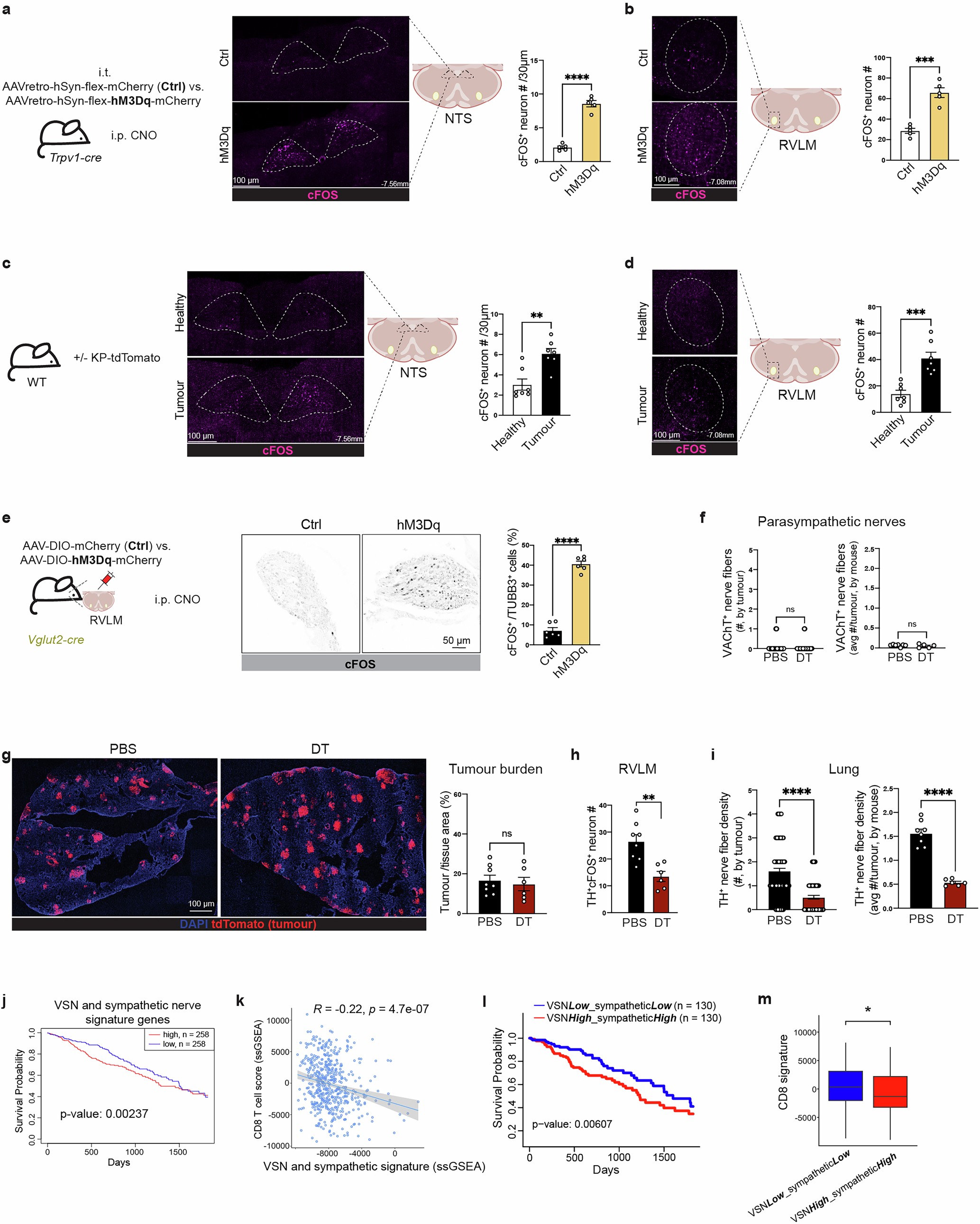
a-b, Experimental scheme, representative IF images and quantification of c-FOS+ neurons in the NTS (a) and RVLM (b) from Trpv1-cre mice that received intratracheal (i.t.) injection of retro-AAV-hSyn-flex-hM3Dq-mCherry (hM3Dq, n = 5) or retro-AAV-hSyn-Flex-mCherry (Ctrl, n = 5) followed by CNO (i.p.) treatment. p < 0.0001 (a), p = 0.0001 (b). c-d, Experimental scheme, representative IF images and quantification of c-FOS+ neurons in the NTS (c) and RVLM (d) from healthy or KP tumour-bearing mice (n = 7 each group). p = 0.0015 (c), p = 0.0003 (d). e, Experimental scheme, representative IF images and quantification of c-FOS immunofluorescence staining in thoracic ganglia from Vglut2-cre mice receiving bilateral RVLM injections of AAV-DIO-hM3Dq-mCherry (hM3Dq, n = 6) or AAV-DIO-mCherry (Ctrl, n = 6), followed by CNO (i.p.) treatment. p < 0.0001. f, Quantification of VAChT+ parasympathetic nerves around tdTomato+ tumours from Npy2r-ires-cre; lsl-DTR mice that received VNG injection of PBS or DT. The number of VAChT+ nerves around each tumour (n = 116 PBS, n = 81 DT) as well as the average number of VAChT+ nerve fibers per tumour in each mouse (n = 7 PBS, n = 5 DT) were quantified. g, Representative images of tumour-bearing lungs and tumour burden quantification in Npy2r-ires-cre; lsl-DTR mice that were injected with PBS (n = 8) or DT (n = 6) in the VNG and inoculated with tdTomato-expressing KP tumour cells. Mice were harvested 18 days after tumour inoculation. p = 0.6539. h, Quantification of c-FOS+ RLVM neurons from the same mice as g. p = 0.0021. i, Quantification of TH+ sympathetic nerves around tdTomato+ tumours from the same mice as g. The number of TH+ nerves around each tumour (left, n = 112 PBS, n = 77 DT, p < 0.0001) as well as the average number of TH+ nerve fibers per tumour in each mouse (right, n = 8 PBS, n = 6 DT, p < 0.0001) were quantified. Data are expressed as mean ± s.e.m.; unpaired two-tailed Student’s T-test was performed (a-i). j, Kaplan–Meier curves showing the correlation between expression of the combination of VSN plus sympathetic nerve signature genes (PHOX2B, SLC17A6, SYN1, NPY2R, TRPV1, TH, DBH) and LUAD patient survival. Survival differences between high and low groups were evaluated using a two-sided log-rank test. p = 0.00237. k, Pearson correlation between the expression of VSN plus sympathetic nerve signature genes and CD8 T cell markers (CD8A, CD8B, PTCRA) in LUAD patients (p = 4.7e-07 by two-sided Pearson correlation test). l-m, Kaplan–Meier survival curves (l) and box plot of CD8 gene signature scores (m) in LUAD patients stratified separately by ssGSEA scores for VSN-specific and sympathetic-specific genes. Compared to those with both low VSN and low sympathetic scores (n = 130, blue), patients with both high VSN and high sympathetic signatures (n = 130, red) show significantly worse survival (log-rank test, p = 0.00607) in l, and reduced CD8 response (p = 0.036 by two-sided Wilcoxon rank-sum test) in m; boxplots in m showed the median (center), IQR (box), and whiskers extending to 1.5 × IQR; outliers were excluded. RNA-seq gene expression profiles and the associated clinical data from 518 LUAD patients were obtained from The Cancer Genome Atlas and the ssGSEA score was calculated as previously described55.