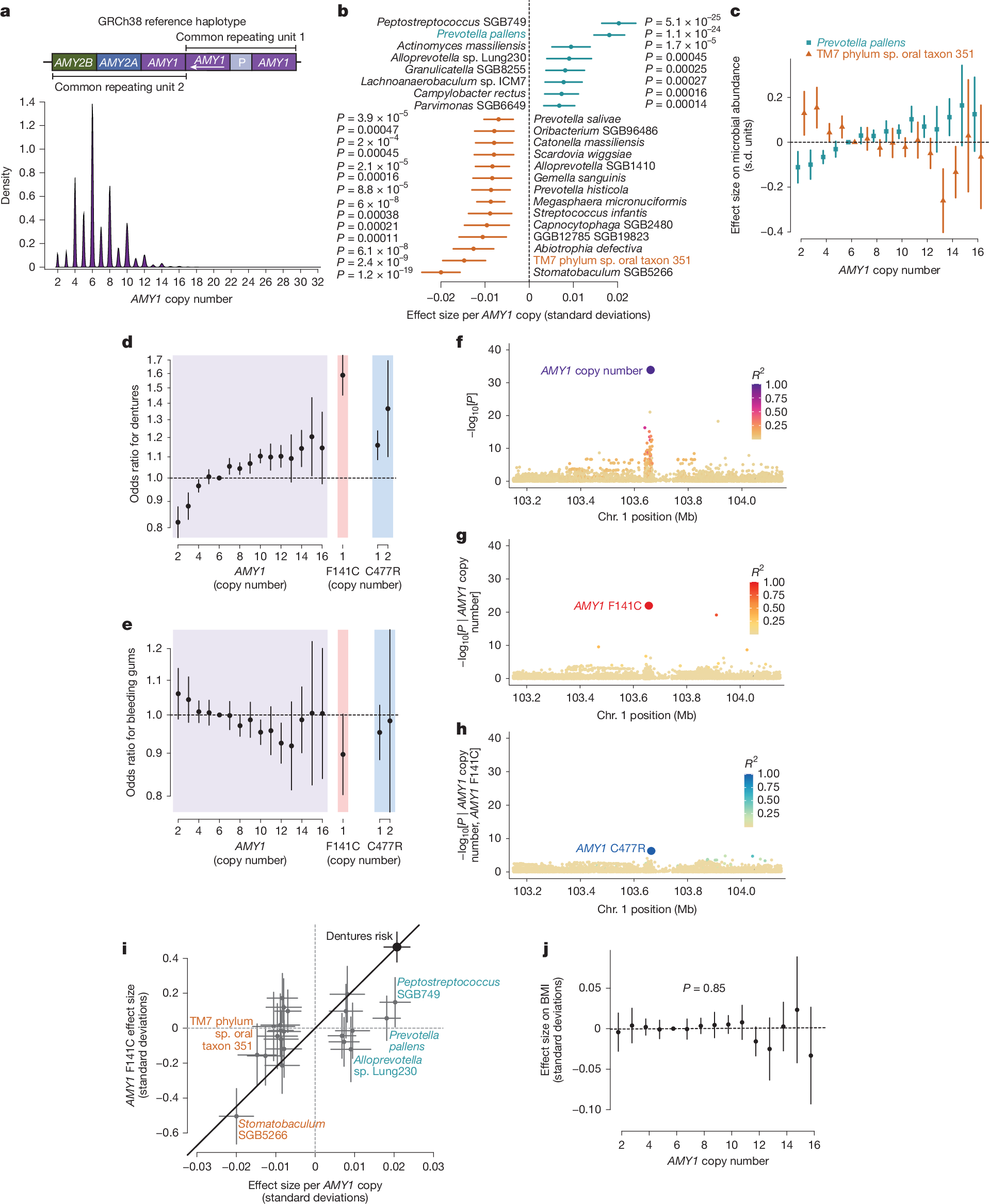
Fig. 3: Complex genetic variation of the salivary amylase locus affects the abundance of several oral microbial species and oral health.
From: Human and bacterial genetic variation shape oral microbiomes and health

a, Distribution of AMY1 diploid copy number estimates for UKB participants (n = 490,415). Inset, diagram of the amylase locus in the human reference genome with common variable cassettes46,47. b, Effect sizes on relative species abundance for the 16 species most strongly associated with host AMY1 copy number (FDR < 0.01). c, Allelic series of effect sizes of AMY1 copy number genotypes on normalized abundances of Prevotella pallens and TM7 phylum sp. oral taxon 351 (n = 12,487). d, Odds ratios for risk of dentures use in UKB (n = 418,039) across copy number genotypes of AMY1 (purple), AMY1 F141C (red) and AMY1 C477R (blue). e, Odds ratios for risk of bleeding gums in UKB (n = 418,039). f, Associations of variants at the amylase locus with dentures use. Plotted variants include paralogous sequence variants (PSVs) in the AMY1 region (for which copy numbers of minor alleles were tested for association). Dot colours indicate linkage disequilibrium (LD) with AMY1 copy number. g, Associations with dentures use conditioned on AMY1 copy number. h, Associations with dentures use additionally conditioned on AMY1 F141C copy number. i, Comparison of effect sizes for AMY1 copy number versus AMY1 F141C copy number on relative abundances of 16 microbial species (from b, n = 12,519) and on risk of dentures use (large black dot, n = 418,039). For some species, the relative effect size of AMY1 copy number versus AMY1 F141C copy number on abundance differs significantly from this ratio for dentures use (black line). j, Effect sizes of AMY1 copy number genotypes on BMI in UKB (n = 418,150). The line drawn is the best fit across AMY1 copy numbers. Error bars, 95% CIs in all panels. P values were computed using two-sided linear mixed models (b) and linear regression (f–h,j).