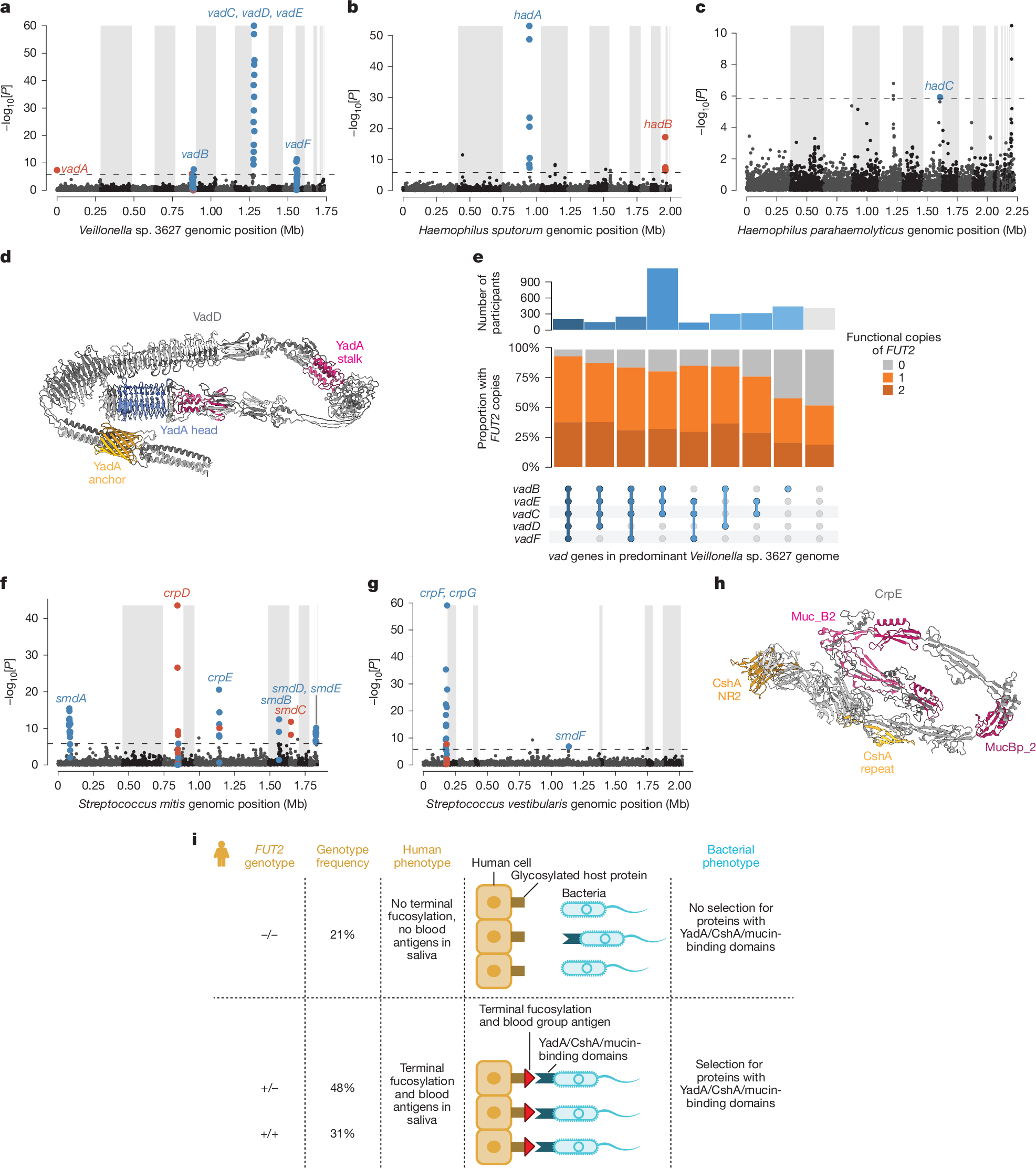
Fig. 6: FUT2-dependent secretor status selects for three classes of adhesin genes across five microbial species.
From: Human and bacterial genetic variation shape oral microbiomes and health

a, Associations of secretor status with normalized coverage (truncated at 1) in 500 bp bins of the V. sp. 3627 genome (n = 7,419). Shading indicates assembled contigs. Significant associations (FDR < 0.01) that overlap genes encoding proteins with YadA-like domains are highlighted (blue, genomic region more often present in secretors; red, absent). Effect directions are also indicated for bins that did not reach significance but were surrounded by significantly associated bins. b, Analogous to a, for H. sputorum (n = 8153). c, Analogous to a, for H. parahaemolyticus (n = 7,456). d, Predicted trimeric structure of VadD (from V. sp. 3627), where the head domain (blue) facilitates attachment to host proteins, stalk domains (magenta) flexibility and reach, and anchor domain (gold) translocation to bacterial surface. e, Upset plot of the relative proportions of FUT2 W154X genotypes (non-secretors in grey, secretors in orange) among individuals with each combination of vadB–vadF gene deletions in the V. sp. 3627 genome. Analysis was restricted to individuals with each gene either primarily present in strains of V. sp. 3627 (normalized coverage >0.8) or primarily absent (normalized coverage <0.2). Blue-to-grey shading of sets (bottom) and numbers of individuals per set (top) indicate the number of vad genes present. f, Analogous to a, for S. mitis (n = 12,479). Highlighted genes encode proteins that contain either a CshA domain (crp genes) or mucin-binding domain (smd genes). g, Analogous to f, for S. vestibularis (n = 11,723). h, Predicted structure of a portion of CrpE from S. mitis. The CshA NR2 (gold) and mucin-binding domains (magenta) both have lectin activity to their characterized ligands (fibronectin and mucin)63,64. i, Model of how host FUT2 genotype selects for bacterial strains expressing proteins with YadA, CshA or mucin-binding domains that can attach to host cell surface proteins based on the availability of histo-blood type antigens. P values, two-sided linear regression (a–c,f,g).