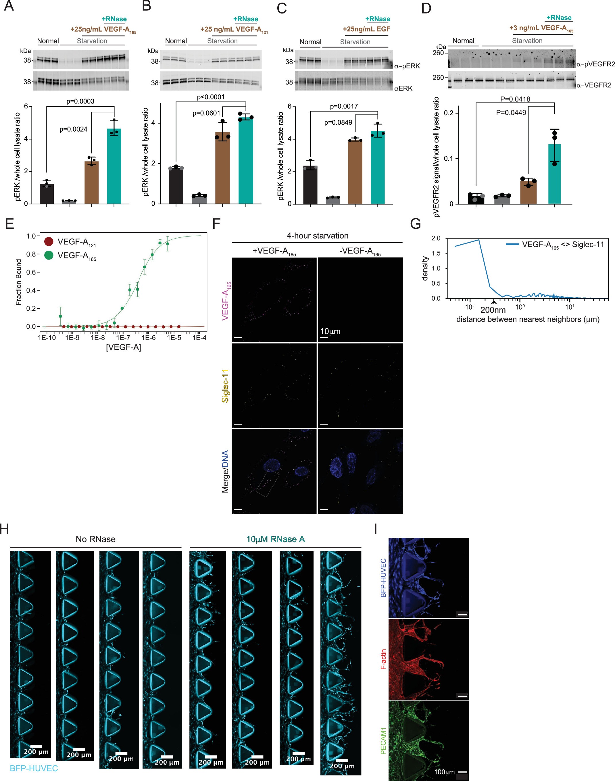
Extended Data Fig. 8: HUVEC response to live cell enzymes, VEGF-A, and EGF addition.
From: GlycoRNA complexed with heparan sulfate regulates VEGF-A signalling

a. Western blot analysis of whole cell lysate isolated from HUVECs after starvation and treatment with RNase pool followed by 25 ng/mL VEGF-A165 stimulation. Quantification of the ratio of phosphorylated ERK (pERK) to total ERK is calculated across the biological triplicates. Statistical assessment was performed with a two-sided Student's t-test and P values are shown. Data are mean ± s.e.m. b. Western blot analysis as in (A) with HUVECs stimulated with 25 ng/mL of VEGF-A121. Statistical assessment and data are as in (a). c. Western blot analysis as in (A) with HUVECs stimulated with 25 ng/mL of EGF. Statistical assessment and data are as in (a). d. Western blot analysis as in (A) with HUVECs stimulated with 3 ng/mL of VEGF-A165. Quantification of the ratio of phosphorylated VEGFR2 (pVEGFR2) to total VEGFR2 is calculated across the biological triplicates. Statistical assessment and data are as in (a). e. MST assay of VEGF-A and small RNA binding. n = 3 biologically independent repeats. Data are mean ± s.e.m. f. Representative images of HUVECs after serum starvation and treated with or without VEGF-A165 and then co-stained with anti-VEGF-A165 (purple) and Siglec-11 (yellow). Zoomed region shown as an inset. Scale bar, 10 µm. 3 independent experiments were performed. g. Nearest neighbor distance analysis of the VEGF-A165 and Siglec-11 in Figure S5E. For each pair, the nm distance from VEGF-A165 to Siglec-11 was calculated across. These values were plotted in a density histogram. h. The four biological replicate microfluidic chip without (left) and with (right) 10 µM RNase A for 6 days. Scale bar, 200 µm. i. Immunofluorescence confocal image (maximum z-projection view) of HUVEC structures after 6 days of +RNase treatment on microfluidic chip. Cells (blue), F-actin (red), and PECAM1 (green). Scale bar, 100 µm. 4 independent experiments were performed.