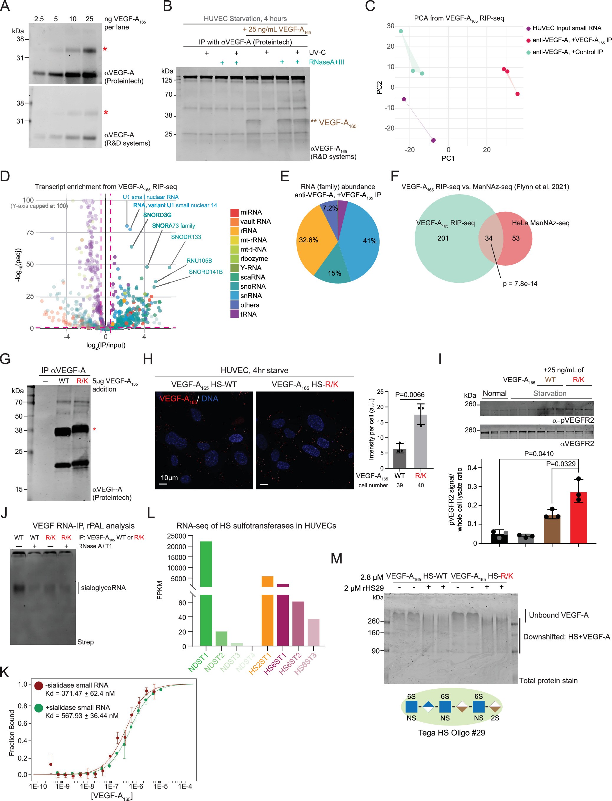
Extended Data Fig. 9: Heparan sulfate binding domain control of RNA-VEGFA165 binding.
From: GlycoRNA complexed with heparan sulfate regulates VEGF-A signalling

a. Western blot analysis of the indicated amount of VEGF-A165. 2 independent experiments were performed. b. Lysates from HUVECs after serum starvation, treatment with or without 25 ng/mL VEGF-A165, and UV-crosslinking, were treated with or without RNase pool and immunoprecipitated (IP) with an anti-VEGF-A antibody (Proteintech). Immunoprecipitated samples were analyzed by Western blot using an anti-VEGF-A165 antibody (R&D system). 3 independent experiments were performed. c. Principal component analysis (PCA) of VEGF-A165 RIP-seq results. d. Enriched transcripts in VEGF-A165 RIP-seq. Each dot represents a unique small non-coding RNA (ncRNA) transcript, colored by biotype as indicated in the legend. The red dotted line marks the filtering citeria: log2FoldChange (IP/Input) > 0.5 and adjusted p-value < 0.05. Statistical assessment was performed with a two-sided Wald test and P values are adjusted for multiple comparisons using the Benjamini-Hochbery procedure. Solid circles indicate true positive hits that were also significantly enriched relative to the IgG control (see Methods for details). e. Abundance of enriched transcripts grouped by biotype. Color scheme matches (d). f. Overlap between enriched transcripts and glycoRNA defined by ManNAz-seq, grouped by ncRNA family. The p-value was calculated using a two-sided hypergeometric test with all human small ncRNAs as the background. g. Western blot analysis of the beads pre-conjugated with 5 µg of VEGF-A165. h. Representative images of the indicated HUVECs stained with anti-VEGF-A165 (red). Scale bar, 10 µm. Quantification of the images with number of cells noted per biological triplicate. Statistical assessment was performed with a two-sided Student's t-test and P values are shown. Data are mean ± s.e.m. i. Western blot analysis of whole cell lysate isolated from the indicated HUVECs. Quantification of the ratio of phosphorylated VEGFR2 (pVEGFR2) to total VEGFR2 is calculated across the biological triplicates. Statistical assessment was performed with a two-sided Student's t-test and P values are shown. Data are mean ± s.e.m. j. In vitro IP of VEGF-A165 HS WT or HS(R/K) with small RNA and rPAL. 3 independent experiments were performed. k. MST assay of VEGF-A and small RNA treated with sialidase binding. n = 3 biologically independent repeats. Data are mean ± s.e.m. l. RNA-seq analysis of the sulfotransferases expressed from HUVECs and their FPKM values from ref. 54. m. EMSA analysis of the indicated VEGF-A proteins with or without the addition of rHS29.