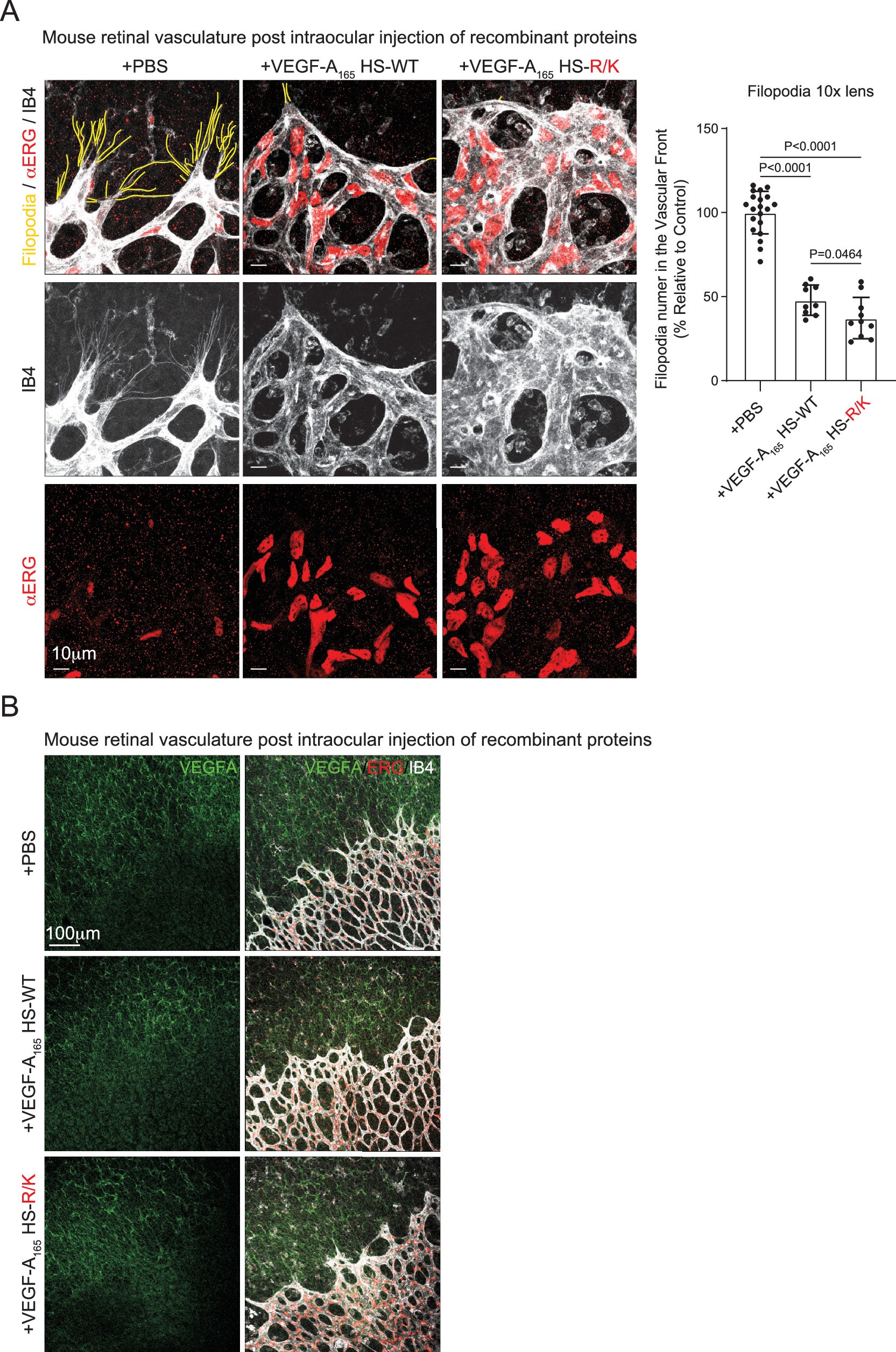
Extended Data Fig. 10: Activity of VEGF-A165 variants on and visualization of filopodia in murine retinas.
From: GlycoRNA complexed with heparan sulfate regulates VEGF-A signalling

a. Representative images of P6 retinas of mice 4 h post intraocular administration of human VEGF-A165 HS WT (100 ng/retina), HS(R/K) (100 ng/retina) or vehicle (PBS) were immunostained with anti-ERG (red) and IB4 (white). Scale bar, 10 µm. Filopodia are manually annotated in yellow. Quantification of filopodia numbers in the vascular front regions (as shown in yellow line). n = 20 (PBS), 9 (HS-WT), and 10 (HS-RK) from 4 biological independent experiments. Statistical analysis was performed using an unpaired two-sided Student's t-test. P values are shown without adjustment. Data are mean ± s.e.m. b. Representative images of P6 retinas of mice 4 h post intraocular administration of human VEGF-A165 HS WT (100 ng/retina), HS(R/K) (100 ng/retina) or vehicle (PBS) were immunostained with anti-mVEGF164 (green), anti-ERG (red) and IB4 (white). Scale bar, 100 µm.