Extended Data Fig. 10: Effect of inhibiting neuronal synaptic transmission.
From: Astrocytes enable amygdala neural representations supporting memory

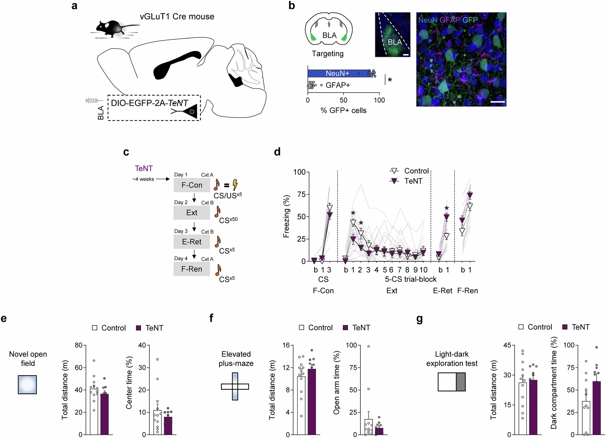
a, Inhibition of glutamatergic synaptic transmission via tetanus toxin light chain (TeNT) expression in VGlut1-Cre mice. b, Representative TeNT expression in astrocytes (GFAP) and neurons (NeuN) (2-tailed paired t-test, P < 0.0001*, n = 11 sections/3 mice) (scale bar: 200 μm (left), 10 μm (right). c, Experimental timeline. d, Effects of TeNT on freezing levels during fear conditioning (F-Con), extinction (Ext), extinction retrieval (E-Ret), and fear renewal (F-Ren) in Cre+ mice or Cre- controls expressing TeNT virus (2-way repeated measures ANOVA, Šídák’s or Fisher’s LSD post hoc tests, Ext block 1 *P = 0.0025, block 2 *P = 0.0092, E-Ret *P < 0.0001, Control n = 12, TeNT n = 10 mice). e, Effects of TeNT on novel open field total distance and centre time (2-tailed unpaired t-tests, P > 0.05, Control n = 12, TeNT n = 10 mice). f, Effects of TeNT on elevated plus-maze total distance and open arm time (2-tailed unpaired t-tests, P > 0.05, Control n = 12, TeNT n = 10 mice). g, Effects of TeNT on light-dark exploration test total distance and dark compartment time (2-tailed unpaired t-tests, P > 0.05, Control n = 12, TeNT n = 10 mice).