Abstract
Brain systems mediating responses to previously encountered threats provide critical survival functions. Fear memory and extinction are underpinned by neural representations in the basolateral amygdala (BLA)1,2,3,4,5,6,7, but the contribution of non-neuronal cells, including astrocytes, to these processes remains unresolved. Here, using in vivo calcium (Ca2+) imaging and causal astrocyte manipulations, we find that BLA astrocytes dynamically track fear state and support fear memory retrieval and extinction. By combining astrocyte manipulations with in vivo BLA neuronal Ca2+ imaging and electrophysiological recordings, we show that astrocyte Ca2+ signalling enables neuronal encoding of fear memory retrieval and extinction, and readout through a BLA–prefrontal circuit. Our findings reveal a key role for astrocytes in the generation and adaptation of fear-state-related neural representations, revising neurocentric models of critical amygdala-mediated adaptive functions.
Similar content being viewed by others
Main
Environmental stimuli experienced during threatening events become associated with danger. On subsequent encounters with these stimuli, a fear memory is retrieved through engagement of dedicated brain circuitry that generates internal fear states and mobilizes defensive behaviours1,2. In regions including the BLA, stimulus-elicited fear states are neurally represented and readout by anatomically defined neuronal subpopulations to downstream effector sites3,4,5,6,7,8. However, it is unclear whether non-neuronal BLA cell types enable memory-related representations and the dynamic representational adaptations that occur as memories undergo extinction.
Astrocytes are a highly abundant type of glial cell that make extensive contacts with neurons9. Although relatively quiescent under basal conditions, astrocytes exhibit complex intracellular Ca2+ dynamics, respond to neurotransmitters and modulators, and regulate transmission through the release of Ca2+-evoked gliotransmitters10,11,12,13,14,15,16,17. There is growing evidence that astrocytes interact with neurons through dynamic fluctuations in Ca2+ activity to encode sensory information, gate state transitions and mediate experience-dependent behavioural adaptations, including those related to fear18,19,20,21,22,23,24,25,26,27,28,29,30,31,32,33,34,35,36. These findings implicate astrocytes in fear, but there remains a critical gap in our understanding of how astrocytes might support fear memory-related neuronal coding and plasticity through modulation of BLA neuronal representations and behaviourally mediating circuit outputs.
Astrocytes track memory retrieval and extinction
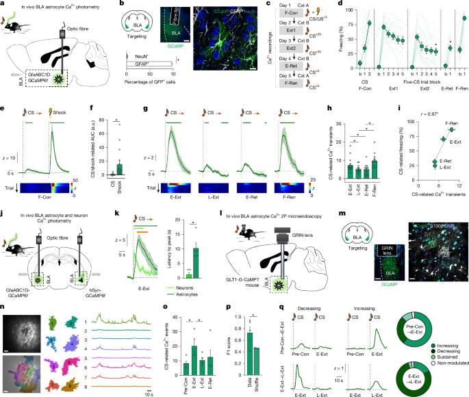
We first monitored BLA astrocyte activity as mice underwent a cued fear memory paradigm by virally expressing a Ca2+ indicator (cyto-GCaMP6f) in the astrocyte cytosol and performing in vivo fibre photometry (Fig. 1a). Immunostaining for astrocytic and neuronal markers confirmed selective GfaABC1D-cyto-GCaMP6f expression in astrocytes (around 2% neuronal expression) (Fig. 1b; details of all statistical tests and results are provided in Supplementary Table 1). Fear conditioning (F-Con) involved three co-presentations of a tone-conditioned stimulus (CS) and footshock unconditioned stimulus (US) and was followed by 2 days of repeated (25×) CS-alone extinction sessions in a novel context (Ext1, Ext2) (Fig. 1c). CS-elicited freezing was high during early extinction (E-Ext, first extinction trial block), that is, during fear memory retrieval, then decreased significantly by late extinction (L-Ext, final extinction trial block) and retrieval (E-Ret), before returning to the pre-extinction levels on retesting in the conditioning context (fear renewal, F-Ren) (Fig. 1d).
a, In vivo Ca2+ fibre photometry. b, Example fibre placement and GCaMP expression in astrocytes (GFAP) and neurons (NeuN) (two-tailed paired t-test, *P < 0.0001). n = 16 sections, 6 mice. Scale bars, 200 μm (left) and 10 μm (right). c, Experimental timeline. Cxt, context. d, Freezing across testing phases (one-way repeated measures analysis of variance (ANOVA) with Šídák’s post hoc test, *P < 0.0001, comparing E-Ext (Ext1 block 1) versus L-Ext (Ext2 block 5), and E-Ext versus E-Ret). n = 17 mice. e, Population trace of CS and shock-related Ca2+ activity during F-Con with three trial-wise heat maps shown below. n = 17 mice. f, AUC analysis of shock-related Ca2+ activity during F-Con (two-tailed paired t-test versus CS, *P = 0.0080). n = 17 mice. a.u., arbitrary units. g, Population trace of CS-related Ca2+ activity during E-Ext, L-Ext, E-Ret and F-Ren; five trial-wise heat maps are shown below. n = 14–17 mice per stage. h, CS-related Ca2+ activity across test phases (one-way repeated measures ANOVA and two-tailed unpaired t-tests, comparing E-Ext versus L-Ext (*P = 0.0231), E-Ext versus E-Ret (*P = 0.0262), L-Ext versus F-Ren (*P < 0.0001), E-Ret versus F-Ren (*P = 0.0002)). n = 14–17 mice per stage. i, The relationship between CS-related Ca2+ activity and freezing across test sessions (two-tailed Pearson’s correlation, *P = 0.0261). n = 14–17 mice per stage. j, Simultaneous in vivo Ca2+ fibre photometry recordings of astrocytes (cyto-GCaMP6f) and neurons (hSyn-GCaMP6f) in opposite hemispheres of the same mice. k, The latency to peak CS-related Ca2+ activity in neurons and astrocytes during E-Ext (two-tailed unpaired t-test, *P = 0.0021). n = 5 mice per group. l, In vivo two-photon (2P) Ca2+ imaging. m, Example GRIN lens placement (left) and GCaMP expression in astrocytes (S100β) (right). Scale bars, 200 µm (left) and 20 μm (right). n, Example raw and AQuA38 processed images (left). Scale bars, 50 µm. Right, example astrocyte events and associated spontaneous Ca2+ activity. o, The number of Ca2+ events per CS across test phases (one-way repeated-measures ANOVA, Pre-Con versus E-Ext (two-tailed unpaired t-test, *P = 0.0154), E-Ext versus L-Ext (two-tailed unpaired t-test, *P = 0.0376)). n = 257 events, 6 mice. p, Decoding CS presentation from astrocyte Ca2+ activity (one-tailed paired t-test, *P = 0.0265). n = 110 events, 6 mice. q, Example CS-related Ca2+ traces illustrating changes induced by fear and extinction learning and quantification of different subpopulation of Ca2+ transients changed by extinction. n = 80–94 events, 6 mice. Fluorescence values were z-scored to the 5-s pre-CS period (photometry) or the entire recording session (two-photon imaging). The horizontal lines above the traces in e, g and k denote the permutation-test-determined significant difference from chance for astrocytes (dark green), neurons (light green), or between astrocytes and neurons (orange). Data are mean ± s.e.m.
Photometry revealed robust Ca2+ responses to US, and not CS, presentation during F-Con, and then to CS presentation during E-Ext (Fig. 1e–g). Paralleling changes in freezing across test phases, CS-related astrocyte Ca2+ activity (area under the curve (AUC) and transient frequency) decreased with extinction (that is, L-Ext, E-Ret) and recovered on F-Ren (Fig. 1g,h, Extended Data Fig. 1a–d and Supplementary Video 1). Test-stage-wise changes in astrocyte Ca2+ activity reflected overall freezing levels during CS presentation (Fig. 1i), rather than episodes of inactivity per se—given astrocyte Ca2+ increased at both movement onset and offset23,27,37,38,39 during E-Ext (Extended Data Fig. 1g). Thus, these data show that amygdala astrocyte Ca2+ activity tracked learned changes in the CS-related fear state.
Comparable photometry data were obtained by measuring Ca2+ in astrocyte processes using the membrane-targeted Ca2+ indicator lck-GCaMP6f (Extended Data Fig. 1h–l), but there was minimal (cyto-GCaMP6f) CS-related activity during E-Ext when either the US or CS was omitted during F-Con, and no trial-wise decrease in Ca2+ activity in non-extinguished mice (Extended Data Fig. 2a–k). Lastly, simultaneous photometry performed in BLA astrocytes and neurons in different hemispheres of the same conditioned and extinguished animals indicated generally similar test-stage-related changes in Ca2+ activity, but with comparatively slower-to-peak and longer-lasting US- and CS-related Ca2+ responses in astrocytes than in neurons (Fig. 1j,k and Extended Data Fig. 3a–n).
To gain insight into memory-related astrocyte Ca2+ dynamics at the level of individual astrocytic events, we next performed in vivo multiphoton Ca2+ imaging of BLA astrocytes of Glt1-G-CaMP7 mice40 through a chronically implanted gradient index (GRIN) lens (Fig. 1l–q and Extended Data Fig. 4a–c). Imaging data that were processed to isolate discrete activity-related astrocytic Ca2+ events38 in head-fixed animals undergoing fear and extinction testing indicated an overall pattern of changes in Ca2+ activity (AUC and transient frequency) across test stages that resembled our photometry data, including elevated CS-related activity during E-Ext (relative to pre-conditioning, Pre-Con) that diminished during L-Ext and E-Ret (Fig. 1o, Extended Data Fig. 4d–h and Supplementary Video 2). Moreover, linear classifiers trained on Ca2+ activity from individual astrocyte events during E-Ext could successfully decode CS presentation from unseen data—consistent with the instantiation of CS-related information in BLA astrocytes (Fig. 1p). Moreover, this imaging approach showed that not all astrocyte events developed conditional CS-related-activity from Pre-Con to E-Ext and, furthermore, revealed subsets of events exhibiting either decreasing, increasing, sustained or absent CS-responsivity across extinction (E-Ext–L-Ext) (Fig. 1q and Extended Data Fig. 4i–m). These findings, together with recent evidence of experience-dependent changes within specific astrocyte ensembles in the BLA and hippocampus26,31,41, suggest that there are heterogeneous subpopulations of astrocytes that acquire and update memory-relevant information.
Overall, these initial imaging and photometry data show amygdala astrocyte Ca2+ activity dynamically tracks changes in fear state associated with the retrieval and extinction of fear memory.
Astrocytes bidirectionally alter memory
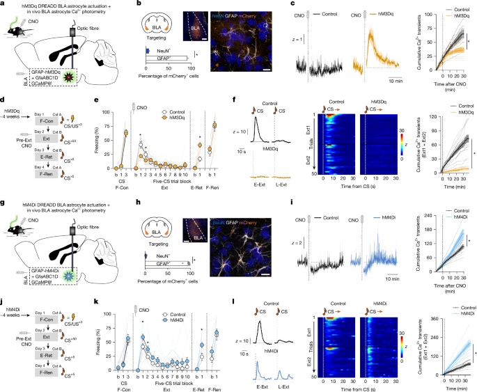
Our data so far imply that astrocyte Ca2+ dynamics support fear memory retrieval and extinction. To causally test this, we depleted Ca2+ by virally expressing the genetically modified plasma membrane Ca2+ extruder (hPMCA2w/b, CalEx) in BLA astrocytes. Mice expressing CalEx showed less CS-elicited freezing compared with the viral controls during E-Ext (as in previous work26) and on E-Ret, indicating that this chronic disruption of astrocyte Ca2+ activity produced a sustained reduction in fear (Extended Data Fig. 5a–l). This led us to manipulate Ca2+ activity with greater temporal specificity using a chemogenetic approach, whereby hM3Dq-coupled designer receptors exclusively activated by designer drugs (DREADDs) were virally expressed in BLA astrocytes (Fig. 2a,b).
a, Combined in vivo Ca2+ fibre photometry and astrocyte hM3Dq actuation. b, hM3Dq-mCherry expression in astrocytes (GFAP) and neurons (NeuN) (two-tailed paired t-test, *P < 0.0001). n = 12 sections, n = 4 mice. Scale bars, 200 μm (left) and 10 μm (right). c, CNO effects on neutral-cage Ca2+ activity (two-tailed unpaired t-tests at minute 29, *P = 0.004). n = 7 (control) and n = 9 (hM3Dq) mice. d, Experimental timeline. e, CNO effects on CS-related freezing (two-way repeated-measures ANOVA, with Šídák’s or Fisher’s least significant difference (LSD) post hoc tests, control versus hM3Dq for Ext block 1 (*P < 0.0001), Ext block 2 (*P = 0.0067) and E-Ret (*P < 0.0001)). n = 9 (control) and n = 11 (hM3Dq) mice. f, The effects of CNO on CS-related Ca2+ activity during extinction (two-tailed unpaired t-test at minute 35, *P < 0.0001). n = 7 (control) and n = 9 (hM3Dq) mice. g, Combined in vivo Ca2+ fibre photometry and astrocyte hM4Di actuation. h, hM4Di-mCherry expression in astrocytes (GFAP) and neurons (NeuN) (two-tailed paired t-test, *P < 0.0001). n = 10 sections, n = 3 mice. Scale bars, 200 μm (left) and 10 μm (right). i, CNO effects on neutral-cage Ca2+ activity (two-tailed unpaired t-test at minute 29, *P = 0.0338). n = 8 (control), n = 6 (hM4Di) mice. j, Experimental timeline. k, CNO effects on freezing (two-way repeated-measures ANOVA, with Šídák’s or Fisher’s LSD post hoc tests, comparing control versus hM4Di for Ext block 1 (*P = 0.0048), Ext block 2 (*P = 0.0250) and E-Ret (*P = 0.0005)). n = 9 (control) and n = 12 (hM4Di) mice. l, CNO effects on CS-related Ca2+ activity during extinction (two-tailed unpaired t-test at minute 35, *P < 0.0001). n = 8 (control), n = 6 (hM4Di) mice. Controls expressed mCherry (e and k) and mCherry + GfaABC1D GCaMP6f (c, f, i and l). Fluorescence values were z-scored to the 30-min pre-CNO, 3-min pre-extinction or 5-s pre-CS periods. Data are mean ± s.e.m.
Gq G-protein-coupled receptor (GPCR) signalling increases astrocyte Ca2+ activity through IP3-mediated release of intracellular Ca2+ stores42,43 and hM3Dq actuation causes a Ca2+ surge preceded by prolonged quiescence, possibly due to intracellular Ca2+ depletion24,44,45. Replicating these effects in the BLA, we expressed hM3Dq in BLA astrocytes and used in vivo cyto-GCaMP6f photometry and observed that clozapine-N-oxide (CNO) injection markedly increased Ca2+ activity within around 10 min but, thereafter, decreased and remained low for at least 2 h (Fig. 2c and Extended Data Figs. 6a–e and 8e,f). A lower hM3Dq virus concentration or lower CNO dose had modest or negligible effects on Ca2+ activity and behaviour (Extended Data Fig. 6h–p). On the basis of these data, we posited that BLA astrocyte Ca2+ dynamics would be constrained by hM3Dq actuation at timepoints relevant to behavioural testing. Consistent with this supposition, hM3Dq-actuation essentially abolished Ca2+ responses to a potent stimulus (footshock) given 30 min after CNO injection (Extended Data Fig. 6f,g).
We leveraged these effects of hM3Dq actuation to test how constraining astrocyte Ca2+ dynamics affected memory acquisition, retrieval, consolidation and extinction by injecting separate groups of animals with 3 mg per kg CNO either before or immediately after F-Con, or before fear retrieval/extinction training. We found that CNO given before extinction training reduced CS-related freezing during E-Ext—consistent with impaired memory retrieval—in hM3Dq-expressing mice compared with viral controls (Fig. 2d,e). In vivo fibre photometry confirmed that this behavioural effect was accompanied by loss of CS-related astrocyte Ca2+ responses (Fig. 2f and Extended Data Fig. 7a–c). In contrast to these memory-retrieval-impairing effects, CNO had no behavioural effect when injected before or after F-Con26,27 and did not alter uncued freezing, shock-induced flinching or various measures of anxiety-like behaviour (Extended Data Fig. 7d–i). Behavioural effects were also absent when CNO was injected in mice not expressing hM3Dq or when vehicle was injected in hM3Dq-expressing animals, excluding potential non-specific CNO and hM3Dq-virus effects, respectively (Extended Data Fig. 7j–n).
We next compared these effects with those of another DREADD, hM4Di, that produces effects on cortical, striatal and (as we show here; Fig. 2g–i) BLA astrocyte Ca2+ activity that mirror those of hM3Dq, that is, increase Ca2+ transients24,46,47. Accordingly, we found that hM4Di actuation produced effects on memory retrieval that were opposite to hM3Dq: pre-Ext CNO injection produced increases in CS-related freezing and astrocyte Ca2+ responses during E-Ext in hM4Di-expressing mice compared with viral controls (Fig. 2j–l and Extended Data Fig. 8a–f). Pre-Ext hM4Di actuation also increased freezing during (CNO-free) E-Ret, indicative of a deficit in extinction memory formation, and attenuated CS-related Ca2+ activity during this test stage. This latter effect is notable given that hM3Dq actuation produced a similar extinction deficit and blunted the CS-related Ca2+ response on E-Ret (Fig. 2e and Extended Data Fig. 7b), despite the two manipulations having opposite effects on fear retrieval and neither affecting extinction memory when CNO was given before E-Ret (Extended Data Fig. 8g,h). This convergence of extinction-impairing effects suggests that extinction is sensitive to perturbations—whether increases or decreases—in astrocyte Ca2+ activity and, by extension, implies an important role for BLA astrocytes in the plastic adaptations underlying extinction memory formation.
Together, these data demonstrate that manipulating amygdala astrocyte Ca2+ activity bidirectionally alters fear memory retrieval and disrupts extinction.
Astrocytes support neuronal memory representation
Astrocytes are integrated within neuronal networks through synaptic contacts26,31,48,49 (including in the BLA; Extended Data Fig. 9a,b) and synaptic transmission at glutamatergic BLA neurons is required for both fear memory retrieval and extinction (Extended Data Fig. 10a–g). This suggests that astrocytes could support memory and extinction by modulating neuronal coding in the BLA. In a series of in vivo fibre photometry and in vitro electrophysiological experiments, we found that astrocyte hM3Dq actuation did not alter spontaneous neuronal activity in BLA-containing slices or bulk CS-related BLA neuronal Ca2+ activity, indicating that this manipulation did not cause substantial alterations in neuronal activity (Extended Data Fig. 11a–l).
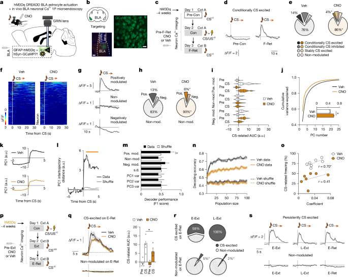
To more directly examine the influence of astrocyte Ca2+ signalling on neural representation of memory-related fear states3,4,5,6,7, we combined hM3Dq actuation in BLA astrocytes with freely moving in vivo one-photon cellular-resolution BLA neuronal (GCaMP7f) Ca2+ imaging, performed through a chronically implanted GRIN lens (Fig. 3a–c and Extended Data Fig. 12a,b,d). First, we tested whether chemogenetically disrupting astrocyte Ca2+ activity (through CNO injection before fear memory retrieval (F-Ret)) affected changes in CS-related neuronal activity occurring as a result of conditioning. Defining neurons on the basis of whether they exhibited an increase (conditionally CS excited), decrease or no change in CS responsivity from Pre-Con to F-Ret, we found that hM3Dq actuation reduced the number of conditionally CS-excited neurons on F-Ret compared with the vehicle-injected hM3Dq-expressing controls (Fig. 3d,e). These data are consistent with a role for astrocytes in enabling BLA neurons to express conditioning-related changes in CS-related activity.
a, Combined in vivo one-photon (1P) neuronal Ca2+ imaging and astrocyte hM3Dq actuation. b, Ex vivo confocal image of hM3Dq-mCherry expression in astrocytes (GFAP) and neurons (NeuN). Lens placement and hSyn-GCaMP7f expression. Scale bars, 200 μm (left) and 10 μm (right). c, Experimental timeline. Veh, vehicle. d, Example of Ca2+ activity in a conditionally CS-excited neuron on Pre-Con and F-Ret. e, The cross-stage percentage change of conditionally CS excited, inhibited, sustained and non-responsive neurons (two-sided χ2 tests, comparing vehicle versus CNO conditionally CS-excited neurons (*P = 0.0231) and non-responsive neurons (*P = 0.0169)). n = 182 neurons, 8 mice (vehicle); and n = 170 neurons, 7 mice (CNO). f, CS-aligned neuronal Ca2+ activity in the vehicle or CNO group. For f–l, n = 323 neurons, 8 mice (vehicle); and n = 342 neurons, 7 mice (CNO). g, Examples of CS-related neuronal Ca2+ activity on F-Ret. h, The percentage of CS-modulated neurons (two-sided χ2 test, comparing vehicle versus CNO conditionally positively modulated neurons (*P = 0.0015) and non-modulated neurons (*P = 0.0053)). Mod, modulated; neg., negatively; pos., positively. i, The effects of CNO on CS-modulated neuronal responses. j, The variance (var) explained by PCs. Inset: PC1 variance. Two-tailed unpaired t-test, *P < 0.0001. k, PC1 CS-related neuronal trajectories. l, The difference between PC1 CS-related neuronal trajectories (Benjamini–Hochberg-corrected permutation test, *P < 0.05). m, Decoding the treatment group using features of neuronal Ca2+ activity (two-tailed paired t-test, *P = 0.0264). n = 7 (vehicle) and n = 7 (CNO) mice. n, Decoding CS presentation as a function of neuronal ensemble size (data at each ensemble size are the average decoder performance obtained after randomly selecting neuron subsamples 50×). n = 7 (vehicle) and n = 7 (CNO) mice. o, The relationship between CS-related freezing levels on F-Ret and mouse-averaged decoder coefficient values (one-tailed Pearson’s correlation, *P = 0.039). n = 214 neurons, n = 7 mice (vehicle); n = 227 neurons, n = 7 mice (CNO). p, Experimental timeline. q, Ca2+ activity in CS-excited and non-modulated neurons during (CNO-free) E-Ret after CNO treatment during fear retrieval/extinction training (one-tailed unpaired t-test, *P = 0.034). For q and r, n = 150 neurons, 7 mice (vehicle); and n = 126 neurons, 7 mice (CNO). r, The percentage of E-Ret CS-excited and E-Ret non-modulated neurons that were also CS-excited (or non-modulated) on E-Ext and L-Ext (two-sided χ2 tests, *P < 0.0001). s, Examples of persistently CS-excited and non-modulated neurons across test stages. The orange horizontal line above the trace in l denotes the significant difference between data and shuffle, as determined using a permutation test. Fluorescence values were z-scored to the entire recording session. Data are mean ± s.e.m.
To examine this role further, we inspected peri-CS activity on F-Ret to identify neuronal subpopulations that were positively or negatively CS modulated (or non-responsive) (Fig. 3f, g). Although the activity and spatial distribution of CS-modulated neurons was statistically similar in the CNO and vehicle groups, CNO-injected mice had fewer positively modulated neurons (Fig. 3h,i and Extended Data Fig. 12c). Furthermore, decomposing CS-related neuronal activity using principal component analysis (PCA), indicated that more variance was explained by the top principal components (PCs) in CNO-injected mice compared with vehicle-injected mice and, moreover, that peri-CS neuronal trajectories for PC1 were shorter in the CNO group (Fig. 3j–l). These findings suggest CS-related BLA neuronal activity resided in a lower-dimensional state-space and was less dynamic when astrocyte Ca2+ signalling was disrupted by hM3Dq actuation.
We next tested how disrupting astrocyte Ca2+ activity affected the signature of BLA neuronal activity during F-Ret. We examined whether a population decoder trained on measures of CS-related neuronal activity could predict, from unseen data, whether hM3Dq-expressing mice had received CNO or vehicle. We found that the treatment group could indeed be successfully decoded from neuronal activity of positively CS-modulated neurons (Fig. 3m). We next tested whether hM3Dq actuation affected the size of the CS-encoding neuronal ensemble by training a population-decoder to distinguish CS from non-CS-related neuronal activity while increasing (from 2 to 100) the number of randomly selected neurons available to the decoder. We found that, although the decoder performance improved with population size in both treatment groups, CNO-injected mice never attained the levels of the vehicle group (Fig. 3n). Indeed, using a saturating function to calculate the rate at which decoding accuracy increased with the addition of each neuron50, we estimated that the CS-related information carried by individual BLA neurons was lower in the CNO (0.20) than vehicle (0.31) group.
Lastly, we sought to connect the aberrant BLA neuronal encoding at fear memory retrieval caused by astrocyte hM3Dq actuation with the extinction impairment produced by this manipulation (Fig. 2e and Extended Data Fig. 12f). To do so, we performed another microendoscopy neuronal imaging experiment in which BLA astrocytes were hM3Dq actuated through CNO injection during extinction training (but not again before E-Ret) and examined neuronal activity across test stages. Applying unbiased k-means clustering to identify neurons that were CS-responsive on E-Ret, but differentially so as a function of treatment, we identified a subpopulation that was CS-excited to a significantly lesser extent in the CNO group than in vehicle controls (Fig. 3q). This reduction in neuronal activity on E-Ret suggests that disrupting astrocyte Ca2+ activity impaired plastic changes in neuronal CS encoding that normally occur with extinction.
To further characterize the subset of neurons sensitive to astrocyte hM3Dq actuation, we retrospectively tracked their activity to extinction training. Notably, we found these neurons were again more likely to be CS excited (relative to neurons non-responsive on E-Ret) during E-Ext and L-Ext, but to a lesser extent in the CNO group (Fig. 3r and Extended Data Fig. 12g). This suggests that disrupting astrocyte Ca2+ activity attenuates the activity of a subpopulation of neurons that are persistently CS excited on fear retrieval through extinction. Although the function of these neurons is unclear, they might encode the salience or other associative properties of the CS important for extinction memories to be effectively formed and retrieved; properties that our data suggest are improperly encoded when astrocyte Ca2+ activity is disrupted.
Together, these data are consistent with a key role for BLA astrocyte Ca2+ signalling in supporting neuronal representations underlying fear memory retrieval and subsequent extinction.
Astrocytes support extinction and cortical readout
To manifest as behaviourally observable changes in memory retrieval, the BLA neural representation underpinning memory must be readout to downstream effector regions. This led us to next assess whether astrocytes modulated CS encoding in a population of BLA neurons projecting to the prelimbic subregion of the prefrontal cortex (PL) implicated in CS-related freezing and astrocytic influences on fear memory26,51,52,53,54. To do so, we expressed the excitatory opsin, channelrhodopsin-2 (ChR2) and, in the same mice, disrupted astrocyte Ca2+ dynamics through CalEx expression (avoiding the potential injection stress of CNO-mediated hM3Dq actuation, given the stress sensitivity of the BLA-to-PL pathway)55 (Fig. 4 and Extended Data Fig. 12h,i). This strategy enabled us to selectively record in vivo, through a chronically implanted multielectrode array, BLA-to-PL neurons identifiable by their short-latency responses to blue light (Fig. 4e). Consistent with earlier work52,53, we observed robust CS-related activity during E-Ext (that is, fear retrieval) in BLA-to-PL neurons. However, crucially, the proportion of CS-responsive BLA-to-PL (but not non-tagged) neurons and their response magnitude was lower in CalEx-expressing mice compared with viral controls during E-Ext (and remained lower on L-Ext and E-Ret) (Fig. 4f,g and Extended Data Fig. 12j). Moreover, the higher freezing-related activity in BLA-to-PL (versus non-tagged) neurons evident in controls was absent in CalEx-expressing mice (Fig. 4h).
a, CalEx-mediated astrocyte Ca2+ depletion and optically targeted in vivo BLA to PL neuronal recordings. b, CalEx expression in astrocytes (GFAP) and neurons (NeuN) (two-tailed paired t-test, *P < 0.0001). n = 8 sections, n = 4 mice. Scale bars, 200 μm (left) and 10 μm (right). c, CalEx effects on neutral-cage Ca2+ activity (two-tailed unpaired t-test at minute 30, *P = 0.0104). n = 5 (control) and n = 8 (hM3Dq) mice. d, Experimental timeline. e, Light-evoked BLA-to-PL neuronal responses. f, CS-related activity in BLA-to-PL-phototagged (n = 7–12 neurons, 6 mice (control); and n = 14–18 neurons, 4 mice (CalEx)) and non-tagged (n = 82–95 neurons, 8 mice (control); and n = 45–67 neurons, 5 mice (CalEx)) neurons. g, The proportion of CS-responsive neurons at E-Ext (two-sided χ2 test, *P = 0.0062). h, Freezing-related unit activity (firing frequency (Hz) rate during freeze − Hz rate during move)/(Hz rate during freeze + Hz rate during move); two-tailed unpaired t-test, *P = 0.0275). n = 93–117 neurons per stage, 8 mice (control); n = 61–82 neurons per stage, 5 mice. Fluorescence values were z-scored to the entire recording period. Neuronal activity values were z-scored to the 500 ms pre-pip baseline period. Data are mean ± s.e.m.
These data suggest that astrocyte Ca2+ dynamics support BLA neuronal CS-encoding and readout to downstream effector regions, including PL, to enable fear memory retrieval.
Conclusion
The instantiation, retrieval and extinction of memories for previously experienced threats have traditionally been viewed as neuronal processes, and previous studies measuring neuronal activity in the BLA have shown that fear states are associated with neural representations in this brain region1,2,3,4,5,6,7. There is, however, growing evidence of astrocytic contributions to BLA-mediated fear, for example, through fear-memory-related astrocytic engrams31,36 that may in turn facilitate the selection of specific memory-encoding neuronal engrams56. The current findings help to reconcile these two lines of research. We demonstrate that BLA astrocytes dynamically track and causally contribute to fear memory retrieval and extinction and show that astrocytes produce these effects by enabling neuronal representation of fear states in BLA and subsequent readout to a key cortical region mediating the behavioural expression of memory. These findings offer empirical support for the interplay between astrocytes and neurons during neural processes that preserve memory retrieval across contexts and gate experience-dependent adaptations posited to mediate extinction25,57,58,59.
One important avenue for future work will be elucidating the molecular mechanisms through which astrocytes modulate fear states and accompanying neuronal representations in BLA and other brain regions. There is currently evidence that, on exposure to salient events, neurotransmitters and neuromodulators, including glutamate, adenosine and noradrenaline, engage astrocytes to support neuronal networks23,34,36,37,60,61,62,63,64,65. For example, noradrenaline signals through astrocyte adrenergic receptors to induce Ca2+ activity, prime astrocytic responses to other neurotransmitters and alter synaptic efficacy, thereby mediating neuronal and behavioural flexibility during unproductive actions and repeated exposure to arousing stimuli17,23,33,34,36,66,67. Thus, noradrenaline-driven BLA astrocyte responses to threat could support the neuronal computations underlying fear memory retrieval, stabilization and extinction, although it is likely that other astrocyte-modulating neurotransmitters are also integral to these processes25 and further work will be needed to unravel the complex milieu of mechanisms involved.
Together, we show that BLA astrocytes underpin the generation of memory-supporting neural representations to threat-related environmental stimuli and support plastic changes in these representations that enable extinction. Our findings add to growing evidence that astrocytes exert a potent influence on neuronal circuit function and adaptive state transitions and suggest that targeting astrocytes may be an approach to therapeutically managing abnormal fearful memories in neuropsychiatric disorders.
Methods
Animals
Mice were male C57BL/6J mice (000664) and male Vglut1-cre mice (023527) mice obtained from The Jackson Laboratory (Bar Harbor) and male Glt1-G-CaMP740 mice obtained from RIKEN BioResource Research Center (G7NG817, RBRC09650). Mice were at least 8 weeks old at the time of surgery, before which they were group-housed in a temperature (72 ± 5 °F) and humidity (45 ± 15%) controlled vivarium under a 12 h–12 h light–dark cycle (lights on 06:00). After surgery, the mice were single housed to prevent cage mates from damaging intracranial implants. Experimental procedures were approved by the NIAAA and National Institute of Natural Sciences Animal Care and Use Committees and followed the NIH guidelines outlined in ‘Using Animals in Intramural Research’ and the local Animal Care and Use Committees.
General surgical and histological procedures
Surgery
To target injection of viral constructs, optic fibres and GRIN lenses, mice were placed in a stereotaxic alignment system (Kopf Instruments) under isoflurane anaesthesia. Unless stated otherwise, viral constructs (see the relevant sections for details) were unilaterally (one-photon imaging, fibre photometry) or bilaterally (behavioural experiments, single-unit recordings) infused into the BLA in a volume of 0.36 µl over 10 min using a pulled-glass capillary (Drummond Scientific, 2-000-001; tip diameter, ~20 μm) connected to a Nanoject syringe (Drummond Scientific) at the coordinates: anteroposterior (AP) +1.42, mediolateral (ML) +3.27, dorsoventral (DV) −5.15, −4.95 and −4.75 (1 × 0.12 µl injection at each of the three DV coordinates) relative to bregma. After each injection, the glass capillary was left in place for 10 min to ensure diffusion. Testing began no sooner than 4 weeks after surgery, to allow for recovery and virus expression.
For behavioural experiments, the scalp wound was closed with tissue adhesive (GLUture) and a layer of topical antibiotic ointment applied. For fibre photometry experiments, optic fibres (MFC-400/430-0.66-6mm_SM3-FLT, B280-4653.6, Doric Lenses) were unilaterally implanted into the BLA at the coordinates AP +1.40, ML +3.25, DV −4.8 relative to bregma, and affixed to the skull with screws and acrylic dental cement (Coralite Dental Products). For one-photon and two-photon Ca2+ imaging experiments, a GRIN lens (ProView GRIN lenses; diameter, 0.6 mm; length, 7.3 mm; 1050-005442, Inscopix) was unilaterally implanted into the BLA at the coordinates AP +1.40, ML +3.25, DV −4.8 relative to bregma, and affixed to the skull with C&B-Metabond Quick Adhesive Cement System (Parkell). For single-unit recordings, a 16-tungsten microelectrode array (35 µm diameter, 150 µm spacing, configured in a semi-circle surrounding the tip of an optic fibre, Innovative Neurophysiology) was unilaterally implanted into the BLA, with the centre of the array at the coordinates: AP −1.50 mm, ML ±3.20 mm, DV −4.95 mm, relative to bregma. Moreover, a ferrule-fibre assembly (Thorlabs) was implanted at a 30° angle, such that the tip was positioned 0.5 mm above the microelectrode tips, with the array and optic fibre affixed to the skull with screws and dental cement (Coralite Dental Products).
Histology
On completion of testing, animals were terminally anaesthetized with sodium pentobarbital (50–60 mg per kg) and transcardially perfused with ice-cold PBS followed by ice-cold 4% paraformaldehyde in phosphate buffer. Brains were removed and suspended in 4% PFA overnight and then 4 °C 0.1 M PB for 1–2 days. For fibre photometry and imaging, the head was suspended in 4% PFA overnight before brain extraction. Coronal sections (50 μm) were cut with a vibratome (Leica VT1000 S, Leica Biosystems) in 0.1 M phosphate buffer and/or stored in 2% sodium azide in PBS, then cover slipped with mowiol-based mounting medium (17951, Polysciences) with Hoechst (1 μg ml−1, Thermo Fisher Scientific).
Unless stated otherwise, BLA containing sections were imaged at ×5 (HCX PL FLUOTAR objective, ×5/0.15) using either a Leica slide scanner with an ANDOR Zyla Monochrome camera and Leica DM6 motorized platform controlled by Aperio VERSA software (Leica Biosystems), an Olympus BX41 fluorescence microscope (Olympus America) or a laser-scanning confocal microscope (LSM700, Carl Zeiss) at ×20 (Plan-Apochromat air objective ×20/0.8 NA) and ×63 (Plan-Apochromat oil objective ×63/1.4 NA). Mice with absent/mistargeted viral expression, fibre optic or GRIN lens placement were removed from the analyses. Exceptions to these general histological procedures are described in the relevant sections below.
Immunohistochemistry
To verify the specificity of the astrocyte-targeting GCaMP6f, hM3Dq, hM4Di and CalEx viruses, immunostaining for astrocytic (Glial Fibrillary Acidic Protein, S100β) and neuronal (NeuN) markers was conducted, enhanced with primary antibodies to green fluorescent protein (GFP), TdTomato or DsRed. Free-floating sections were washed three times in PBS for 10 min then incubated in blocking solution (0.2% Triton X-100 and 5% normal goat serum in PBS) for 1 h at room temperature. The slices were then incubated overnight at 4 °C with primary antibodies in PBS containing 0.2% Triton X-100 and 1% normal goat serum. The antibodies used were: 1:1,000 chicken anti-GFP (ab13970, Abcam), 1:1000 rat anti-TdTom (EST203, Kerafast), 1:1,000 rabbit anti-DsRed (632496, Clontech), 1:1,000 guinea pig anti-GFAP (173400, Synaptic Systems), 1:100 rabbit anti-S100β (ab52642, Abcam) and 1:1000 rabbit anti-NeuN (ab104225, Abcam).
The next day, the sections were rinsed and incubated for 2 h at room temperature in a cocktail of secondary antibodies (1:500, goat anti-rabbit Alexa 405, A31556; 1:500, goat anti-chicken Alexa 488, A11039; 1:500, goat anti-rabbit Alexa 488, A11034; 1:500, goat anti-guinea pig Alexa 555, A21435; 1:500, goat anti-rat Alexa 555, A21434; 1:500, goat anti-guinea pig Alexa 647, A21450; 1:500, goat anti-rabbit Alexa 680, A21076; all antibodies from Life Technologies) in PBS containing 10% blocking buffer and 0.3% Triton X-100 solution. The sections were then rerinsed, mounted and coverslipped with mowiol-based mounting medium (17951, Polysciences).
BLA containing sections were imaged using a laser-scanning confocal microscope (LSM700, Carl Zeiss) at ×20 (Plan-Apochromat air objective ×20/0.8 NA). For each triple-staining, 2–3 BLA images were acquired per mouse. GFAP-positive cells and NeuN-positive cells, overlapping with virus expression were manually counted by experimenters blinded to experimental group using Fiji software (https://imagej.net/Fiji). The number of GFAP-positive astrocytes and NeuN-positive neurons that were also either GFP- or TdTomato-positive (that is, virus positive) were expressed as the percentage of total virus-expressing cells per 0.01 mm2 area.
Behavioural testing
Fear conditioning and extinction
Conditioning and extinction apparatus
For cued fear conditioning and extinction51,68,69,70, stimulus presentation was controlled by the Med Associates VideoFreeze system (Med Associates). Conditioning was conducted in a 27 × 27 × 11 cm chamber (80 lux) with opaque metallic walls and a metal rod floor that was cleaned between mice with a 79% water/20% ethanol/1% vanilla-extract solution to provide a distinctive odour. Extinction training and retrieval testing was conducted in a 27 × 27 × 14 cm chamber (20 lux) with transparent walls and a floor covered with wooden chips, sanitized with a solution of 99% water:1% acetic acid.
Conditioning entailed a 180 s baseline period followed by three presentations (60–90 s variable inter-CS interval) of a 30 s, 75 dB, white noise (CS) that co-terminated with a 2 s, 0.4 mA (for chemogenetic experiments, to offset the effect of pre-test injection-stress) or 0.6 mA (all other experiments) scrambled footshock US. There was a 120 s no-stimulus period after the final pairing before the mouse was returned to the home cage.
Extinction training began the day after conditioning, in a single 50× CS session or two 25× CS daily sessions (fibre photometry), bookended by 180 s pre-CS and post-CS periods. Each CS presentation was 30 s in duration, with a 5 s inter-CS interval except for a 60 s inter-CS interval for fibre photometry and 30 s for one-photon Ca2+ imaging to ensure CS-related Ca2 responses returned to baseline between CS-trials.
Extinction retrieval was tested the day after extinction training using the same procedure and context as extinction training, but with only 5× CS presentations.
Fear renewal was tested 1 day later in the same manner as extinction retrieval, but with testing conducted in the conditioning context.
Unless otherwise stated (seethe ‘In vivo fibre photometry’ and ‘In vivo one-photon neuronal Ca2+ imaging’ sections), freezing was scored manually every 5 s as no visible movement except that required for breathing71, and converted to a percentage ((number of freezing observations/total number of observations) × 100).
Fibre photometry behavioural control experiments
Three behavioural control experiments were conducted for fibre photometry. In US-no-CS and CS-no-US experiments, fear conditioning was tested as described above with the exception that, respectively, the US or CS was omitted. There was then a 5× CS test session the next day. In a no-extinction experiment, fear conditioning, extinction training and retrieval was tested as above, with the exception there were only 5× CS presentations at the start of the first extinction training session and another 5× CS presentations at the end of the second training session.
Anxiety-related behaviours
Novel open field
The novel open field72 was a 39 × 39 × 35 cm white Plexiglas square arena (centre of the arena illuminated to around 95 lux). The mouse was placed in a corner and allowed to freely explore the apparatus for 10 min. Total distance travelled and percent time spent in a 20 × 20 cm centre square was measured using the Ethovision automated tracking system (Noldus Information Technology).
Elevated plus-maze
The elevated plus-maze73 was ABS plastic (San Diego Instruments), consisting of 2 × 30 × 5 cm open arms (illuminated to around 95 lux) and two 30 × 5 × 15 cm closed arms (illuminated to around 20 lux) extending from a 5 cm2 central square and elevated 20 cm from the ground. The mouse was placed in the centre square to begin a 5 min test. The percentage of time spent in the open arms and total (open + closed) arm entries was measured by the Ethovision automated tracking system (Noldus Information Technology).
Light/dark exploration test
The light/dark exploration74 test apparatus comprised an opaque 39 × 13 × 16 cm black-Plexiglas compartment with a 13 × 8 cm aperture at floor level that allowed access to a larger, 39 × 39 × 35 cm, white-walled square Plexiglas arena (around 95 lux). The mouse was placed at the aperture (facing the opaque compartment) and allowed to explore the apparatus for 10 min. The percentage of time in the dark compartment and the total distance travelled throughout the apparatus was measured by the Ethovision video tracking system (Noldus Information Technology).
In vivo fibre photometry
Surgery
A viral construct containing the genetically engineered Ca2+ indicators AAV5-pZac2.1 gfaABC1D-cyto-GCaMP6f (targeting the astrocyte cytosol75) (titre, 1.8 × 1013 vg per ml, Addgene plasmid 52925; provided by B. Khakh), AAV5-pZac2.1 gfaABC1D-lck-GCaMP6f (targeting astrocyte processes76) (titre, 1.8 × 1013 vg per ml, Addgene plasmid 52924, provided by B. Khakh) or AAV9-hSyn-jGCaMP7f-WPRE (targeting neurons77) (titre 2.5 × 1013 vg per ml, Addgene plasmid 104488, provided by D. Kim) was unilaterally injected (0.45 µl) into the BLA, and BLA-targeting optic fibres were unilaterally implanted, as described above in the ‘General surgical and histological procedures’ section. The same procedure was used for simultaneous photometry of astrocytes and neurons, but with AAV5-pZac2.1 gfaABC1D-cyto-GCaMP6f injected into the BLA of one hemisphere and pAAV.Syn.GCaMP6f.WPRE.SV40 (titre, 2.1 × 1013 vg per ml, Addgene plasmid 100837; provided by D. Kim) injected into the BLA of the other hemisphere (counterbalancing which hemisphere received each virus). Before behavioural testing, mice were handled for 2 min per day for 2 days and habituated to being connected to the optic fibre cables in the home cage for 1 h per day for 3 days.
Data collection
To record fluorescence signals via fibre photometry69,78, a RZ5P Processor acquisition system (Tucker-Davis Technologies) used two continuous sinusoidally modulated LEDs (Thorlabs) at 473 nm (511 Hz) and 405 nm (211 Hz) as a light source to respectively excite GCaMP and an isosbestic autofluorescence signal. The LEDs were connected to a mini cube (Doric Lenses) and each band-pass was filtered before being coupled to a single large core (400 μm), high-NA (0.48) optical fibre patch cord. Emitted light was projected through the same mini cube, passed through a GFP emission bandpass filter (500–525 nm) and focused onto a Newport Visible Femtowatt Photoreceiver (Doric Lenses). Light intensity at the tip of the patch cable (interface between patch cable and fibre implant) was in the 50–100 µW range for each channel. Photometry signals were temporally aligned to US and CS-onset using the Med Associates VideoFreeze system (Med Associates).
Data analysis
US- and CS-related changes in GCaMP activity were transformed into z scores of the 5-s period preceding each event (z = [ΔF − mean(ΔF(t = −5 to 0))]/s.d., where s.d. is the standard deviation of ΔF values during the pre-event period). Periods (bin size = 10 ms) in which peri-event activity differed from null were statistically determined as 95% confidence intervals (bCI) calculated from a 1,000-fold bootstrap estimate, as previously described79 (https://github.com/philjrdb/FibPhotom). Values for AUC were calculated using MATLAB’s built-in trapz function, which uses trapezoidal numerical integration to calculate the AUC (z score) between inputted x values (time) on a graph of z score versus time. US- and CS-related changes were examined in data z scored to the 5 s pre-stimulus period. The number of Ca2+ transients was calculated using a peak detection code (https://gist.github.com/antiface/7177333), with each recording visually inspected to ensure the accuracy of the code and the threshold parameter accordingly adjusted to differentiate between peaks and depressions (local maxima and minima) in the input signal. The results were expressed as the mean number of events or cumulative event frequency for a given experimental period and condition. CNO effects on transients were examined in data z scored to the 30 min pre-CNO period.
To examine the relationship between astrocyte Ca2 activity and movement during E-Ext and L-Ext, video recorded behaviour was analysed using the EzTrack software program80. ΔF/F Ca2+ values were aligned to instances of movement onset and offset as previously described23 and normalized to the session-average ΔF/F Ca2+ value.
In vivo two-photon Ca2+ imaging
Surgery
A GRIN lens was unilaterally implanted into the BLA of Glt1-G-CaMP7 mice, as described above in the ‘General surgical and histological procedures’ section.
Data collection
Data were acquired using a Nikon A1R MP+ multiphoton laser-scanning microscope (Nikon Instech) controlled by NIS-Elements software (Nikon Instech). During imaging81, the mice were head-fixed but, to reduce the stress of immobilization, were able to ambulate on a rotating stainless-steel disc connected to a footshock generator (SG-1000S, Melquest). US and CS presentation was controlled by the Bpod HiFi Module HD State Machine r0.5 (Sanworks) and aligned to imaging frames via a multifunction I/O device (USB6343, National Instruments) running a custom script written in LabVIEW. A laser (Ti:sapphire, λ = 920 nm, Mai Tai DeepSee; Spectra-Physics) used as a light source to excite GCaMP was controlled by a galvanometer scanning an xy plane (512 × 512 pixels) at 500 ms frames using a water immersion ×16 objective (NA 0.8; Nikon). Fear conditioning and extinction was conducted as described above for fibre photometry, except for the omission of fear renewal and the addition of a pre-conditioning (Pre-Con) habituation session entailing 5× CS presentations, conducted the day before fear conditioning.
Data analysis
Images were analysed using ImageJ (v.1.37, National Institutes of Health) and MATLAB. Images were corrected for focal/xy plane displacements using StackReg and TurboReg and open-source code for 3D two-photon imaging registration (https://github.com/atakehiro/TurboReg_macro). Relative changes in Ca2+ fluorescence F were calculated by ∆F/F0 = (F − F0)/F0 (where F0 is a 25-frame moving average) using Astrocyte Quantitative Analysis software (AQuA)38. Overall Ca2+ changes across testing phases in AUC ΔF/F0 GCaMP values within regions of interest (ROIs) were identified using AQuA and custom MATLAB code from data concatenated across all five testing phases. Changes in Ca2+ event number were identified using AQuA and custom MATLAB code applied to individual testing phases. 11 ROIs with ΔF/F0 values >7 or a single AUC duration longer than 60 frames (2 fps) were excluded from the analyses. To assess plasticity across test stages, Ca2+ activity around a 20-s peri-CS period was used to determine CS-modulated astrocyte events (post-CS > pre-CS comparison using paired t-test (alpha, P < 0.05) on a given test stage and then segregate events into those exhibiting increasing, decreasing, sustained or consistent non-responsivity to the CS as a function of conditioning (Pre-Con to early extinction in cross test stage co-registered events) or extinction (early to late extinction).
CS decoding
A response vector was created by demarking the all-stage concatenated data according to presentation of the CS around a 5-s pre-CS period and 30-s post-CS period and decoded using a logistic regression model with an L2 penalty. To equate the length of the pre- and post-CS periods for decoding, a 5-s window from the post-CS period was constructed from activity in 10× non-contiguous 0.5-s intervals randomly sampled from the 30-s window. This construction process was repeated 1,000 times and the decoder performance was estimated by the mean average of the resultant F1 scores on held-out trials (trial-grouped fivefold cross-validation). Values were compared to the mean F1 scores obtained from circularly rotating the data (shuffle) 1,000 times with respect to CS presentation.
Histology
Histology was performed as described above in the ‘General surgical and histological procedures’ section.
Astrocyte manipulations
hPMCA2w/b Ca2+ extruder (CalEx)
Surgery and behavioural testing
A viral construct containing the plasma membrane Ca2+ pump, CalEx82 (AAV5-pZac2.1-GfaABC1D-mCherry-hPMCA2w/b, titre 2.0 × 1013 vg per ml, Addgene plasmid 111568, provided by B. Khakh) or a tdTomato-expressing control virus (AAV5-pZac2.1 gfaABC1D-tdTomato, titre 7.0 × 1012 vg per ml, Addgene plasmid 44332, provided by B. Khakh) was bilaterally injected (0.36 µl per hemisphere) into the BLA, as described above in the ‘General surgical and histological procedures’ section. For simultaneous fibre photometry, AAV5-pZac2.1 gfaABC1D-cyto-GCaMP6f was unilaterally injected into the BLA, and BLA-targeting optic fibres were unilaterally implanted, as described above in the ‘In vivo fibre photometry’ and ‘General surgical and histological procedures’ sections. Before behavioural testing, mice were handled for 2 min per day for 3 days.
Chemogenetics
Surgery
A viral construct containing either hM3Dq (AAV5-GFAP-hM3D(Gq)-mCherry, titre 2.0 × 1013 vg per ml, Addgene plasmid 50478, provided by B. Roth), hM4Di (AAV-GFAP-hM4D(Gi)-mCherry, titre 1.0 × 1013 vg per ml, Addgene plasmid 50479, provided by B. Roth) or mCherry (AAV5-GFAP104-mCherry, titre 1.7 × 1013 vg per ml, Addgene plasmid 58909, provided by E. Boyden), was bilaterally injected into the BLA (0.36 µl per hemisphere), as described above in the ‘General surgical and histological procedures’ section. For simultaneous fibre photometry, AAV5-pZac2.1 gfaABC1D-cyto-GCaMP6f was unilaterally injected into the BLA and BLA-targeting optic fibres were unilaterally implanted, as described above in the ‘In vivo fibre photometry’ and ‘General surgical and histological procedures’ sections. Before behavioural testing, mice were handled for 2 min per day for 2 days and then injected with 0.1 ml of sterile saline intraperitoneally for 3 days to habituate to injection stress.
For DREADD actuation, CNO was injected intraperitoneally at a dose of 3.0 mg ml−1 per kg body weight, except in dose-comparison experiments in which CNO was injected at a dose 0.1 mg ml−1 per kg body weight. In a separate experiment to examine behavioural effects of a lower concentration hM3Dq virus, CNO was injected at a dose of 3 mg per kg in animals expressing a 1:8 diluted concentration of the hM3Dq-expressing virus (titre, 2.5 × 1012 vg per ml).
Behavioural testing
CNO was injected in separate groups of hM3Dq-expressing animals either (1) 30 min before fear conditioning; (2) immediately after fear conditioning; (3) 30 min before extinction training; or (4) 30 min before E-Ret. CNO was injected in hM4Di-expressing animals 30 min before extinction or 30 min before E-Ret. Ca2+ activity was measured in hM3Dq- and hM4Di-expressing animals, using in vivo fibre photometry, in the home cage for 30 min before CNO injection and then for the 30-min post-injection period up to the beginning of behavioural testing, as described above in the ‘In vivo fibre photometry’ section. After completion of behavioural testing, Ca2+ activity was recorded for 2 h after injection in a subset of mCherry-, hM3Dq- and hM4Di-expressing mice. For anxiety-related behaviour tests, CNO was injected into hM3Dq- and hM4Di-expressing animals 30 min before testing, with at least a 1-week interval between tests.
Chemogenetic control experiments
In an experiment to test for potential behavioural effects of CNO per se, mice bilaterally expressing a control virus in the BLA were injected before extinction with either vehicle or CNO. In an experiment to test for potential behavioural effects of hM3Dq expression per se, mice bilaterally expressing a hM3Dq or control virus in the BLA were injected before extinction with vehicle. A replicate experiment to match the design of the one-photon neuronal imaging (that is, hM3Dq actuation before F-Ret) was conducted in the same manner: that is, vehicle or CNO was injected before F-Ret in mice bilaterally expressing a hM3Dq or control virus in the BLA. Finally, the effects of hM3Dq actuation on shock-related freezing and flinching (the magnitude of response was manually scored on a scale of 0–5) were tested 30 min after CNO injection by presentation of five 0.4 mA footshocks each separated by a 60 s interval. Moreover, shock-related Ca2+ activity was measured during five 0.4 mA footshocks or, in a separate experiment, five 1.0 mA footshocks, as described above in the ‘In vivo fibre photometry’ section.
Electron microscopy
Fixation and immunohistochemistry
Mice were transcardially perfused with 0.1% glutaraldehyde/4% paraformaldehyde in 0.1 M phosphate buffer, pH 7.4, rinsed in the same buffer. Sections (40 μm) were cut with a vibratome (Leica VT1000 S, Leica Biosystems) and those containing BLA were rinsed in PBS consisting of 0.01 M phosphate buffer at pH 7.4 with 154 mM sodium chloride. The sections were then blocked for 15 min in 0.1% sodium borohydride in PBS, rinsed in PBS and blocked for 1 h in 1% BSA (Jackson ImmunoResearch Labs). The sections were incubated overnight in mouse anti-GFP (A-11120, 1859591; 1:500, Invitrogen) in PBS with 1% BSA at room temperature, rinsed in PBS and incubated for 30 min in biotinylated goat anti-mouse antibody (31802, 1:200, Invitrogen).
After rinsing in PBS, the sections were incubated for 30 min with an avidin/biotin complex (ABC) peroxidase reagent (Vectastain Elite ABC Kit PK-6100, Vector Labs) according to the manufacturer’s instructions, rinsed in PBS and reacted for 5 min with 1 mM 3,3-diaminobenzidine and 0.0015% hydrogen peroxide in PBS. After rinsing, the sections were incubated in 1% hydrogen peroxide in PBS for 15 min to quench the remaining peroxidase, then a second round of labelling was performed as above with rabbit anti-DsRed primary antibody (632496, 1904182; 1:500, Takara Bio), goat anti-rabbit secondary antibody (A32731, 1:200, Invitrogen) and ABC. The second antibody was detected with the Vector VIP peroxidase substrate (Vector Labs).
Microscopy preparation
BLA-containing sections were post-fixed in 2.5% glutaraldehyde/4% paraformaldehyde in 0.1 M cacodylate buffer, pH 7.4, rinsed in the same buffer, fixed for 1 h in reduced osmium (1% osmium tetroxide with 1.5% potassium ferrocyanide), rinsed in buffer and fixed for 1 h in 1% osmium tetroxide. After buffer rinses, the sections were rinsed quickly in water then dehydrated in a series of ethanol dilutions in water (50%, 70%, 90% and 100%) containing 1.5% uranyl acetate. The samples were transferred into acetone, infiltrated with LX-112 resin (Ladd Research) in acetone, embedded in pure resin and cured for 48 h at 60 °C.
Serial sectioning and imaging
One block from each of two mice was trimmed to expose the medial half of the basal amygdala. The sections were cut at 45 nm on a Leica UC7 ultramicrotome (Leica Biosystems) and collected on pioloform-coated slot grids. Serial sections were also cut from one block. Sections were imaged at ×5,000 on a JEOL 1400 TEM at 120 kV with an AMT NanoSprint43 digital camera. For 3D reconstruction, 11 serial sections were imaged. Reconstruct software83 was used for registration and segmentation and 3DS Max software (Autodesk) was used for rendering.
Inhibition of synaptic transmission
A tetanus toxin virus was used to inhibit synaptic release in BLA principal neurons, as previously described84. A viral construct containing tetanus toxin light chain85 (AAV1-DIO-GFP:TeNT, titre 4.0 × 1012 vg per ml, provided by L. Zweifel), was bilaterally injected in the BLA (0.36 µl per hemisphere) of Vglut1-cre+ mice or Vglut1-cre− controls, as described above in the ‘General surgical and histological procedures’ section. Then, 4 weeks later, fear conditioning and extinction was conducted as described above.
In vitro slice neuronal electrophysiological recordings
Slice preparation
A viral construct containing hM3Dq (AAV5-GFAP-hM3D(Gq)-mCherry, titre 2.0 × 1013 vg per ml, Addgene plasmid 50478, provided by B. Roth) was bilaterally injected into the BLA (0.36 µl per hemisphere), as described above in the ‘General surgical and histological procedures’ section.
At least 4 weeks after surgery, brains were removed and sliced as previously described86. In brief, the mice were deeply anaesthetized using isoflurane and then intracardially perfused with an ice-cold N-methyl-D-glutamine based solution (NMDG) (92 mM NMDG, 2.5 mM KCl, 1.25 mM NaH2PO4, 10 mM MgSO4, 0.5 mM CaCl2, 30 mM NaHCO3, 20 mM glucose, 20 mM HEPES, 2 mM thiouera, 5 mM Na-ascorbate and 3 mM Na-pyruvate, pH 7.3–7.4, 300–310 mOsm and saturated with 95% O2, 5% CO2). Brains were removed and coronal slices (300 µm) cut in ice-cold NMDG-based solution using a VT1200 S vibratome (Leica Biosystems). Slices were then held in NMDG-based solution maintained at 35 °C for around 12 min before being transferred to a room-temperature HEPES artificial cerebrospinal fluid (ACSF) (92 mM NaCl, 2.5 mM KCl, 1.25 mM NaH2PO4, 2 mM MgSO4, 2 mM CaCl2, 30 mM NaHCO3, 25 mM glucose, 20 mM HEPES, 2 mM thiouera, 5 mM Na-ascorbate and 3 mM Na-pyruvate, 300–310 mOsm, and saturated with 95% O2 and 5% CO2).
Data collection
Slices were transferred from the modified HEPES ACSF to a standard ACSF (118 mM NaCl, 2.5 mM KCl, 26.2 mM NaHCO3, 1 mM NaH2PO4, 20 mM glucose, 2 mM MgCl2 and 2 mM CaCl2, at 25 °C, pH 7.4, 300–310 mOsm, and gassed with 95% O2 and 5% CO2). Neurons were visualized using an infrared differential interference contrast camera on a BX51WI system (Olympus). Whole-cell patch clamp recordings were performed using micropipettes pulled from a borosilicate glass capillary tube using a PMP102 Micropipette Puller (MicroData Instruments). Electrode tip resistance was 3–5 MΩ. Recordings were acquired using an Axon Multiclamp 700 and Axon Digidata 1550 A (Molecular Devices), sampled at 10 kHz, low-pass filtered at 3 kHz and analysed in Igor Pro 8 (WaveMetric). Access resistance was continuously monitored and changes greater than 20% from the initial value were excluded from the analysis. Recordings were made in 1–2 cells per mouse.
To assess the effects of hM3Dq actuation of BLA astrocytes on nearby neuronal activity, a potassium gluconate-based intracellular solution (155 mM K-gluconate, 4 mM KCl, 10 mM HEPES, 4 mM MgATP, 0.3 mM Na3GTP, 10 mM phosphocreatine, pH 7.3, 285–290 mOsm) was used. Neurons were first current clamped and the membrane potential was maintained at −70 mV while a 500 ms current step was applied every 5 s, starting at −200 pA to 600 pA increasing by 50 pA with every step. The neurons were then held in voltage clamp at −70 mV and spontaneous EPSCs (sEPSCs) measured. After a 5 min baseline period, 10 μM CNO was bath applied and maintained in CNO for 35 min and sEPSCs again measured as above.
In vivo one-photon neuronal Ca2+ imaging
Surgery
A viral vector containing the Ca2+ indicator jGCaMP7f77 (pGP-AAV-syn-jGCaMP7f-WPRE, titre 2.5 × 1013 vg per ml, 1:5 dilution in Dulbecco’s PBS, Thermo Fisher Scientific, Addgene plasmid 104488, provided by D. Kim and the GENIE Project) was unilaterally infused (0.50 µl) into the BLA, as described above in the ‘General surgical and histological procedures’ section. Then, 3–4 weeks later, before behavioural testing, mice were handled for 2 min per day for 3 days and then habituated to being connected to the microscope and tether for 30 min per day for 3 days.
Data collection
Fear conditioning and extinction was conducted as described above, with 3 mg per kg CNO or vehicle injected into mice bilaterally expressing hM3Dq in BLA astrocytes 30 min before F-Ret in one experiment or, in a separate experiment, 30 min before extinction training. BLA neurons were imaged using a miniature microscope (nVistaTM 3.0, Inscopix) and IDAS HD software (Inscopix) at a frame rate of 20 Hz with an LED power of 10–60% (0.9–1.7 mW at the objective, 475 nm), analogue gain 1, 1,080 × 1,080 pixels. Timestamped imaging frames were collected for temporal alignment using the Med Associates VideoFreeze system (Med Associates).
Data analysis
For data preprocessing, imaging frames were downsampled to 10 Hz, spatially filtered and motion-corrected using Inscopix software, then putative neurons were identified using constrained non-negative matrix factorization (CNMF-E)54. Traces for each neuron were manually inspected to exclude false-positive or false-negative cell mask allocation. Raw Ca2+ traces were obtained by averaging pixel values in each mask. Slow drift of the baseline signal over the course of minutes was removed using a low-cut filter (Gaussian, cut-off 2–4 min). Relative changes in Ca2+ fluorescence F were calculated by ∆F/F0 = (F – F0)/F0 (where F0 is the median fluorescence of the entire session trace). Ca2+ activity data were analysed using the Python programming language (https://www.python.org/). To compute CS-related Ca2+ responses, time-normalized AUC fluorescence values (z scored to the entire session) were calculated for each stimulus presentation. To examine the relationship between astrocyte Ca2+ activity and freezing, video-recorded behaviour was analysed using the EzTrack software program, as described above in the ‘In vivo fibre photometry’ section.
CS-modulated activity
CS modulation was defined by calculating the delta in activity for the 5-s post-CS relative to the 5-s pre-CS period and a corresponding distribution of 500 null values obtained from activity circularly rotated with respect to CS presentation. Modulated neurons were statistically defined based on the proportion of null values greater than the observed value (P < 0.05). CS modulated neurons were statistically defined based on the proportion of null values greater than the observed value (P < 0.05) on a given test stage. These results were used to segregate cross test stage co-registered neurons into subsets exhibiting increasing, decreasing, sustained, or consistent non-responsivity to the CS as a function of fear conditioning (Pre-Con to F-Ret).
Neuronal topography
To determine the spatial organization of CS-modulated neurons within the field of view, the Euclidean distance (arbitrary units) between individual CS-related neurons and their respective centroid was calculated, as previously described54.
Decoding treatment group identity by animal
CNO treatment group identity was decoded using a logistic regression model with an L2 penalty (balancing the number of animals per group, n = 7) and creating a response vector based on specific features of F-Ret CS-related neuronal activity during a 10-s post-CS period demarked according to group. To ensure that the same number of neurons was used for each mouse, a randomly selected (through sampling with replacement) subset of n = 5 neurons was sampled 100 times and the average computed. The decoder performance was then evaluated using a specific neural feature (see below) from mean F1 scores across 14 cross-validation folds (that is, 1-fold per mouse) and compared to the mean F1 scores obtained from circularly rotating the data (shuffle) with respect to group identity, 100 times. The following features were examined: mean activity of positively CS-modulated, negatively CS-modulated and non-modulated neurons (as defined above), the s.d. of activity of all neurons during the 5-s post-CS period and the decomposed activity values of the three highest-eigenvalue principal components computed by PCA on z-scored, trial-averaged and mean-normalized activity from a 10-s peri-CS period.
Decoding CS as a function of population size
A response vector was created by demarking data according to presentation of the CS around a 10-s peri-CS period and decoded from the neuronal data using a logistic regression model with an L2 penalty (balancing the number of animals per group, n = 7). Decoding was conducted with the number of neurons available to the decoder (randomly selected by sampling without replacement) increasing in one-neuron increments from 2 to 100. The performance at each population size was estimated as the mean held-out F1 score of 50 decoding models, each trained on a random sample of neurons of the corresponding size and compared to values of 50 iterations of circularly rotated data (shuffle) with respect to CS presentation.
To model the relationship between population size and decoding performance, a saturating function50,87 was fit to the data. The saturating function was defined as \(y=bn/a+n\), where y is the decoder performance, n is the population size, b is the performance at an infinite number of neurons and a is the saturation rate. The saturating function was fit to F1 scores using the curve_fit function from the SciPy Python package. To estimate the variance of model fits, the function was fit to the data 1,000 times, each time with a randomly selected combination of the 50 model fits (50 random samples with replacement) per population size.
Relationship between freezing and CS presentation decoding
CS presentation was decoded from neuronal activity during F-Ret as described in the ‘Decoding CS as a function of population size’ section, but here using the entire population of neurons available (balancing the number of animals per group, n = 7). The resultant decoder coefficient values for each neuron were averaged by mouse and the mouse-averaged correlated with the respective F-Ret CS-related freezing values.
k-Means clustering
To identify neurons that were CS-responsive on extinction and differentially activated by CNO treatment, neuronal activity in the 5-s pre-CS through 30-s post-CS period during L-Ext and E-Ret was subject to k-means clustering (n = 4 clusters).
In vivo neuronal electrophysiological recordings and phototagging
Surgery
A viral vector containing CalEx was bilaterally infused into the BLA, as described above in the ‘hPMCA2w/b Ca2+ extruder’ and ‘General surgical and histological procedures’ sections. Additionally, the retrograde-travelling excitatory opsin, channelrhodopsin (retroAAV-hSyn-hChR2(H134R)-eYFP, titre 2.5 × 1013 vg per ml, Addgene plasmid 26973, provided by K. Deisseroth) was bilaterally infused (0.20 µl) into dmPFC at a 20° angle at the coordinates: AP +1.95 mm, ML ±1.00 mm, DV −1.90 mm, relative to bregma, as described above in the ‘General surgical and histological procedures’ section. During the same surgery, a microelectrode array and optic fibre were unilaterally implanted into the BLA88, as described above in the ‘General surgical and histological procedures’ section. Before testing, the mice were habituated to the recording tether and patch cable for 20 min in the home cage handled for 2 days. During habituation, 20 Hz blue light pulses (fifty 1 s trains of 20 Hz light pulses with a 3 s intertrial interval) were delivered through the optic fibre to identify light-responsive isolated single units. Light responsivity was reconfirmed after each behavioural test session.
Data collection
Fear conditioning, extinction training and retrieval were tested as described above with the exception that the CS consisted of a 20 s train of white noise pips89 (500 ms pips delivered at 1 Hz, 70 dB) and the extinction context was a clear acrylic, cylindrical 30 cm diameter chamber with an open top to accommodate the tether connecting the head-stage. Electrophysiological and behavioural videos were acquired using the Omniplex Neural Data Acquisition System and Cineplex Behavioural Research System (Plexon). Radiant Software (Plexon) was used to generate TTL pulses to control stimulus-presentation. Plex Control Software (Plexon) recorded TTL signals to synchronize electrophysiological recordings with stimulus-presentation and videos of behaviour.
Data analysis
Single units were sorted manually using Offline Sorter v.4.0 (Plexon) and analysed using NeuroExplorer v5 (Nex Technologies). To identify CS-responsive units, data during a 500 ms window following the onset of each pip during each of the 5 CS presentations of E-Ext, L-Ext and E-Ret were binned in 100 ms bins and z-score normalized to the 500 ms pre-pip baseline period, as follows: (CS bin value − baseline mean value)/(s.d. of the baseline mean value). Units with at least 1 of 5 bins with a value of >2.58 during the post-pip period were deemed significantly different from baseline (P < 0.01) and classified as pip-responsive. To identify freezing-related unit activity, firing rates during freezing epochs were compared to firing rates during movement epochs on the 5 CS presentations and associated ITI periods of E-Ext, as follows: (Hz rate during freeze − Hz rate during move)/(Hz rate during freeze + Hz rate during move).
Histology
To verify electrode placements, mice were anaesthetized with 2% isoflurane and marking lesions made by passing current (40 µA for 2 s) through each of the microelectrodes (S48 Stimulator and Model CCU1, Grass Technologies). At least 1 day later, mice were euthanized with 150 mg per kg Euthasol (Henry Schein) and transcardially perfused with 4% PFA solution. The brains were extracted and stored in PBS. Coronal sections (50 µm thick) were cut with a VT1000 vibratome (Leica), mounted on slides and cover slipped with Invitrogen Fluoromount-G mounting medium with DAPI. Viral and fibre placements and marking lesion sites were documented with the aid of a Keyence BZ-X microscope (Keyence).
Statistical analysis
Data were analysed using Python (https://www.python.org), MATLAB (MathWorks) and Prism (GraphPad) software. Group effects were examined using two-tailed unpaired or paired Student’s t-tests or ANOVA, depending on the number of independent variables. Post hoc tests (Šídák’s and Fisher’s LSD) were conducted after ANOVA. χ2 tests were used to analyse group proportion differences. Sample sizes were based on pilot and previous (similar types of) experiments and were not statistically predetermined. Experiments were powered to match sample sizes typical of the technique reported in the field, although no formal power analysis was performed a priori. Images shown were selected from multiple independent samples (that is, different animals). P < 0.05 was considered the threshold for statistical significance, and P < 0.0001 is the lowest P value reported. Experiments were biologically replicated across multi-animal batches (animal N and n numbers for each experiment are provided in the corresponding figure legends and Supplementary Table 1). Representative example micrographs depicted in Figs. 1b,m,n, 2b,h, 3b and 4b and Extended Data Figs. 1a,h, 3a,i, 4a, 5k, 9a,b, 10b, 11g and 12i) were selected from at least three independent animals, except for electron microscopy, which was based on two mice. Experimental groups were randomized, and experimenters were blinded to group allocation whenever possible.
Reporting summary
Further information on research design is available in the Nature Portfolio Reporting Summary linked to this article.
Data availability
The data supporting the findings of this study are available in Article and its Supplementary Information, and from the corresponding authors on reasonable request. Source data are provided with this paper.
Code availability
Custom-written codes used to analyse data from this study are available on reasonable request from the corresponding authors.
References
Janak, P. H. & Tye, K. M. From circuits to behaviour in the amygdala. Nature 517, 284–292 (2015).
Tovote, P., Fadok, J. P. & Luthi, A. Neuronal circuits for fear and anxiety. Nat. Rev. Neurosci. 16, 317–331 (2015).
Gore, F. et al. Neural representations of unconditioned stimuli in basolateral amygdala mediate innate and learned responses. Cell 162, 134–145 (2015).
Grewe, B. F. et al. Neural ensemble dynamics underlying a long-term associative memory. Nature 543, 670–675 (2017).
O’Neill, P. K. et al. The representational geometry of emotional states in basolateral amygdala. Preprint at bioRxiv https://doi.org/10.1101/2023.09.23.558668 (2023).
Kyriazi, P., Headley, D. B. & Pare, D. Multi-dimensional coding by basolateral amygdala neurons. Neuron 99, 1315–1328 (2018).
Bernardi, S. et al. The geometry of abstraction in the hippocampus and prefrontal cortex. Cell 183, 954–967 (2020).
Han, J. H. et al. Selective erasure of a fear memory. Science 323, 1492–1496 (2009).
Barres, B. A. The mystery and magic of glia: a perspective on their roles in health and disease. Neuron 60, 430–440 (2008).
Oliet, S. H., Piet, R. & Poulain, D. A. Control of glutamate clearance and synaptic efficacy by glial coverage of neurons. Science 292, 923–926 (2001).
Genoud, C. et al. Plasticity of astrocytic coverage and glutamate transporter expression in adult mouse cortex. PLoS Biol. 4, e343 (2006).
Perea, G. & Araque, A. Astrocytes potentiate transmitter release at single hippocampal synapses. Science 317, 1083–1086 (2007).
Ben Haim, L. & Rowitch, D. H. Functional diversity of astrocytes in neural circuit regulation. Nat. Rev. Neurosci. 18, 31–41 (2017).
Nagai, J. et al. Behaviorally consequential astrocytic regulation of neural circuits. Neuron 109, 576–596 (2021).
Adamsky, A. & Goshen, I. Astrocytes in memory function: pioneering findings and future directions. Neuroscience 370, 14–26 (2018).
Cathomas, F. et al. Beyond the neuron: role of non-neuronal cells in stress disorders. Neuron 110, 1116–1138 (2022).
Chen, A. B. et al. Norepinephrine changes behavioral state through astroglial purinergic signaling. Science 388, 769–775 (2025).
Curreli, S., Bonato, J., Romanzi, S., Panzeri, S. & Fellin, T. Complementary encoding of spatial information in hippocampal astrocytes. PLoS Biol. 20, e3001530 (2022).
Stobart, J. L. et al. Cortical circuit activity evokes rapid astrocyte calcium signals on a similar timescale to neurons. Neuron 98, 726–735 (2018).
Schummers, J., Yu, H. & Sur, M. Tuned responses of astrocytes and their influence on hemodynamic signals in the visual cortex. Science 320, 1638–1643 (2008).
Wang, X. et al. Astrocytic Ca2+ signaling evoked by sensory stimulation in vivo. Nat. Neurosci. 9, 816–823 (2006).
Doron, A. et al. Hippocampal astrocytes encode reward location. Nature 609, 772–778 (2022).
Reitman, M. E. et al. Norepinephrine links astrocytic activity to regulation of cortical state. Nat. Neurosci. 26, 579–593 (2023).
Vaidyanathan, T. V., Collard, M., Yokoyama, S., Reitman, M. E. & Poskanzer, K. E. Cortical astrocytes independently regulate sleep depth and duration via separate GPCR pathways. eLife 10, e63329 (2021).
Murphy-Royal, C., Ching, S. & Papouin, T. A conceptual framework for astrocyte function. Nat. Neurosci. 26, 1848–1856 (2023).
Sun, W. et al. Spatial transcriptomics reveal neuron-astrocyte synergy in long-term memory. Nature 627, 374–381 (2024).
Suthard, R. L. et al. Basolateral amygdala astrocytes are engaged by the acquisition and expression of a contextual fear memory. J. Neurosci. 43, 4997–5013 (2023).
Akther, S. & Hirase, H. Assessment of astrocytes as a mediator of memory and learning in rodents. Glia 70, 1484–1505 (2022).
Lee, J. H. et al. Astrocytes phagocytose adult hippocampal synapses for circuit homeostasis. Nature 590, 612–617 (2021).
Ostroff, L. E., Manzur, M. K., Cain, C. K. & Ledoux, J. E. Synapses lacking astrocyte appear in the amygdala during consolidation of Pavlovian threat conditioning. J. Comp. Neurol. 522, 2152–2163 (2014).
Williamson, M. R. et al. Learning-associated astrocyte ensembles regulate memory recall. Nature 637, 478–486 (2025).
Mu, Y. et al. Glia accumulate evidence that actions are futile and suppress unsuccessful behavior. Cell 178, 27–43 (2019).
Iwai, Y. et al. Transient astrocytic Gq signaling underlies remote memory enhancement. Front. Neural Circuits 15, 658343 (2021).
Rupprecht, P. et al. Centripetal integration of past events in hippocampal astrocytes regulated by locus coeruleus. Nat. Neurosci. 27, 927–939 (2024).
Martin-Fernandez, M. et al. Synapse-specific astrocyte gating of amygdala-related behavior. Nat. Neurosci. 20, 1540–1548 (2017).
Dewa, K. I. et al. The astrocytic ensemble acts as a multiday trace to stabilize memory. Nature 648, 146–156 (2025).
Paukert, M. et al. Norepinephrine controls astroglial responsiveness to local circuit activity. Neuron 82, 1263–1270 (2014).
Wang, Y. et al. Accurate quantification of astrocyte and neurotransmitter fluorescence dynamics for single-cell and population-level physiology. Nat. Neurosci. 22, 1936–1944 (2019).
Hirase, H. & Nedergaard, M. Locomotion induces fundamentally different patterns of Ca2+ signaling in astrocytes and neurons. Function 4, zqad028 (2023).
Monai, H. et al. Calcium imaging reveals glial involvement in transcranial direct current stimulation-induced plasticity in mouse brain. Nat. Commun. 7, 11100 (2016).
Chung, E. N. et al. Psychedelic control of neuroimmune interactions governing fear. Nature 641, 1276–1286 (2025).
Petravicz, J., Boyt, K. M. & McCarthy, K. D. Astrocyte IP3R2-dependent Ca2+ signaling is not a major modulator of neuronal pathways governing behavior. Front. Behav. Neurosci. 8, 384 (2014).
Porter, J. T. & McCarthy, K. D. Astrocytic neurotransmitter receptors in situ and in vivo. Prog. Neurobiol. 51, 439–455 (1997).
Bonder, D. E. & McCarthy, K. D. Astrocytic Gq-GPCR-linked IP3R-dependent Ca2+ signaling does not mediate neurovascular coupling in mouse visual cortex in vivo. J. Neurosci. 34, 13139–13150 (2014).
Delepine, C., Shih, J., Li, K., Gaudeaux, P. & Sur, M. Differential effects of astrocyte manipulations on learned motor behavior and neuronal ensembles in the motor cortex. J. Neurosci. 43, 2696–2713 (2023).
Nagai, J. et al. Hyperactivity with disrupted attention by activation of an astrocyte synaptogenic cue. Cell 177, 1280–1292 (2019).
Durkee, C. A. et al. Gi/o protein-coupled receptors inhibit neurons but activate astrocytes and stimulate gliotransmission. Glia 67, 1076–1093 (2019).
Di Castro, M. A. et al. Local Ca2+ detection and modulation of synaptic release by astrocytes. Nat. Neurosci. 14, 1276–1284 (2011).
Fellin, T. & Carmignoto, G. Neurone-to-astrocyte signalling in the brain represents a distinct multifunctional unit. J. Physiol. 559, 3–15 (2004).
Tang, H., Costa, V. D., Bartolo, R. & Averbeck, B. B. Differential coding of goals and actions in ventral and dorsal corticostriatal circuits during goal-directed behavior. Cell Rep. 38, 110198 (2022).
Hagihara, K. M. et al. Intercalated amygdala clusters orchestrate a switch in fear state. Nature 594, 403–407 (2021).
Senn, V. et al. Long-range connectivity defines behavioral specificity of amygdala neurons. Neuron 81, 428–437 (2014).
Burgos-Robles, A. et al. Amygdala inputs to prefrontal cortex guide behavior amid conflicting cues of reward and punishment. Nat. Neurosci. 20, 824–835 (2017).
Silverstein, S. E. et al. A distinct cortical code for socially learned threat. Nature 626, 1066–1072 (2024).
Lowery-Gionta, E. G. et al. Chronic stress dysregulates amygdalar output to the prefrontal cortex. Neuropharmacology 139, 68–75 (2018).
Autore, L., Drew, M. R. & Ryan, T. J. The cost of remembering: engram competition as a flexible mechanism of forgetting. Trends Neurosci. 48, 728–738 (2025).
Porto-Pazos, A. B. et al. Artificial astrocytes improve neural network performance. PLoS ONE 6, e19109 (2011).
Gong, L., Pasqualetti, F., Papouin, T. & Ching, S. Astrocytes as a mechanism for contextually-guided network dynamics and function. PLoS Comput. Biol. 20, e1012186 (2024).
Weidemann, G. & Kehoe, E. J. Stimulus specificity of concurrent recovery in the rabbit nictitating membrane response. Learn. Behav. 33, 343–362 (2005).
Oe, Y. et al. Distinct temporal integration of noradrenaline signaling by astrocytic second messengers during vigilance. Nat. Commun. 11, 471 (2020).
Ding, F. et al. α1-Adrenergic receptors mediate coordinated Ca2+ signaling of cortical astrocytes in awake, behaving mice. Cell Calcium 54, 387–394 (2013).
Slezak, M. et al. Distinct mechanisms for visual and motor-related astrocyte responses in mouse visual cortex. Curr. Biol. 29, 3120–3127 (2019).
Hirase, H., Qian, L., Bartho, P. & Buzsaki, G. Calcium dynamics of cortical astrocytic networks in vivo. PLoS Biol. 2, e96 (2004).
Cahill, M. K. et al. Network-level encoding of local neurotransmitters in cortical astrocytes. Nature 629, 146–153 (2024).
Theparambil, S. M. et al. Adenosine signalling to astrocytes coordinates brain metabolism and function. Nature 632, 139–146 (2024).
Guttenplan, K. A. et al. GPCR signaling gates astrocyte responsiveness to neurotransmitters and control of neuronal activity. Science 388, 763–768 (2025).
Lefton, K. B. et al. Norepinephrine signals through astrocytes to modulate synapses. Science 388, 776–783 (2025).
Bukalo, O. et al. Effects of optogenetic photoexcitation of infralimbic cortex inputs to the basolateral amygdala on conditioned fear and extinction. Behav. Brain Res. 396, 112913 (2021).
Sengupta, A. & Holmes, A. A discrete dorsal raphe to basal amygdala 5-HT circuit calibrates aversive memory. Neuron 103, 489–505 (2019).
Fitzgerald, P. J. et al. Durable fear memories require PSD-95. Mol. Psychiatry 20, 901–912 (2015).
Blanchard, D. C. & Blanchard, R. J. Innate and conditioned reactions to threat in rats with amygdaloid lesions. J. Comp. Physiol. Psychol. 81, 281–290 (1972).
Fitzgerald, P. J. et al. Does gene deletion of AMPA GluA1 phenocopy features of schizoaffective disorder? Neurobiol. Dis. 40, 608–621 (2010).
Holmes, A. & Rodgers, R. J. Prior exposure to the elevated plus-maze sensitizes mice to the acute behavioral effects of fluoxetine and phenelzine. Eur. J. Pharmacol. 459, 221–230 (2003).
Masneuf, S. et al. Glutamatergic mechanisms associated with stress-induced amygdala excitability and anxiety-related behavior. Neuropharmacology 85, 190–197 (2014).
Haustein, M. D. et al. Conditions and constraints for astrocyte calcium signaling in the hippocampal mossy fiber pathway. Neuron 82, 413–429 (2014).
Shigetomi, E., Kracun, S. & Khakh, B. S. Monitoring astrocyte calcium microdomains with improved membrane targeted GCaMP reporters. Neuron Glia Biol. 6, 183–191 (2010).
Dana, H. et al. High-performance calcium sensors for imaging activity in neuronal populations and microcompartments. Nat. Methods 16, 649–657 (2019).
Gunduz-Cinar, O. et al. A cortico-amygdala neural substrate for endocannabinoid modulation of fear extinction. Neuron 111, 3053–3067 (2023).
Jean-Richard-Dit-Bressel, P., Clifford, C. W. G. & McNally, G. P. Analyzing event-related transients: confidence intervals, permutation tests, and consecutive thresholds. Front. Mol. Neurosci. 13, 14 (2020).
Pennington, Z. T. et al. ezTrack—a step-by-step guide to behavior tracking. Curr. Protoc. 1, e255 (2021).
Ikegami, A., Kato, D. & Wake, H. Microglial process dynamics depend on astrocyte and synaptic activity. Nagoya J. Med. Sci. 85, 772–778 (2023).
Yu, X. et al. Reducing astrocyte calcium signaling in vivo alters striatal microcircuits and causes repetitive behavior. Neuron 99, 1170–1187 (2018).
Fiala, J. C. Reconstruct: a free editor for serial section microscopy. J. Microsc. 218, 52–61 (2005).
Li, M. M. et al. The paraventricular hypothalamus regulates satiety and prevents obesity via two genetically distinct circuits. Neuron 102, 653–667 (2019).
Kim, J. C. et al. Linking genetically defined neurons to behavior through a broadly applicable silencing allele. Neuron 63, 305–315 (2009).
Ting, J. T., Daigle, T. L., Chen, Q. & Feng, G. Acute brain slice methods for adult and aging animals: application of targeted patch clamp analysis and optogenetics. Methods Mol. Biol. 1183, 221–242 (2014).
Abbott, L. F. & Dayan, P. The effect of correlated variability on the accuracy of a population code. Neural Comput. 11, 91–101 (1999).
Halladay, L. R. et al. Prefrontal regulation of punished ethanol self-administration. Biol. Psychiatry 87, 967–978 (2020).
Gunduz-Cinar, O. et al. Identification of a novel gene regulating amygdala-mediated fear extinction. Mol. Psychiatry 24, 601–612 (2019).
Acknowledgements
We thank B. Averbeck for discussions; and M. Abril and J. Perez-Garza for technical assistance. Resources from the Bioscience Electron Microscopy Laboratory at the University of Connecticut were used for electron microscopy. Research was supported by Grants-in-Aid for Transformative Research Areas (A) grant 20H05899 (H.W.), JST CREST grant JPMJCR22P6 (H.W.), the NIMH Intramural Research Program (M.A.P.) and NIAAA Intramural Research Program (A.H.).
Author information
Authors and Affiliations
Contributions
Conceptualization: O.B. and A.H. Methodology, data collection and formal analysis: O.B., R.O., Y.T., A.M., C.W., S.Z. V.O., O.C., H.B., S.M., J.J.O., K.L., Y.F., J.G., L.E.O., M.A.P., H.W., L.R.H. and A.H. Funding acquisition and project administration: M.A.P., L.R.H., H.W. and A.H. Writing—original draft: O.B. and A.H. Writing—review and editing: O.B., R.O., Y.T., A.M., C.W., S.Z. V.O., O.C., H.B., S.M., J.J.O., K.L., Y.F., J.G., L.E.O., M.A.P., H.W., L.R.H. and A.H.
Corresponding authors
Ethics declarations
Competing interests
The authors declare no competing interests.
Peer review
Peer review information
Nature thanks Gisella Vetere and the other, anonymous, reviewer(s) for their contribution to the peer review of this work. Peer reviewer reports are available.
Additional information
Publisher’s note Springer Nature remains neutral with regard to jurisdictional claims in published maps and institutional affiliations.
Extended data figures and tables
Extended Data Fig. 1 Fibre photometry measurement of astrocyte Ca2+ correlates of fear.
a, Representative GCaMP expression in astrocytes (GFAP) and neurons (NeuN), scale bar: 20 μm. b, Optical fibre tip location for cyto-GCaMP6f in vivo astrocyte Ca2+ fibre photometry. c, AUC quantification CS-related Ca2+ activity during each 5-CS trial-block of extinction session 1 (Ext 1) and 2 (Ext 2) shown in panel d (1-way repeated measures ANOVA and Šídák’s post hoc tests, E-Ext (Ext1 block 1) vs L-Ext (Ext2 block 5) *P = 0.0003, n = 17 mice/stage. e, Relationship between AUC of CS-related Ca2+ transients and freezing across test-sessions (2-tailed Pearson’s correlation, P = 0.0551, n = 14–17 mice). f, Heatmaps for CS-related Ca2+ activity (left) and EzTrack-detected freezing (right) across test phases (n = 14 mice). g, Ca2+ activity aligned to freezing and movement during early (E-Ext, first 5 trials of extinction session 1) and late (L-Ext, last 5 trials of extinction session 2) extinction (n = 133–135 onset episodes/stage, n = 158–200 offset episodes/stage, 14 mice). h, Example fibre placement and expression of the membrane-targeted Ca2+ indicator lck-GCaMP6f in astrocytes (GFAP) and neurons (NeuN) (2-tailed paired t-test, P < 0.0001*, n = 13 sections/6 mice) (scale bars: 200 μm (left), 10 μm (right). i, Optical fibre tip location for lck-GCaMP6f in vivo astrocyte Ca2+ fibre photometry. j, Population CS-related and shock-related Ca2+ activity during F-Con, with 3-trial-wise heatmap below (n = 11 mice). k, Population CS-related Ca2+ activity during E-Ext, L-Ext, E-Ret, and F-Ren, with 5-trial-wise heatmaps below (n = 10–11 mice/stage). l, AUC quantification CS-related Ca2+ activity shown in panel k (1-way repeated measures ANOVA and Šídák’s post hoc tests, E-Ext vs L-Ext *P = 0.0365, E-Ext vs E-Ret *P = 0.0003, E-Ret vs F-Ren *P = 0.0121, n = 10–11 mice/stage). Horizontal lines above traces in d,g,j,k denote permutation test-determined significant difference from chance. Fluorescence values z-scored to the 5-s pre-CS, pre-freezing or pre-movement periods. Data mean ± SEM.
Extended Data Fig. 2 Controls for astrocyte Ca2+ correlates of fear.
a, Experimental timeline for cyto-GCaMP6f fibre photometry in animals presented with the CS, but no US, during ‘fear conditioning’ (F-Con), with accompanying fibre tip placement map. b, Freezing levels in CS/no-US animals (1-way repeated measures ANOVA and Šídák’s post hoc tests, P > 0.05, n = 4 mice). c, Population CS-aligned Ca2+ responses in CS/no-US animals (n = 4 mice). d, Experimental timeline for cyto-GCaMP6f fibre photometry in animals presented with the US, but no CS, during F-Con, with accompanying fibre tip placement map. e, Freezing levels in US/no-CS animals (1-way repeated measures ANOVA and Šídák’s post hoc tests, P > 0.05, n = 4 mice). f, Population CS-aligned Ca2+ responses in US/no-CS animals (n = 4 mice. g, Experimental timeline for cyto-GCaMP6f fibre photometry in non-extinguished animals presented with the CS during the first and last 5 trials of extinction only, with accompanying fibre tip placement map. h, Freezing levels in non-extinguished animals (1-way repeated measures ANOVA and Šídák’s post hoc tests, P > 0.05, n = 9 mice). i, Population CS-aligned Ca2+ responses in non-extinguished animals, with 5-trial-wise representative heatmap below (n = 9 mice). j, Quantification of CS-related Ca2+ transients shown in panel i (1-way repeated measures ANOVA and Šídák’s post hoc tests, P > 0.05, n = 9 mice). k, Cumulative Ca2+ activity across extinction (Ext 1 and 2 combined) (2-tailed unpaired t-test, *P < 0.0001, extinguished n = 17 vs non-extinguished n = 8 mice/session). Horizontal lines above traces in c,f,i denote permutation test-determined significant difference from chance. Fluorescence values z-scored to the 5-s pre-CS or 3-min pre-extinction period. Data mean ± SEM.
Extended Data Fig. 3 Comparison of astrocyte and neuronal Ca2+ correlates.
a, Example optical fibre placement and Ca2+ indicator GCaMP7f expression in neurons (hSyn-GCaMP7f) (scale bar: 200 μm). b, Optical fibre tip location for in vivo neuronal Ca2+ fibre photometry using hSyn-GCaMP7f. c, Population CS-related and shock-related Ca2+ activity during fear conditioning (F-Con) (n = 10 mice). d, AUC of CS- and shock-related Ca2+ activity shown in panel c (2-tailed paired t-test, *P = 0.0002, n = 10–15 mice/group). e, Latency to peak CS- and shock-related Ca2+ activity in neurons and astrocytes (astrocyte data from photometry experiment shown in Fig. 1a–i) during F-Con (2-way ANOVA and Fisher’s LSD post hoc tests, during CS *P < 0.0001, n = 10–15 mice/group). f, Population CS-related Ca2+ activity during E-Ext, L-Ext, E-Ret, and F-Ren (n = 10 mice/stage). g, AUC quantification of CS-related Ca2+ activity shown in panel f (2-way repeated measures ANOVA and Šídák’s post hoc tests, E-Ext vs L-Ext *P = 0.0495, E-Ext vs E-Ret *P = 0.0378, n = 10 mice/stage). h, Latency to peak CS-related Ca2+ activity in neurons and astrocytes (astrocyte data from photometry experiment shown in Fig. 1a–i) across stages (2-way ANOVA and Šídák’s post hoc tests, all stages *P < 0.0001, n = 10–15 mice/group). i, Example optical fibre placement and Ca2+ indicator GCaMP6f expression in neurons for simultaneous in vivo Ca2+ fibre photometry of astrocytes (cyto-GCaMP6f) and neurons (hSyn-GCaMP6f) in opposite hemispheres of the same animals (scale bar: 200 μm). j, Optical fibre tip location for simultaneous neuronal and astrocyte fibre photometry. k, Population CS-related and shock-related Ca2+ activity during F-Con in astrocytes and neurons from simultaneous neuronal and astrocyte fibre photometry (n = 5 mice). l, AUC of CS- and shock-related Ca2+ activity in astrocytes and neurons shown in panel k (2-way repeated measures ANOVA and Fisher’s LSD post hoc tests, during shock *P = 0.0210, n = 5 mice). m, Latency to the peak of CS- or shock-related Ca2+ activity in astrocytes and neurons shown in panel k (2-way repeated measures ANOVA and Fisher’s LSD post hoc tests, during CS *P < 0.0001 and shock *P = 0.0006, n = 5 mice). n, AUC of CS-related Ca2+ activity during E-Ext from simultaneous neuronal and astrocyte fibre photometry (2-tailed paired t-test, *P = 0.0252, n = 5 mice). Horizontal lines above traces in c,f,k denote permutation test-determined significant difference from chance for astrocytes (dark green), neurons (light green), or between astrocytes and neurons (orange). Fluorescence values z-scored to the 5-s pre-CS period. Data mean ± SEM.
Extended Data Fig. 4 Two-photon imaging of astrocyte Ca2+ correlates of fear.
a, Representative GCaMP expression in astrocytes (S100β), scale bar: 50 μm. b, GRIN lens location for Glt1-G-CaMP7 in vivo 2-photon Ca2+ imaging in astrocytes. c, Experimental procedure. d, CS-related and shock-related Ca2+ activity during fear conditioning (F-Con), with 5-trial-wise cumulative heatmap below (n = 110 events/6 mice). e, Traces of CS-related Ca2+ activity during each 5-CS trial-block of extinction session 1 (Ext 1) and 2 (Ext 2). f, AUC quantification CS-related Ca2+ activity during Ext1 and Ext2 shown in panel e (1-way repeated measures ANOVA and Šídák’s post hoc tests, E-Ext (Ext1 block 1) vs L-Ext (Ext2 block 5) *P < 0.0001, n = 110 events/6 mice). g, Heatmap of CS-related Ca2+ activity across extinction training (n = 110 events/6 mice). h, CS-related Ca2+ activity during Pre-Con, early extinction (E-Ext, first 5 trials of extinction session 1), late extinction (L-Ext, last 5 trials of extinction session 2), and extinction retrieval (E-Ret), with 5-trial-wise heatmaps below (n = 110 events/6 mice). i, AUC quantification of CS-related Ca2+ activity shown in panel h (1-way repeated measures ANOVA and Šídák’s post hoc tests, Pre-Con vs E-Ext, E-Ext vs L-Ext, E-Ext vs E-Ret *P < 0.0001 for all, n = 110 events/6 mice). j, CS-related Ca2+ activity grouped by events exhibiting decreased, increased, sustained, or no response to the CS from Pre-Con to E-Ext. k, AUC quantification of CS-related Ca2+ activity shown in panel j (2-tailed paired t-test, events with decreasing activity *P < 0.0001, increasing activity *P < 0.0001 and non-responsive *P = 0.0155, n = 96 events/6 mice). l, CS-related Ca2+ activity grouped by events exhibiting decreased, increased, sustained, or no response from E-Ext to L-Ext. m, AUC quantification of CS-related Ca2+ activity shown in panel l (2-tailed paired t-test, events with decreasing activity *P < 0.0001, increasing activity *P = 0.0045, n = 80 events/6 mice). Horizontal lines above traces in d,e,h denote permutation test-determined significant difference from chance. Fluorescence values z-scored to the 5-s pre-CS period. Data mean ± SEM.
Extended Data Fig. 5 Effects of astrocyte Ca2+ extruder.
a, cyto-GCaMP6f fibre photometry in animals expressing CalEx. b, Experimental timeline. c, Effects of CalEx on freezing levels during fear conditioning (F-Con), extinction (Ext), extinction retrieval (E-Ret), and fear renewal (F-Ren) in CalEx or TdTom control virus-expressing animals (2-way repeated measures ANOVA, Šídák’s or Fisher’s LSD post hoc tests, Ext block 1 *P = 0.0024, block 2 *P = 0.0002, block 3 *P = 0.0238, block 6 *P = 0.0364, E-Ret *P = 0.0001, Control n = 10, CalEx n = 10 mice). d, Effects of CalEx on novel open field total distance and centre time (2-tailed unpaired t-tests, P > 0.05, Control n = 10, CalEx n = 10 mice). e, Effects of CalEx on elevated plus-maze total distance and open arm time (2-tailed unpaired t-tests, P > 0.05, Control n = 10, CalEx n = 10 mice). f, Effects of CalEx on light-dark exploration test total distance and dark compartment time (2-tailed unpaired t-tests, P > 0.05, Control n = 10, CalEx n = 10 mice). g, Optical fibre tip location for cyto-GCaMP6f in vivo astrocyte Ca2+ fibre photometry in CalEx-expressing animals. h, Effects of CalEx on CS-related and shock-related Ca2+ activity during F-Con as shown by population activity traces (Control n = 8, CalEx n = 10 mice). i, Effects of CalEx on CS-related Ca2+ activity during Ext, E-Ret and F-Ren as shown by population activity traces (Control n = 8, CalEx n = 10 mice). j, Quantification of CS-related Ca2+ activity shown in panel i (2-way repeated measures ANOVA and Šídák’s post hoc tests, Control vs CalEx during E-Ext *P = 0.0008 and E-Ret *P = 0.0449, Control n = 8, CalEx n = 10 mice). Heatmaps (k) and quantification (l) of cumulative Ca2+ activity during extinction (Ext 1 and 2 combined) (2-tailed unpaired t-test on minute 35, *P = 0.0132, Control n = 8, CalEx n = 10 mice). Horizontal lines above traces in h,i denote permutation test-determined significant difference from chance for CalEx (purple) and Control (black) or significant difference between groups (orange). Fluorescence values z-scored to the 5-s pre-CS or 3-min pre-extinction period. Data mean ± SEM.
Extended Data Fig. 6 Chemogenetic manipulation of astrocyte Ca2+ via hM3Dq-actuation.
a, In vivo astrocyte Ca2+ fibre photometry measuring effects of 3 mg/kg CNO in animals expressing hM3Dq or a control mCherry virus over 10 min post-CNO injection, as shown by population traces (left) and AUC quantification (right) (2-way repeated measures ANOVA and Fisher’s LSD post hoc tests, *P = 0.0022, Control n = 7, hM3Dq n = 6 mice). b, Effects of 3 mg/kg CNO on CS-related astrocyte Ca2+ activity tested beginning 3 min after CNO-injection, as shown by population traces (left) and AUC quantification (right) (2-way repeated measures ANOVA and Fisher’s LSD post hoc test on AUC values, *P < 0.05, Control n = 7, hM3Dq n = 6 mice). c, In vivo astrocyte on Ca2+ fibre photometry measuring effects of 3 mg/kg CNO in animals expressing hM3Dq or a control mCherry virus over 20 min post-CNO injection, as shown by population traces (left) and AUC quantification (right) (2-way repeated measures ANOVA and Šídák’s post hoc tests on AUC values, at 10 min *P < 0.0001, 20 min *P = 0.0306, Control n = 7, hM3Dq n = 6 mice). d, Effects of 3 mg/kg CNO on CS-related astrocyte Ca2+ activity tested 10 min post-CNO injection, as shown by population traces (left) and AUC quantification (right) (2-way repeated measures ANOVA and Fisher’s LSD post hoc test on AUC values, *P = 0.0069, Control n = 7, hM3Dq n = 6 mice). e, In vivo astrocyte Ca2+ fibre photometry measuring effects of 3 mg/kg CNO on Ca2+ activity in animals expressing hM3Dq or a mCherry control virus over 30 min post-CNO injection, as shown by population traces (left) and AUC quantification (centre) and Ca2+ events (right) (2-way repeated measures ANOVA and Šídák’s post hoc tests for AUC values at 10 min *P < 0.0001, 20 min *P = 0.0013, and Ca2+ transients at 10 min *P = 0.0002, 20 min *P = 0.0138, 30 min *P = 0.0200, Control n = 7, hM3Dq n = 6 mice). f, Effects of 3 mg/kg CNO on 0.4 mA shock-related Ca2+ activity tested 30 min post-CNO injection, as shown by population traces (left) and AUC quantification (right) (2-way repeated measures ANOVA and Fisher’s LSD post hoc test for AUC values, *P = 0.0006, Control n = 4, hM3Dq n = 3 mice). g, Effects of 3 mg/kg CNO on 1.0 mA shock-related Ca2+ activity tested 30 min post-CNO injection, as shown by population traces (left) and AUC quantification (right) (2-way repeated measures ANOVA and Fisher’s LSD post hoc test for AUC values, *P < 0.0001, Control n = 3, hM3Dq n = 3 mice). h, Optical fibre tip placement for in vivo astrocyte Ca2+ fibre photometry assessment of Ca2+ activity in animals expressing a diluted 1:8 concentration of hM3Dq-expressing virus (hM3Dq 1:8), undiluted hM3Dq-expressing virus (hM3Dq), or a mCherry control virus (Control) administered 0.1 or 3 mg/kg CNO. i, Effects of a lower (0.1 mg/kg) CNO dose on Ca2+ activity in animals expressing hM3Dq or a mCherry control virus over 30 min post-CNO injection, as shown by population traces (left) and AUC quantification (centre) and Ca2+ events (right) (2-way repeated measures ANOVA and Šídák’s post hoc tests for AUC values at 20 min *P = 0.0026 and Ca2+ transients at 10 min *P = 0.0058, 20 min *P = 0.0003, 30 min *P = 0.0458, Control n = 4, hM3Dq n = 5 mice). j, Effects of 0.1 mg/kg CNO on 0.4 mA shock-related Ca2+ activity tested 30 min post-CNO injection, as shown by population traces (left) and AUC quantification (centre) and Ca2+ events (right) (2-way repeated measures ANOVA and Fisher’s LSD post hoc test, *P = 0.0133, Control n = 4, hM3Dq n = 5 mice). k, Effects of 3 mg/kg CNO on Ca2+ in animals expressing a diluted 1:8 concentration of hM3Dq-expressing virus or a mCherry control virus over 30 min post-CNO injection, as shown by population traces (left) and AUC quantification (centre) and Ca2+ events (right) (2-way repeated measures ANOVA and Šídák’s post hoc tests for AUC values at 10 min *P = 0.0459 and Ca2+ transients at 10 min *P = 0.0448, Control n = 4, hM3Dq 1:8 n = 4 mice). l, Effects of 3 mg/kg CNO on 0.4 mA shock-related Ca2+ activity in animals expressing a diluted 1:8 concentration of hM3Dq-expressing virus or a mCherry control virus tested 30 min post-CNO injection, as shown by population traces (left) and AUC quantification (centre) and Ca2+ events (right) (2-way repeated measures ANOVA and Fisher’s LSD post hoc tests, P > 0.05, Control n = 4, hM3Dq 1:8, n = 4 mice). m, Effects of 0.1 mg/kg CNO injected prior to extinction training on freezing levels during F-Con, Ext, E-Ret, and F-Ren in animals expressing hM3Dq or a mCherry control virus (2-way repeated measures ANOVA and Šídák’s post hoc tests, Ext block 3 *P = 0.0165, block 4 *P = 0.0432, Control n = 12, hM3Dq n = 9 mice). n, Effects of 0.1 mg/kg CNO on novel open field total distance and centre time (2 tailed unpaired t-tests, P > 0.05, Control n = 12, hM3Dq n = 9 mice). o, Effects of 3 mg/kg CNO injected prior to extinction training on freezing levels in animals expressing a diluted 1:8 concentration of hM3Dq-expressing virus or a mCherry control virus (2-way repeated measures ANOVA and Šídák’s post hoc tests, P > 0.05, Control n = 11, hM3Dq 1:8 n = 12 mice). p, Effects of 3 mg/kg CNO on novel open field total distance and centre time in animals expressing a diluted 1:8 concentration of hM3Dq-expressing virus or a mCherry control virus (2-tailed unpaired t-tests, P > 0.05, Control n = 11, hM3Dq 1:8 n = 12 mice). Horizontal lines above traces in b,d,f,g,j,l denote permutation test-determined significant difference from chance for hM3Dq (yellow) and Control (black) or significant difference between groups (orange). Fluorescence values were z-scored to either the 30-min or 3-min pre-CNO period, the 5-s pre-CS period, or the 5-s pre-shock period. Data mean ± SEM.
Extended Data Fig. 7 Behavioural effects of chemogenetic manipulation of astrocyte Ca2+ via hM3Dq-actuation.
a, Optical fibre tip placement map for cyto-GCaMP6f in vivo astrocyte Ca2+ fibre photometry following pre-extinction CNO in animals expressing hM3Dq or a mCherry control virus. b, Population CS-related Ca2+ activity during early extinction (E-Ext, first 5 trials of extinction session 1), late extinction (L-Ext, last 5 trials of extinction session 2), extinction retrieval (E-Ret), and fear renewal (F-Ren) (Control n = 7, hM3Dq n = 9 mice). c, Quantification of CS-related Ca2+ activity shown in panel b (2-way repeated measures ANOVA and Šídák’s post hoc tests, during E-Ext *P < 0.0001, L-Ext *P = 0.0072, F-Ren *P = 0.0435, Control n = 6–7, hM3Dq n = 9 mice/stage). d, Effects of pre-test 3 mg/kg CNO on freezing levels (left) at baseline (base) and after exposure to footshock, with associated flinching scores (right), in animals expressing hM3Dq or a mCherry control virus (2-tailed unpaired t-test, P > 0.05, Control n = 6, hM3Dq n = 6 mice). e, Effects of 3 mg/kg CNO prior to fear conditioning on freezing levels during F-Con, Ext, E-Ret, and F-Ren in animals expressing hM3Dq or a mCherry control virus (2-way repeated measures ANOVA, Šídák’s or Fisher’s LSD post hoc tests, P > 0.05, Control n = 11, hM3Dq n = 12 mice). f, Effects of 3 mg/kg CNO immediately after F-Con on freezing levels during F-Con, Ext, E-Ret, and F-Ren in animals expressing hM3Dq or a mCherry control virus (repeated measures 2-way ANOVA, P > 0.05, Šídák’s or Fisher’s LSD post hoc tests, Control n = 11, hM3Dq n = 13 mice). g, Effects of 3 mg/kg CNO on novel open field total distance and centre time (2-tailed unpaired t-tests, P > 0.05, Control n = 14, hM3Dq n = 17 mice). h, Effects of 3 mg/kg CNO on elevated plus-maze total distance and open arm time (2-tailed unpaired t-tests, P > 0.05, Control n = 14, hM3Dq n = 17 mice). i, Effects of 3 mg/kg CNO on light-dark exploration test total distance and dark compartment time (2-tailed unpaired t-tests, P > 0.05, Control n = 17, hM3Dq n = 18 mice). j, Effects of pre-extinction 3 mg/kg CNO or Veh on freezing levels during F-Con, Ext, E-Ret, and F-Ren in animals expressing mCherry control virus (2-way repeated measures ANOVA, Šídák’s or Fisher’s LSD post hoc tests, Ext block 3 *P = 0.0424, Veh n = 10, CNO n = 10 mice). k, Effect of pre-extinction vehicle (Veh) administration on freezing levels during F-Con, Ext, E-Ret, and F-Ren in animals expressing hM3Dq or a mCherry control virus (2-way repeated measures ANOVA, Šídák’s or Fisher’s LSD post hoc tests, P > 0.05, Control n = 11, hM3Dq n = 11 mice). l, Effects of Veh administration on novel open field total distance and centre time (2-tailed unpaired t-tests, P > 0.05, Control n = 11, hM3Dq n = 11 mice). m, Effects of Veh administration on elevated plus-maze total distance and open arm time (2-tailed unpaired t-tests, P > 0.05, Control n = 11, hM3Dq n = 11 mice). n, Effects of Veh administration on light-dark exploration test total distance and dark compartment time (2-tailed unpaired t-tests, P > 0.05, Control n = 11, hM3Dq n = 11 mice). Horizontal lines above traces in b denote permutation test-determined significant difference from chance for hM3Dq (yellow) and Control (black) or significant difference between groups (orange). Fluorescence values z-scored to the 5-s pre-CS period. Data mean ± SEM.
Extended Data Fig. 8 Chemogenetic manipulation of astrocyte Ca2+ via hM4Di-actuation.
a, Optical fibre tip location for cyto-GCaMP6f in vivo astrocyte Ca2+ fibre photometry following pre-extinction CNO in animals expressing hM4Di or a mCherry control virus. b, Population CS-related Ca2+ activity during early extinction (E-Ext, first 5 trials of extinction session 1), late extinction (L-Ext, last 5 trials of extinction session 2), extinction retrieval (E-Ret), and fear renewal (F-Ren) (Control n = 8, hM4Di n = 6 mice). c, Quantification of CS-related Ca2+ activity shown in panel b (2-way repeated measures ANOVA and Šídák’s post hoc tests, during E-Ext *P = 0.0421, L-Ext *P < 0.0001, E-Ret *P = 0.0368, F-Ren *P = 0.0115, Control n = 8, hM4Di n = 6 mice). Extended timeline measuring effects of 3 mg/kg CNO on Ca2+ activity in animals placed in a neutral-cage, with corresponding quantification of d, area under the curve (AUC) e (2-way repeated measures ANOVA and Šídák’s post hoc tests, Control vs hM3Dq at all intervals *P < 0.0001, Control vs hM4Di 30 min #P < 0.0001, 60 min #P = 0.0005, 90 min #P = 0.0093, 120 min #P < 0.0001) and Ca2+ events f (unpaired t-test for transients at minute 120, *P = 0.0025, #P < 0.0001, Control n = 9, hM3Dq n = 5, hM4Di n = 5 mice). g, Effects of pre-retrieval 3 mg/kg CNO on freezing levels during fear conditioning (F-Con), Ext, E-Ret, and F-Ren in hM3Dq or mCherry control virus-expressing animals (2-way repeated measures ANOVA, Šídák’s or Fisher’s LSD post hoc tests, P > 0.05, Control n = 4, hM3Dq n = 8 mice). h, Effects of pre-retrieval 3 mg/kg CNO on freezing levels during F-Con, Ext, E-Ret, and F-Ren in animals expressing hM4Di or mCherry control virus (2-way repeated measures ANOVA, Šídák’s or Fisher’s LSD post hoc tests, P > 0.05, Control n = 4, hM4Di n = 8 mice). i, Effects of 3 mg/kg CNO on novel open field total distance and centre time (2-tailed unpaired t-tests, P > 0.05, Control n = 9, hM4Di n = 12 mice). j, Effects of 3 mg/kg CNO on elevated plus-maze total distance and open arm time (2-tailed unpaired t-tests, P > 0.05, Control n = 9, hM4Di n = 12 mice). k, Effects of 3 mg/kg CNO on light-dark exploration test total distance and dark compartment time (2-tailed unpaired t-tests, P > 0.05, Control n = 9, hM4Di n = 13 mice). Horizontal lines above traces in b denote permutation test-determined significant difference from chance for hM4Di (blue) and Control (black) or significant difference between groups (orange). Fluorescence values z-scored to the 30 min pre-CNO or 5-s pre-CS periods. Data mean ± SEM.
Extended Data Fig. 9 Electron microscopy of astrocyte processes at BLA synapses.
a, Electron micrograph of astrocytic processes (pink) distributed through the BLA neuropil. Synapses indicated by arrows. Inset: BLA section after embedding for electron microscopy showing imaging location (denoted by asterisk) (scale bar: 1 µm). b, Four serial sections through each of two excitatory synapses (upper and lower panels) in BLA, with corresponding 3D renderings showing dendritic spine (yellow), post-synaptic density (red), axonal bouton (blue), and astrocytic process (pink) (scale bars: 0.25 µm).
Extended Data Fig. 10 Effect of inhibiting neuronal synaptic transmission.
a, Inhibition of glutamatergic synaptic transmission via tetanus toxin light chain (TeNT) expression in VGlut1-Cre mice. b, Representative TeNT expression in astrocytes (GFAP) and neurons (NeuN) (2-tailed paired t-test, P < 0.0001*, n = 11 sections/3 mice) (scale bar: 200 μm (left), 10 μm (right). c, Experimental timeline. d, Effects of TeNT on freezing levels during fear conditioning (F-Con), extinction (Ext), extinction retrieval (E-Ret), and fear renewal (F-Ren) in Cre+ mice or Cre- controls expressing TeNT virus (2-way repeated measures ANOVA, Šídák’s or Fisher’s LSD post hoc tests, Ext block 1 *P = 0.0025, block 2 *P = 0.0092, E-Ret *P < 0.0001, Control n = 12, TeNT n = 10 mice). e, Effects of TeNT on novel open field total distance and centre time (2-tailed unpaired t-tests, P > 0.05, Control n = 12, TeNT n = 10 mice). f, Effects of TeNT on elevated plus-maze total distance and open arm time (2-tailed unpaired t-tests, P > 0.05, Control n = 12, TeNT n = 10 mice). g, Effects of TeNT on light-dark exploration test total distance and dark compartment time (2-tailed unpaired t-tests, P > 0.05, Control n = 12, TeNT n = 10 mice).
Extended Data Fig. 11 Chemogenetic manipulation of astrocyte Ca2+ on neuronal activity.
a, In vitro slice electrophysiology recordings following bath application of CNO in animals expressing hM3Dq in astrocytes. b, Representative traces of BLA neuronal activity before (Veh) and after (CNO) (insets show periods denoted by black lines). CNO effects on sEPSC amplitude c, frequency d and decay e in BLA neurons (1-way repeated measures ANOVA and Šídák’s post hoc tests, P > 0.05, n = 6–9 cells/7 mice). f, Combined in vivo fibre photometry neuronal Ca2+ imaging and astrocyte hM3Dq-actuation. g, Example optic fibre placement and hSyn-GCaMP7f expression in astrocytes (GFAP) and neurons (NeuN) (2-tailed paired t-test, P < 0.0001*, n = 7 sections/3 mice) (scale bars: 200 μm (left), 10 μm (right). h, In vivo fibre photometry measurement of hM3Dq effects on BLA neuronal Ca2+ activity in a neutral-cage in animals expressing hM3Dq or a mCherry control virus in astrocytes, as shown by population activity traces (left), AUC values (centre) and Ca2+ transients (right) (2-way repeated measures ANOVA and Šídák’s post hoc tests, P > 0.05, Control n = 11, hM3Dq n = 13 mice). i, Optical fibre tip location for in vivo GCaMP7f neuronal Ca2+ fibre photometry following pre-extinction CNO in animals expressing hM3Dq or a mCherry control virus in astrocytes. j, Population CS-related neuronal Ca2+ activity during early extinction (E-Ext, first 5 trials of extinction session 1), late extinction (L-Ext, last 5 trials of extinction session 2), extinction retrieval (E-Ret), and fear renewal (F-Ren) following 3 mg/kg CNO pre-extinction administration in animals expressing hM3Dq or a mCherry control virus in astrocytes (Control n = 11, hM3Dq n = 13 mice). k, AUC quantification of CS-related Ca2+ transients shown in panel j (2-way repeated measures ANOVA and Šídák’s post hoc tests, P > 0.05, Control n = 11, hM3Dq n = 13 mice). l, Heatmaps of cumulative Ca2+ activity across the extinction (Control n = 11, hM3Dq n = 13 mice). Horizontal lines above traces in j denote permutation test-determined significant difference from chance for hM3Dq (yellow) and Control (black). Fluorescence values z-scored to the 30 min pre-CNO, 3-min pre-extinction, or 5-s pre-CS period. Data mean ± SEM.
Extended Data Fig. 12 Effects of astrocyte Ca2+ manipulations on neuronal representations.
a, GRIN lens location for in vivo GCaMP7f neuronal Ca2+ imaging in animals expressing hM3Dq in astrocytes, to assess the effects of astrocyte hM3Dq-actuation on neuronal activity at fear retrieval (F-Ret). b, Effects of CNO on CS-related freezing levels during pre-conditioning (Pre-Con), fear conditioning (F-Con) and F-Ret in animals undergoing neuronal Ca2+ imaging and astrocyte hM3Dq-actuation (2-way repeated measures ANOVA and Fisher’s LSD post hoc tests, Veh vs CNO during F-Ret: P < 0.0001*, Veh n = 8, CNO n = 7 mice). c, Distance from centroid of CS-responsive neurons in the imaging FOV (2-tailed unpaired t-test, P > 0.05, Veh=8, CNO = 5 mice). d, Effects of CNO on CS-related freezing levels during F-Con and F-Ret in animals expressing a mCherry control virus (2-way repeated measures ANOVA and Fisher’s LSD post hoc tests, P > 0.05, Veh n = 10, CNO n = 10 mice). e, GRIN lens location for in vivo GCaMP7f neuronal Ca2+ imaging in animals expressing hM3Dq in astrocytes, to assess the effect of astrocyte actuation on neuronal activity during extinction. f, Effects of pre-extinction 3 mg/kg CNO or Veh on freezing levels during F-Con), Ext, extinction retrieval (E-Ret), and fear renewal (F-Ren) in animals expressing hM3Dq in astrocytes (2-way repeated measures ANOVA, Šídák’s or Fisher’s LSD post hoc tests, Ext block 1 *P = 0.0008, block 2 *P = 0.0197, block 3 *P = 0.0253, E-Ret *P = 0.0032, Veh n = 7, CNO n = 7 mice). g, Effects of CNO on E-Ret CS positively-modulated neurons during E-Ext (1-tailed unpaired t-test, P > 0.05, Veh n = 150 neurons/7 mice, CNO n = 126 neurons/7 mice). h, Multi-electrode array location for in vivo neuronal recordings in animals expressing CalEx in astrocytes. i, Example multi-electrode array placement and ChR2 expression in BLA→PL projecting neurons in CalEx-expressing mice (scale bars: 500 µm (left), 200 μm (middle), 10 μm (right). j, Effect of CalEx on the proportion of CS-responsive neurons during late extinction (L-Ext) and E-Ret (2-sided Chi-squared test, non-tagged neuronal activity at L-Ext *P = 0.0203, Control n = 92–94 neurons/stage/8 mice, CalEx n = 61–62 neurons/stage/5 mice). Data mean ± SEM.
Supplementary information
Supplementary Table 1 (download DOCX )
Summary table of statistical tests and results.
Supplementary Video 1 (download MP4 )
Fibre photometry measurement of astrocytic Ca2+ responses across test phases. Bulk astrocytic Ca2+ activity and freezing behaviour during early extinction (E-Ext; Ext1, block 1), late extinction (L-Ext; Ext2, block 5), extinction retrieval (E-Ret) and fear renewal (F-Ren).
Supplementary Video 2 (download MP4 )
Two-photon imaging of astrocytic Ca2+ responses across test phases. Discrete astrocytic Ca2+ events in a head-fixed mouse during pre-conditioning habituation (Pre-Con), fear conditioning (F-Con) and fear retrieval (F-Ret).
Rights and permissions
Open Access This article is licensed under a Creative Commons Attribution 4.0 International License, which permits use, sharing, adaptation, distribution and reproduction in any medium or format, as long as you give appropriate credit to the original author(s) and the source, provide a link to the Creative Commons licence, and indicate if changes were made. The images or other third party material in this article are included in the article’s Creative Commons licence, unless indicated otherwise in a credit line to the material. If material is not included in the article’s Creative Commons licence and your intended use is not permitted by statutory regulation or exceeds the permitted use, you will need to obtain permission directly from the copyright holder. To view a copy of this licence, visit http://creativecommons.org/licenses/by/4.0/.
About this article
Cite this article
Bukalo, O., O’Sullivan, R., Tanisumi, Y. et al. Astrocytes enable amygdala neural representations supporting memory. Nature (2026). https://doi.org/10.1038/s41586-025-10068-0
Received:
Accepted:
Published:
Version of record:
DOI: https://doi.org/10.1038/s41586-025-10068-0






