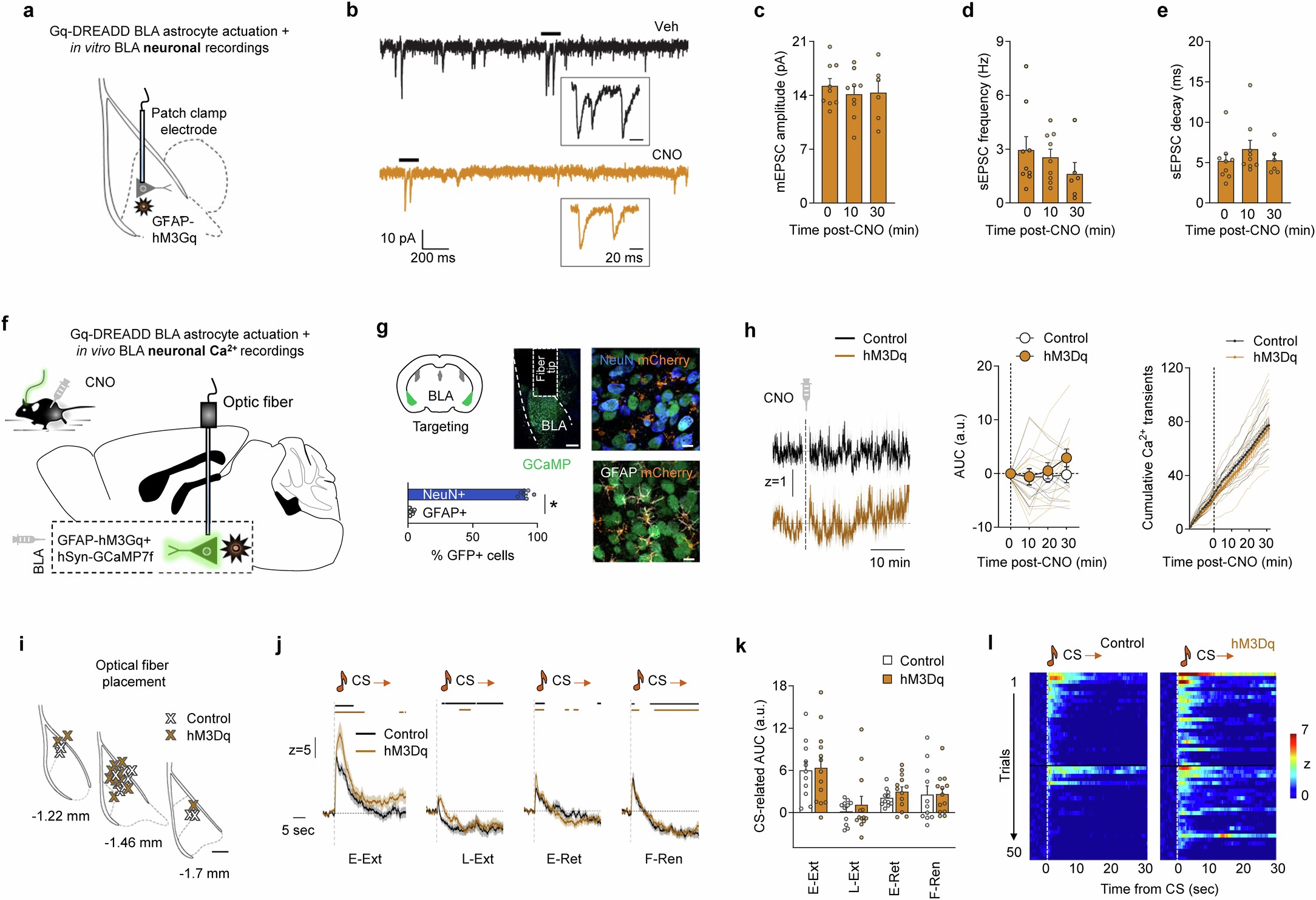
Extended Data Fig. 11: Chemogenetic manipulation of astrocyte Ca2+ on neuronal activity.
From: Astrocytes enable amygdala neural representations supporting memory

a, In vitro slice electrophysiology recordings following bath application of CNO in animals expressing hM3Dq in astrocytes. b, Representative traces of BLA neuronal activity before (Veh) and after (CNO) (insets show periods denoted by black lines). CNO effects on sEPSC amplitude c, frequency d and decay e in BLA neurons (1-way repeated measures ANOVA and Šídák’s post hoc tests, P > 0.05, n = 6–9 cells/7 mice). f, Combined in vivo fibre photometry neuronal Ca2+ imaging and astrocyte hM3Dq-actuation. g, Example optic fibre placement and hSyn-GCaMP7f expression in astrocytes (GFAP) and neurons (NeuN) (2-tailed paired t-test, P < 0.0001*, n = 7 sections/3 mice) (scale bars: 200 μm (left), 10 μm (right). h, In vivo fibre photometry measurement of hM3Dq effects on BLA neuronal Ca2+ activity in a neutral-cage in animals expressing hM3Dq or a mCherry control virus in astrocytes, as shown by population activity traces (left), AUC values (centre) and Ca2+ transients (right) (2-way repeated measures ANOVA and Šídák’s post hoc tests, P > 0.05, Control n = 11, hM3Dq n = 13 mice). i, Optical fibre tip location for in vivo GCaMP7f neuronal Ca2+ fibre photometry following pre-extinction CNO in animals expressing hM3Dq or a mCherry control virus in astrocytes. j, Population CS-related neuronal Ca2+ activity during early extinction (E-Ext, first 5 trials of extinction session 1), late extinction (L-Ext, last 5 trials of extinction session 2), extinction retrieval (E-Ret), and fear renewal (F-Ren) following 3 mg/kg CNO pre-extinction administration in animals expressing hM3Dq or a mCherry control virus in astrocytes (Control n = 11, hM3Dq n = 13 mice). k, AUC quantification of CS-related Ca2+ transients shown in panel j (2-way repeated measures ANOVA and Šídák’s post hoc tests, P > 0.05, Control n = 11, hM3Dq n = 13 mice). l, Heatmaps of cumulative Ca2+ activity across the extinction (Control n = 11, hM3Dq n = 13 mice). Horizontal lines above traces in j denote permutation test-determined significant difference from chance for hM3Dq (yellow) and Control (black). Fluorescence values z-scored to the 30 min pre-CNO, 3-min pre-extinction, or 5-s pre-CS period. Data mean ± SEM.