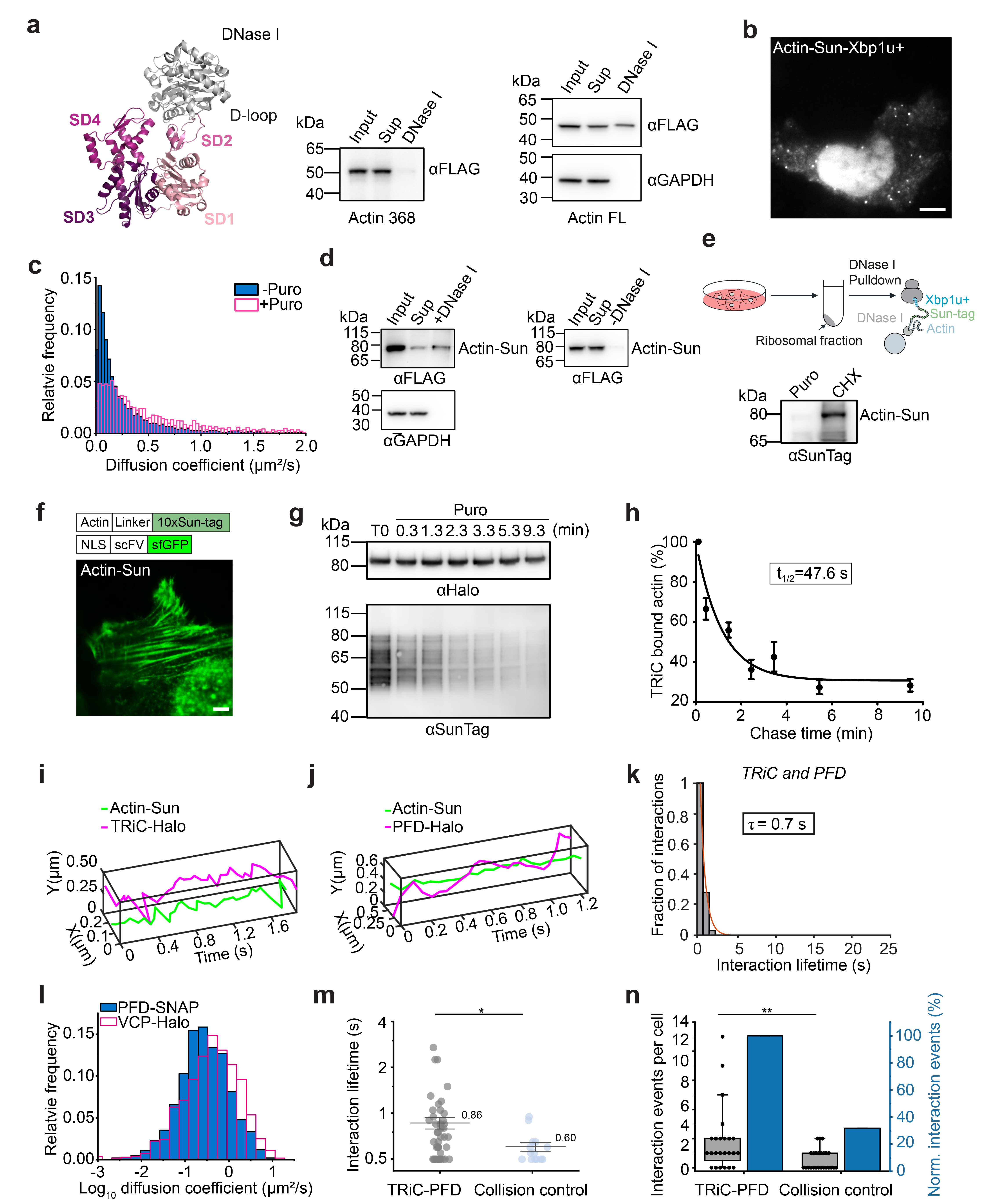
Extended Data Fig. 6: Post-translational interaction of TRiC/PFD and actin.
From: Single-molecule dynamics of the TRiC chaperonin system in vivo

a, DNase I pulldown of actin 368 (in the presence of MG-132 to prevent rapid degradation of actin 368) and full-length (FL) actin. Structure of the actin-DNase I complex (PDB: 3W3D) in cartoon model (left). Immunoblot analysis of DNase I pulldown fractions using anti-FLAG antibody to detect FLAG tag that is placed before the stop codon. GAPDH served as control. b, Representative fluorescence image of actin-Sun-Xbp1u+ in live cells (see Fig. 2a). Scale bar, 5 µm. c, Distribution of diffusion coefficients of individual actin-Sun molecules under normal condition (blue) and after puromycin (Puro) treatment (magenta). Actin-Sun diffuses faster after Puro treatment to release NCs from ribosomes (number of cells [n]: Control, n = 13; Puro, n = 13). d, Immunoblot analysis of DNase I pulldown fractions from cells expressing actin-Sun in the presence of MG-132 using anti-FLAG antibody. Actin-Sun binds DNase I (left) and there is no non-specific binding to beads without DNase I (right). GAPDH served as control. e, Top, schematic of DNase I pulldown assay with ribosome pellets from cells expressing actin-Sun. Bottom, immunoblot analysis of DNase I pulldown fractions prepared in the presence of 300 µg/mL puromycin (Puro) or 100 µg/mL cycloheximide (CHX). This result demonstrates that actin-Sun folds to the native state while still associated with the ribosome. f, Representative fluorescence image of actin-Sun without Xbp1u+ arrest sequence, showing incorporation into actin filaments in live cells. Scale bar, 5 µm. g, Immunoblot analysis of fractions of anti-Halo immunoprecipitation (IP) from cells expressing TRiC-Halo and actin-Sun after different times of chase after addition of 300 µg/mL puromycin (Puro) using anti-Halo and anti-SunTag antibody (n = 3 independent experiments). Note that the C-terminal SunTag peptide array is still incomplete when actin folds post-translationally on TRiC, indicating that folding initiates while the actin-Sun-Xbp1u+ construct is still ribosome associated. h, Actin-Sun shows a dissociation halftime of ~48 s from TRiC based on data in g. Data represent the mean ± s.e.m. (n = 3 independent experiments). i,j, Co-movement trajectories of TRiC (i) and PFD (j) with translated actin as shown in Fig. 2b,c, respectively. k, 1-cumulative distribution function (1-CDF) of lifetimes for interactions of TRiC and PFD fitted with a one-component exponential decay model. l, Distribution of diffusion coefficients of PFD-SNAP (blue) and VCP-Halo (magenta) are similar. m, Distribution of the interaction lifetimes of TRiC-PFD interactions (data from Fig. 2j) and TRiC-VCP (collision control) (number of cells [n]: control, n = 24; collision control, n = 25). Error bars represent mean ± s.e.m. * P < 0.05 by Mann Whitney test. n, Co-movement events per cell (gray) and normalized co-movement events (blue) of TRiC-PFD interactions (data from Fig. 2k) and TRiC-VCP (collision control) under the conditions in (m). The horizontal line within the box indicates the median, boxes indicate upper and lower quartile and whisker caps 10th − 90th percentile, respectively. ** P < 0.01 by Mann Whitney test.