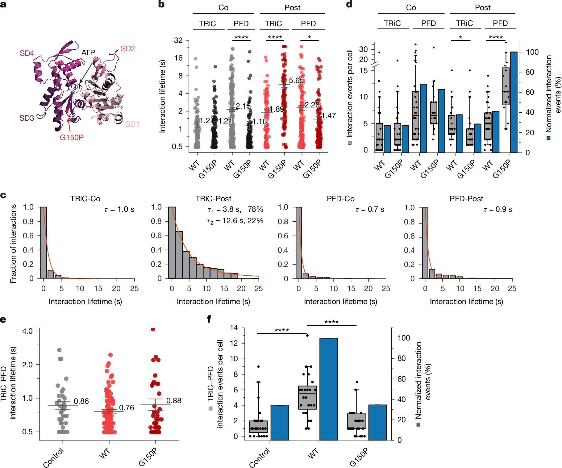
Fig. 3: Interactions of TRiC–PFD with folding-defective actin.
From: Single-molecule dynamics of the TRiC chaperonin system in vivo

a, Structure of actin (PDB visualization of AlphaFold predicted structure: AF_AFP60709F1) with the G150P mutation. b, Distribution of co-movement duration for co-translational and post-translational TRiC and PFD interactions with actin(G150P) (number of cells (n): Co TRiC–actin(WT), n = 38; Co TRiC–actin(G150P), n = 38; Co PFD–actin(WT), n = 38; Co PFD–actin(G150P), n = 18; Post TRiC–actin(WT), n = 24; Post TRiC–actin(G150P), n = 29; Post PFD–actin(WT), n = 38; Post PFD–actin(G150P), n = 16). The centre line is the mean and error bars show s.e.m. *P = 0.0198, ****P < 0.0001 (one-way Welch’s ANOVA). WT, wild type. c, Survival function of co-translational and post-translational interaction lifetimes for TRiC and PFD with actin(G150P). d, Co-movement events per cell (grey) and normalized co-movement events (blue) of TRiC–actin(G150P) and PFD–actin(G150P) interactions during co-translational and post-translational conditions as in b. *P = 0.0176, ****P < 0.0001 (Mann–Whitney test). Number of cells as in b. e, Lifetime distribution for interactions of TRiC–Halo and PFD–SNAP (number of cells (n): control, n = 24; actin(WT), n = 24; actin(G150P), n = 25). The centre line is the mean and error bars show s.e.m. f, Co-movement events per cell (grey) and normalized co-movement events (blue) of TRiC–Halo and PFD–SNAP interactions under conditions in e. ****P < 0.0001 (one-way ANOVA). Number of cells as indicated in e. In d,f, The horizontal line indicates the median, boxes delineate top and bottom quartiles and whiskers extend between 10th and 90th percentiles.