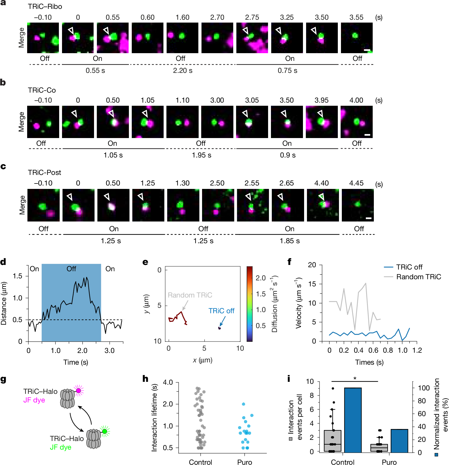
Fig. 4: Imaging of successive chaperonin cycles.
From: Single-molecule dynamics of the TRiC chaperonin system in vivo

a–c, Dual-colour imaging of successive binding of TRiC with translating ribosomes (Ribo) (a), translating actin nascent peptide chain (Co) (b) and translated actin (Post) (c). On–off–on events are summarized in Extended Data Fig. 8g. Scale bars, 500 nm. d, Distance between TRiC and translating ribosome (polysome) as in a during on and off states. The dotted line indicates the threshold used to define interactions, which requires tracking for at least 10 frames (500 ms in total), with a distance below 0.5 µm to be considered as ‘on’. e, Diffusion map of TRiC molecule in the off state (TRiC off, blue) as in c, compared with randomly sampled TRiC molecules in proximity (random TRiC, grey). Trajectories are colour-coded by diffusion coefficient. f, Velocity traces over time for the tracks in e. g, Schematic of imaging of TRiC–TRiC interactions. h, Distribution of the interaction lifetime of different TRiC–Halo molecules (number of cells (n): control, n = 24; Puro, n = 24). i, Co-movement events per cell (grey) and normalized co-movement events (blue) of different TRiC–TRiC interactions under the conditions in h. The horizontal line indicates the median, boxes delineate top and bottom quartiles and whiskers extend between 10th and 90th percentiles. *P = 0.0402 (Mann–Whitney test). Number of cells as in h.