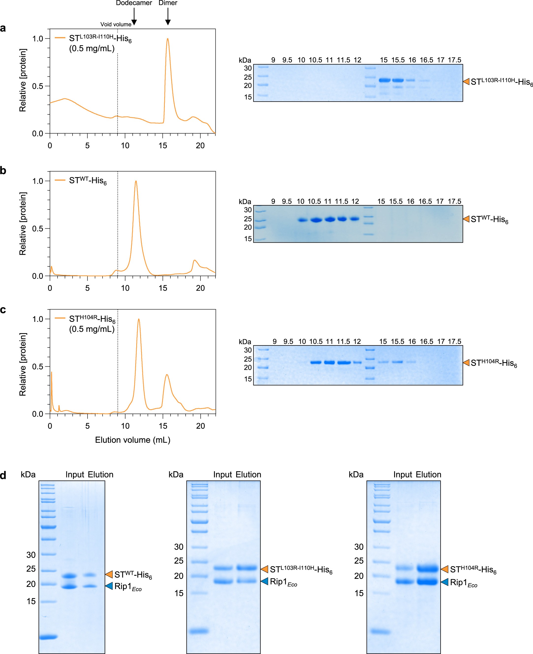
Extended Data Fig. 9: SEC profiles and SDS-PAGE analyses of ST and its mutants.
From: A pore-forming antiphage defence is activated by oligomeric phage proteins

SEC profiles (left) of STL103R-I110H (a), STWT (b), and STH104R (c). The dashed line indicates the void volume. Selected fractions for each peak were analyzed by SDS-PAGE gels (right). Data are representative of three biological replicates. d, Coomassie-stained SDS-PAGE gels showing co-purification of untagged Rip1Eco with STWT-His6 (left), STL103R-I110H-His6 (middle) and STH104R-His6 (right). Data are representative of three biological replicates. The left panel is identical to that shown in Extended Data Fig. 3d. Source Data are provided.