Abstract
Bacteria have evolved a wide array of defence systems to combat phage infection, many of which rely on complex signalling systems and large protein complexes to function1. Here we describe a 164-residue prophage-encoded protein that defends bacteria by sensing conserved oligomeric components of phage assembly. This protein, called ring interacting pore 1 (Rip1), is activated by the portal or small terminase proteins of infecting phages—oligomeric ring-shaped complexes that are essential for virion maturation. Rip1 uses these phage protein ring complexes as a template to assemble into membrane-disrupting pores that inhibit phage virion assembly and cause premature death of the host cell. Rip1 homologues are widely distributed across bacteria and provide robust defence against diverse phages. This study reveals a strategy by which a small defence protein integrates both sensing and effector activity by exploiting a conserved feature of viral assembly. The mechanism mirrors eukaryotic pore-forming immunity but is executed by a single protein, offering an evolutionarily streamlined solution to viral detection and defence.
This is a preview of subscription content, access via your institution
Access options
Access Nature and 54 other Nature Portfolio journals
Get Nature+, our best-value online-access subscription
$32.99 / 30 days
cancel any time
Subscribe to this journal
Receive 51 print issues and online access
$199.00 per year
only $3.90 per issue
Buy this article
- Purchase on SpringerLink
- Instant access to the full article PDF.
USD 39.95
Prices may be subject to local taxes which are calculated during checkout




Data availability
The cryo-EM density maps generated in this study have been deposited in the Electron Microscopy Data Bank under accession code EMD-70676. The corresponding atomic model has been deposited in the Protein Data Bank under accession no. 9OOX. Uncropped images of gels or microscopy pictures are presented in Supplementary Figs. 1–8. Source data are provided with this paper.
Code availability
This paper does not present any original code.
References
Payne, L., Jackson, S. & Pinilla-Redondo, R. Supramolecular assemblies in bacterial immunity: an emerging paradigm. Trends Microbiol. 32, 828–831 (2024).
Lau, R. K. et al. Structure and mechanism of a cyclic trinucleotide-activated bacterial endonuclease mediating bacteriophage immunity. Mol. Cell 77, 723–733 (2020).
Duncan-Lowey, B., McNamara-Bordewick, N. K., Tal, N., Sorek, R. & Kranzusch, P. J. Effector-mediated membrane disruption controls cell death in CBASS antiphage defense. Mol. Cell 81, 5039–5051 (2021).
Ofir, G. et al. DISARM is a widespread bacterial defence system with broad anti-phage activities. Nat. Microbiol. 3, 90–98 (2018).
Rousset, F. et al. Phages and their satellites encode hotspots of antiviral systems. Cell Host Microbe 30, 740–753 (2022).
Burman, N. et al. A virally encoded tRNA neutralizes the PARIS antiviral defence system. Nature 634, 424–431 (2024).
Kawai, T. & Akira, S. The role of pattern-recognition receptors in innate immunity: update on Toll-like receptors. Nat. Immunol. 11, 373–384 (2010).
Takeuchi, O. & Akira, S. Pattern recognition receptors and inflammation. Cell 140, 805–820 (2010).
Iwasaki, A. A virological view of innate immune recognition. Annu. Rev. Microbiol. 66, 177–196 (2012).
Kayagaki, N. et al. Caspase-11 cleaves gasdermin D for non-canonical inflammasome signalling. Nature 526, 666–671 (2015).
Gao, L. et al. Diverse enzymatic activities mediate antiviral immunity in prokaryotes. Science 369, 1077–1084 (2020).
Hu, H. et al. Structure and mechanism of the Zorya anti-phage defence system. Nature 639, 1093–1101 (2025).
Zhang, Z. et al. Kiwa is a membrane-embedded defense supercomplex activated at phage attachment sites. Cell 188, 5862–5877.e23 (2025).
Johnson, A. G. et al. Bacterial gasdermins reveal an ancient mechanism of cell death. Science 375, 221–225 (2022).
Wein, T. et al. CARD domains mediate anti-phage defence in bacterial gasdermin systems. Nature 639, 727–734 (2025).
Tsao, Y.-F. et al. Phage morons play an important role in Pseudomonas aeruginosa phenotypes. J. Bacteriol. 200, e00189-18 (2018).
Patel, P. H. et al. Anti-phage defence through inhibition of virion assembly. Nat. Commun. 15, 1644 (2024).
Cahill, J. et al. Spatial and temporal control of lysis by the lambda holin. mBio 15, e01290-23 (2023).
Rojas, E. R. et al. The outer membrane is an essential load-bearing element in Gram-negative bacteria. Nature 559, 617–621 (2018).
Whatmore, A. M. & Reed, R. H. Determination of turgor pressure in Bacillus subtilis: a possible role for K+ in turgor regulation. J. Gen. Microbiol. 136, 2521–2526 (1990).
Dedeo, C. L., Cingolani, G. & Teschke, C. M. Portal protein: the orchestrator of capsid assembly for the dsDNA tailed bacteriophages and herpesviruses. Annu. Rev. Virol. 6, 141–160 (2019).
Maffei, E. et al. Systematic exploration of Escherichia coli phage–host interactions with the BASEL phage collection. PLoS Biol. 19, e3001424 (2021).
Kondabagil, K. R. & Rao, V. B. A critical coiled coil motif in the small terminase, gp16, from bacteriophage T4: insights into DNA packaging initiation and assembly of packaging motor. J. Mol. Biol. 358, 67–82 (2006).
Sun, S. et al. Structure and function of the small terminase component of the DNA packaging machine in T4-like bacteriophages. Proc. Natl Acad. Sci. USA 109, 817–822 (2012).
Leffers, G. & Rao, V. B. Biochemical characterization of an ATPase activity associated with the large packaging subunit gp17 from bacteriophage T4*. J. Biol. Chem. 275, 37127–37136 (2000).
Ashkenazy, H. et al. ConSurf 2016: an improved methodology to estimate and visualize evolutionary conservation in macromolecules. Nucleic Acids Res. 44, W344–W350 (2016).
Tanaka, K., Caaveiro, J. M. M., Morante, K., González-Mañas, J. M. & Tsumoto, K. Structural basis for self-assembly of a cytolytic pore lined by protein and lipid. Nat. Commun. 6, 6337 (2015).
Rath, A. & Deber, C. M. Surface recognition elements of membrane protein oligomerization. Proteins Struct. Funct. Bioinf. 70, 786–793 (2008).
Parker, M. W. & Feil, S. C. Pore-forming protein toxins: from structure to function. Prog. Biophys. Mol. Biol. 88, 91–142 (2005).
Mueller, M., Grauschopf, U., Maier, T., Glockshuber, R. & Ban, N. The structure of a cytolytic α-helical toxin pore reveals its assembly mechanism. Nature 459, 726–730 (2009).
Wiener, M., Freymann, D., Ghosh, P. & Stroud, R. M. Crystal structure of colicin Ia. Nature 385, 461–464 (1997).
Stone, T. A. et al. Positive charge patterning and hydrophobicity of membrane-active antimicrobial peptides as determinants of activity, toxicity, and pharmacokinetic stability. J. Med. Chem. 62, 6276–6286 (2019).
Tal, N. et al. Cyclic CMP and cyclic UMP mediate bacterial immunity against phages. Cell 184, 5728–5739 (2021).
VanderWal, A. R. et al. Csx28 is a membrane pore that enhances CRISPR-Cas13b–dependent antiphage defense. Science 380, 410–415 (2023).
Ganser-Pornillos, B. K. & Pornillos, O. Restriction of HIV-1 and other retroviruses by TRIM5. Nat. Rev. Microbiol. 17, 546–556 (2019).
Gao, L. A. et al. Prokaryotic innate immunity through pattern recognition of conserved viral proteins. Science 377, eabm4096 (2022).
Ojobor, C. D. The Noncontractile Phage Tail-like Bacterial Killing Nanomachines—Characterizing the Specificity Determinants of the F-Pyocins of Pseudomonas aeruginosa. PhD thesis, Univ. of Toronto (2022).
Hmelo, L. R. et al. Precision-engineering the Pseudomonas aeruginosa genome with two-step allelic exchange. Nat. Protoc. 10, 1820–1841 (2015).
Stokar-Avihail, A. et al. Discovery of phage determinants that confer sensitivity to bacterial immune systems. Cell 186, 1863–1876 (2023).
Jakočiūnė, D. & Moodley, A. A rapid bacteriophage DNA extraction method. Methods Protoc. 1, 27 (2018).
Punjani, A., Rubinstein, J. L., Fleet, D. J. & Brubaker, M. A. CryoSPARC: algorithms for rapid unsupervised cryo-EM structure determination. Nat. Methods 14, 290–296 (2017).
Bepler, T. et al. Positive-unlabeled convolutional neural networks for particle picking in cryo-electron micrographs. Nat. Methods 16, 1153–1160 (2019).
Emsley, P., Lohkamp, B., Scott, W. G. & Cowtan, K. Features and development of Coot. Acta Crystallogr. D 66, 486–501 (2010).
Croll, T. I. ISOLDE: a physically realistic environment for model building into low-resolution electron-density maps. Acta Crystallogr. D 74, 519–530 (2018).
Liebschner, D. et al. Macromolecular structure determination using X-rays, neutrons and electrons: recent developments in Phenix. Acta Crystallogr. D 75, 861–877 (2019).
Abramson, J. et al. Accurate structure prediction of biomolecular interactions with AlphaFold 3. Nature 630, 493–500 (2024).
Jumper, J. et al. Highly accurate protein structure prediction with AlphaFold. Nature 596, 583–589 (2021).
Pettersen, E. F. et al. UCSF ChimeraX: structure visualization for researchers, educators, and developers. Protein Sci. 30, 70–82 (2021).
Harrington, L. B. et al. A broad-spectrum inhibitor of CRISPR-Cas9. Cell 170, 1224–1233 (2017).
Zeng, F. et al. A restriction-free method for gene reconstitution using two single-primer PCRs in parallel to generate compatible cohesive ends. BMC Biotech. 17, 32 (2017).
Altschul, S. F. et al. Gapped BLAST and PSI-BLAST: a new generation of protein database search programs. Nucleic Acids Res. 25, 3389–3402 (1997).
Bouras, G. et al. Pharokka: a fast scalable bacteriophage annotation tool. Bioinformatics 39, btac776 (2023).
Acknowledgements
We thank members of the Maxwell and Davidson laboratories for helpful discussions and the Toronto High-Resolution High Throughput cryo-EM facility, supported by the Canada Foundation for Innovation and Ontario Research Fund, for providing access to instrumentation. We are grateful to S. Benlekbir and Z. Li for their expert assistance with cryo-EM data collection. This study was supported by grants from the Canadian Institutes of Health Research to K.L.M. (PJT-165936) and A.R.D. (FDN-15427), the Natural Sciences and Engineering Research Council to K.L.M. (SMFSU-581368-2023) and M.J.N. (RGPIN-2023-04956) and the Canada Foundation for Innovation and Ontario Research Fund to M.J.N. and K.L.M. (grant no. 44010). K.L.M. is the Canada Research Chair in Bacteriophage Biology and Therapeutics (CRC-2023-00010), and A.R.D. is the Canada Research Chair in Bacteriophage-Based Technologies (CRC-2017-00011). M.J.N. is the Joan Dixon and Joel Parkes Early Career Professor in Biochemistry at the University of Toronto. T.F.M. has infrastructure support provided by the Canadian Foundation for Innovation and operating support from the Natural Sciences and Engineering Research Council of Canada (RGPIN-2024-05978) and Canadian Institute for Health Research Project grant (PJT-183623). V.L.T. is supported by a Career Transition Award granted by the Emerging & Pandemic Infections Consortium at the University of Toronto.
Author information
Authors and Affiliations
Contributions
P.H.P. and K.L.M. conceptualized the project. P.H.P., A.R.D., V.L.T., G.B.C., T.F.M., M.J.N. and K.L.M. contributed to the experimental design. P.H.P. performed plasmid construction, phage experiments, construction and characterization of phage mutants, isolation of escape mutants, biochemical assays and microscopy. M.R.M. and V.L.T. assisted with biochemical characterization, and M.R.M. and M.M.E. assisted with isolating escape mutants. Bioinformatics analyses were carried out by P.H.P., with assistance from C.Z. and L.J.G. Liposome disruption assays were performed by G.B.C. The pAcrDuet plasmid was constructed by B.C.M.F. The cryo-EM structure was solved by M.J.N. The paper was written by P.H.P. and K.L.M., with input from all authors. All authors reviewed and approved the final version of the paper and support the conclusions.
Corresponding authors
Ethics declarations
Competing interests
The authors declare no competing interests.
Peer review
Peer review information
Nature thanks Wenyuan Han, Philip Kranzusch, Yaxin Liu and Edward Miao for their contribution to the peer review of this work. Peer reviewer reports are available.
Additional information
Publisher’s note Springer Nature remains neutral with regard to jurisdictional claims in published maps and institutional affiliations.
Extended data figures and tables
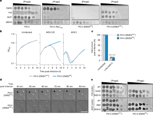
Extended Data Fig. 1 AlphaFold3 model of Rip1Pae and Ab31 portal.
a, Gene diagram highlighting the variable region in between small and large terminase genes in related Pseudomonas phages. Scale bar, 500 base pairs (bp). b, AlphaFold3 predicted complex of 12-mer Rip1Pae and 12-mer Ab31 portal protein. The right panel shows a close-up of the interaction interface between one Rip1Pae and one Ab31 portal protein. Escape mutations identified in the portal proteins in Fig. 1e are highlighted in black.
Extended Data Fig. 2 Rip1 homologues provide defence against diverse phages.
a, Sequence alignment of Rip1 homologues used in this study. Proteins were aligned using Clustal Omega and visualized with Jalview (v2.11.4.1). Residues are colored using the Clustal color scheme. Black triangles show conserved cysteine residues within the C4-type zinc-ribbon finger (highlighted by a solid black line). b, Percent pairwise amino acid sequence identity among Rip1 homologues. c, AlphaFold3 models of selected Rip1 homologues. d, Efficiency of plating (EOP) of T4-like phages and Bas3-like phages on MG1655 lawns with or without Rip1Eco. Data are shown as plaque-forming units (PFU) per mL. Bars show the mean ± SD (n = 3 biologically independent replicates). Each replicate is shown as an individual dot, and asterisks show statistically significant differences relative to plasmid control (*P value < 0.05 (unpaired two-tailed t-test)). Exact P values are provided in Source Data. e, Phage infection assays. Tenfold serial dilutions of indicated phages plated on MG1655 with or without Rip1Eco expression. f, EOP of Bas48-like phages on MG1655 with or without Rip1Vpa. Data are shown in PFU per mL. Bars show the mean ± SD (n = 3 biologically independent replicates). Each replicate is shown as an individual dot, and asterisks show statistically significant differences relative to plasmid control (*P value < 0.05 (unpaired two-tailed t-test)). Exact P values are provided in Source Data. g, Phage infection assays. Tenfold serial dilutions of indicated phages plated on MG1655 with and without Rip1Vpa. Bas47 on MG1655 EV is identical to that presented in panel e. Source Data are provided.
Extended Data Fig. 3 Rip1Eco targets the small terminase and portal proteins.
a, Tenfold serial dilutions of WT and defence escape mutant phages plated on MG1655 lawns with or without Rip1Eco. Data are shown as plaque-forming units (PFU) per mL and are representative of three biological replicates. b, MUSCLE sequence alignment of STWT from T6 and mutant ST variants from escape mutants of phages T4 and T6. The alignment was visualized using Jalview (v2.11.4.1), and residues were colored using the Clustal color scheme. Residues that are mutated in the escape mutants are labeled with black triangles. c, EOP of phage T6 on lawns expressing untagged Rip1Eco, N- or C-terminal Histidine-tagged proteins. Bars show the mean ± SD (n = 3 biologically independent replicates). Each replicate is shown as an individual dot, and asterisks show statistically significant differences relative to plasmid control (*P value < 0.05 (unpaired two-tailed t-test)). ns = not significant; P values = 0.0101 for Rip1Eco. d, Coomassie-stained SDS-PAGE gel showing co-purification of untagged Rip1Eco with STWT-His6. Data are representative of three biological replicates. Source Data are provided.
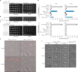
Extended Data Fig. 4 Cryo-electron microscopy processing.
Overview of the representative cryo-EM processing workflow for the Rip1Eco-STWT complex.
Extended Data Fig. 5 Cryo-EM structure validation of the Rip1Eco-STWT complex.
a, Gold-standard Fourier shell correlation (GSFSC) curves with or without mask application. b, Conical FSC (cFSC) analysis of the half-maps. The blue summary curve represents the mean correlation across directions, with shading indicating the range and standard deviation at each spatial frequency. The green histogram depicts the distribution of 0.143 threshold crossings, reflecting directional resolution variation. c, Euler angle distribution of particles used in the final 3D reconstruction. Left, 2D projection plot generated in CryoSPARC showing uniform angular coverage. Right, orientation distribution mapped onto the cryo-EM density using color-coded pins to indicate the direction and density of views (red, highest; blue, lowest). d, Top, side, and bottom views of the final cryo-EM reconstruction, with local resolution estimates from CryoSPARC used to color the map. e, Map versus model FSC curves calculated using Phenix, with and without masking, to assess the agreement between the atomic model and the cryo-EM reconstruction. f, Representative regions of the cryo-EM map with fitted atomic models, illustrating side-chain resolution and overall model quality.
Extended Data Fig. 6 Structural and conservation analysis of the Rip1Eco-STWT complex.
a, Cryo-EM density maps of the Rip1Eco-STWT complex, composed of 12 subunits of Rip1Eco (blue) and 11 subunits of STWT (orange). Top-down, side, and bottom views of the complex are shown. b, Ribbon structure of a representative Rip1Eco dimer from the Rip1Eco-STWT complex, with each monomer shown in a different color. Each monomer consists of residues 38 to 163 and contains a C4-type zinc ribbon finger domain at the C-terminal end. c, A magnified view of the interaction interface between one Rip1Eco and multiple subunits of STWT. Cyan dashed lines represent hydrogen bonds; purple dashed lines indicate nonbonded contacts between side chains, reflecting close packing or van der Waals interactions (overlap ≥ –0.4 Å). d, Structure of the Rip1Eco dodecamer, with ribbons colored based on per-residue conservation scores from ConSurf. Variable regions are colored in cyan, while the rest of the structure is colored in grey. The N- and C-termini are also labeled. e, Amino acid sequence of Rip1Eco colored based on ConSurf conservation scores. Highly conserved residues are shown in magenta, and variable regions are shown in cyan. Residues within the C4-type zinc-ribbon domain are boxed.
Extended Data Fig. 7 AlphaFold3 modelling and mutational analysis of the Rip1Eco-STWT complex.
a, AlphaFold3 predicted complex of the 12-mer Rip1EcoΔ1-7aa and 11-mer STWT, colored by predicted Local Distance Difference Test (pLDDT) scores. Only the oligomerization domain of ST is shown to highlight its resemblance to the solved cryo-EM structure in Fig. 2g. b, The Predicted Aligned Error (PAE) plot of the complex shown in (a). Lower PAE values (dark green) indicate high-confidence regions, while higher values (light green) indicate flexibility (lower certainty). Expected positional error ranges from 0 – 30 Å. c, Helical wheel diagram of residues 8 to 30 of Rip1Eco showing the amphipathic nature of the N-terminal α-helix. Nonpolar residues are colored yellow. d, Cryo-EM reconstruction from Fig. 2g, labeled with mutations present in escape mutants of phages T4 and T6. Black arrows represent mutations.
Extended Data Fig. 8 The C-terminal domain of Rip1Eco mediates interaction with ST and determines phage specificity.
a, Schematic of the Rip1Eco-ST interface showing phenylalanine 138 (F138) in Rip1Eco, which was mutated to glutamate (F138E). b, Tenfold serial dilutions of indicated phages plated on various MG1655 lawns. Data are representative of three biological replicates. c, Coomassie-stained SDS-PAGE gels showing co-purification of untagged Rip1Eco (F138E) with STWT-His6. Data are representative of three biological replicates. d, Tenfold serial dilutions of indicated phages plated on different MG1655 or PA14 lawns. MG1655 EV and Rip1Eco lawns are identical to those presented in panel b. Data are representative of three biological replicates.
Extended Data Fig. 9 SEC profiles and SDS-PAGE analyses of ST and its mutants.
SEC profiles (left) of STL103R-I110H (a), STWT (b), and STH104R (c). The dashed line indicates the void volume. Selected fractions for each peak were analyzed by SDS-PAGE gels (right). Data are representative of three biological replicates. d, Coomassie-stained SDS-PAGE gels showing co-purification of untagged Rip1Eco with STWT-His6 (left), STL103R-I110H-His6 (middle) and STH104R-His6 (right). Data are representative of three biological replicates. The left panel is identical to that shown in Extended Data Fig. 3d. Source Data are provided.
Supplementary information
Supplementary Figures
This file contains Supplementary Figs. 1–8, which show the uncropped images used in Figs. 1–3 and Extended Data Figs. 2, 3, 8 and 9. Red boxes indicate the regions that were cropped for the main figure.
Supplementary Tables
This file contains Supplementary Tables 1–4. Supplementary Table 1. Curated Rip1 homologues identified by PSI-BLAST. Supplementary Table 2. Curated Rip1 homologues identified by tblastn. Supplementary Table 3. List of bacterial and bacteriophage strains used in this study. Supplementary Table 4. List of plasmids used in this study.
Supplementary Video 1
Time-lapse microscopy of PA14 (DMS3Δrip1) cells infected with phage YA3, related to Fig. 1d.
Supplementary Video 2
Time-lapse microscopy of PA14 (DMS3WT) cells infected with phage YA3, related to Fig. 1d.
Rights and permissions
Springer Nature or its licensor (e.g. a society or other partner) holds exclusive rights to this article under a publishing agreement with the author(s) or other rightsholder(s); author self-archiving of the accepted manuscript version of this article is solely governed by the terms of such publishing agreement and applicable law.
About this article
Cite this article
Patel, P.H., McCarthy, M.R., Taylor, V.L. et al. A pore-forming antiphage defence is activated by oligomeric phage proteins. Nature (2026). https://doi.org/10.1038/s41586-025-10075-1
Received:
Accepted:
Published:
Version of record:
DOI: https://doi.org/10.1038/s41586-025-10075-1