Extended Data Fig. 1: Characterizing STING trafficking dynamics upon cGAMP delivery.
From: PtdIns(3,5)P2 is an endogenous ligand of STING in innate immune signalling

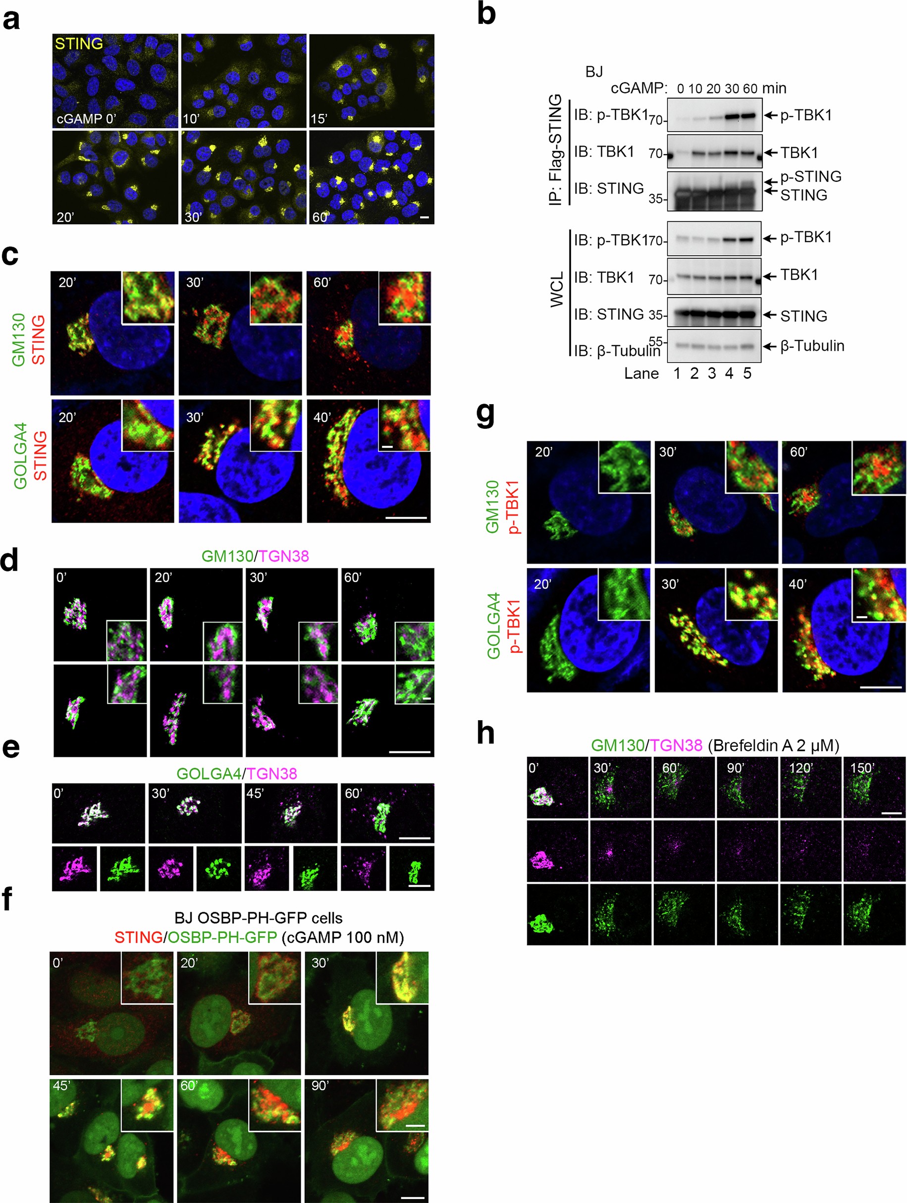
(a) Digitonin-mediated cGAMP delivery triggers robust STING trafficking to perinuclear compartments. BJ cells treated with 100 nM cGAMP were fixed at indicated time points for immunostaining of endogenous STING. (b) cGAMP stimulates TBK1 phosphorylation and the binding between STING and TBK1. BJ Cells stably expressing Flag-STING were stimulated with 100 nM of cGAMP and whole cell lysates (WCL) were harvested at various time points for immunoprecipitation (IP) with anti-Flag M2 affinity gel. Lysates and IP samples were analyzed by Western blot. (c) cGAMP stimulates STING trafficking through the Golgi complex. BJ cells were stimulated with 100 nM of cGAMP and fixed at indicated time points for co-staining of STING with the cis-Golgi Marker GM130 or the TGN marker GOLGA4. Bar: 10 μm (main figure); 1 μm (inset). (d) Cis-Golgi (GM130) appears to wrap around TGN (TGN38) in immunofluorescence. BJ cells treated with 100 nM cGAMP were fixed at indicated time points for co-staining of GM130 and TGN38. Bar: 10 μm (main figure); 1 μm (inset). (e) GOLGA4 is a more stable TGN marker than TGN38 in cGAMP-stimulated BJ cells. Cells treated with 100 nM cGAMP were fixed at indicated time points for co-staining of GOLGA4 and TGN38. Bar: 10 μm for both main figure and inset. (f) Tracking STING movement through the Golgi using OSBP-PH-GFP as another TGN marker. OSBP-PH-GFP recognizes PI4P on TGN. Bar: 10 μm (main figure); 4 μm (inset). (g) cGAMP stimulates STING trafficking through the Golgi complex. BJ cells were stimulated with 100 nM of cGAMP and fixed at indicated time points for co-staining of phosphor-TBK1 S172 (p-TBK1) with the cis-Golgi Marker GM130 or the TGN marker GOLGA4. Bar: 10 μm (main figure); 1 μm (inset). (h) Brefeldin A disrupts the Golgi complex in BJ cells. BJ cells treated with Brefeldin A (2 μM) for indicated time periods were fixed for co-staining of GM130 and TGN38. Bar, 10 μm.