Abstract
Exposure to cytosolic DNA triggers innate immune responses through cyclic GMP–AMP (cGAMP) synthase (cGAS)1,2,3. After binding to DNA, cGAS produces cGAMP as a second messenger that binds to stimulator of interferon genes (STING), a signalling adaptor protein anchored to the endoplasmic reticulum (ER)3,4,5. STING then traffics from the ER through the Golgi to perinuclear vesicle clusters, which leads to activation of the kinases TBK1 and IKK and subsequent induction of interferons and other cytokines6,7,8,9. Here we show that phosphatidylinositol 3,5-bisphosphate (PtdIns(3,5)P2; also known as PI(3,5)P2) is an endogenous ligand of STING that functions together with cGAMP to induce STING activation. Proteomic analyses identified a constitutive interaction between STING and PIKFYVE, an enzyme that produces PtdIns(3,5)P2 in mammalian cells. Deletion of PIKFYVE blocked STING trafficking from the ER and TBK1 activation. In vitro reconstitution uncovered a strong and selective effect of PtdIns(3,5)P2 on STING activation by cGAMP. PtdIns(3,5)P2 bound directly to STING in fluorescence resonance energy transfer assays. Consistently, cryo-electron microscopy revealed that PtdIns(3,5)P2 promotes cGAMP-induced STING oligomerization10, functioning as a molecular glue. Similar to PIKFYVE depletion, mutation of the PtdIns(3,5)P2-binding residues in STING largely blocked its trafficking and downstream signalling. These findings reveal that PtdIns(3,5)P2 is a lipid ligand of STING with essential roles in innate immunity.
This is a preview of subscription content, access via your institution
Access options
Access Nature and 54 other Nature Portfolio journals
Get Nature+, our best-value online-access subscription
$32.99 / 30 days
cancel any time
Subscribe to this journal
Receive 51 print issues and online access
$199.00 per year
only $3.90 per issue
Buy this article
- Purchase on SpringerLink
- Instant access to the full article PDF.
USD 39.95
Prices may be subject to local taxes which are calculated during checkout





Similar content being viewed by others
Data availability
The mass spectrometry data have been deposited into the ProteomeXchange Consortium via the PRIDE partner repository under accession number PXD059426. All other data are provided in the paper and its Supplementary Information.Unique materials generated during this study are available from the corresponding author upon request. Source data are provided with this paper.
References
Hopfner, K.-P. & Hornung, V. Molecular mechanisms and cellular functions of cGAS–STING signalling. Nat. Rev. Mol. Cell Biol. 21, 501–521 (2020).
Sun, L., Wu, J., Du, F., Chen, X. & Chen, Z. J. Cyclic GMP–AMP synthase is a cytosolic DNA sensor that activates the type I interferon pathway. Science 339, 786–791 (2013).
Wu, J. et al. Cyclic GMP–AMP is an endogenous second messenger in innate immune signaling by cytosolic DNA. Science 339, 826–830 (2013).
Ishikawa, H. & Barber, G. N. STING is an endoplasmic reticulum adaptor that facilitates innate immune signalling. Nature 455, 674 (2008).
Ishikawa, H., Ma, Z. & Barber, G. N. STING regulates intracellular DNA-mediated, type I interferon-dependent innate immunity. Nature 461, 788–792 (2009).
Xun, J. et al. A conserved ion channel function of STING mediates noncanonical autophagy and cell death. EMBO Rep. 25, 544–569 (2024).
Mukai, K. et al. Activation of STING requires palmitoylation at the Golgi. Nat. Commun. 7, 11932 (2016).
Balka, K. R. et al. TBK1 and IKKε act redundantly to mediate STING-induced NF-κB responses in myeloid cells. Cell Rep. 31, 107492 (2020).
Fang, R. et al. Golgi apparatus-synthesized sulfated glycosaminoglycans mediate polymerization and activation of the cGAMP sensor STING. Immunity 54, 962–975 (2021).
Li, J., Tan, J. X., Chen, Z. J., Zhang, X. & Bai, X.-c. Regulation of STING activation by phosphoinositide and cholesterol. Nature https://doi.org/10.1038/s41586-025-10076-0 (2026).
Yum, S., Li, M., Fang, Y. & Chen, Z. J. TBK1 recruitment to STING activates both IRF3 and NF-κB that mediate immune defense against tumors and viral infections. Proc. Natl Acad. Sci. USA 118, e2100225118 (2021).
Zhang, C. et al. Structural basis of STING binding with and phosphorylation by TBK1. Nature 567, 394–398 (2019).
Shang, G., Zhang, C., Chen, Z. J., Bai, X.-C. & Zhang, X. Cryo-EM structures of STING reveal its mechanism of activation by cyclic GMP–AMP. Nature 567, 389–393 (2019).
Konno, H., Konno, K. & Barber, G. N. Cyclic dinucleotides trigger ULK1 (ATG1) phosphorylation of STING to prevent sustained innate immune signaling. Cell 155, 688–698 (2013).
Fujiwara, T., Oda, K., Yokota, S., Takatsuki, A. & Ikehara, Y. Brefeldin A causes disassembly of the Golgi complex and accumulation of secretory proteins in the endoplasmic reticulum. J. Biol. Chem. 263, 18545–18552 (1988).
Motani, K. et al. The Golgi-resident protein ACBD3 concentrates STING at ER–Golgi contact sites to drive export from the ER. Cell Rep. 41, 111868 (2022).
Tanaka, Y. & Chen, Z. J. STING specifies IRF3 phosphorylation by TBK1 in the cytosolic DNA signaling pathway. Sci. Signal. 5, ra20 (2012).
Bigay, J. & Antonny, B. Curvature, lipid packing, and electrostatics of membrane organelles: defining cellular territories in determining specificity. Dev. Cell 23, 886–895 (2012).
Schink, K. O., Tan, K.-W. & Stenmark, H. Phosphoinositides in control of membrane dynamics. Annu. Rev. Cell Dev. Biol. 32, 143–171 (2016).
Balla, T. Phosphoinositides: tiny lipids with giant impact on cell regulation. Physiol. Rev. 93, 1019–1137 (2013).
Hasegawa, J., Strunk, B. S. & Weisman, L. S. PI5P and PI(3,5)P2: minor, but essential phosphoinositides. Cell Struct. Funct. 42, 49–60 (2017).
Sbrissa, D., Ikonomov, O. C. & Shisheva, A. PIKfyve, a mammalian ortholog of yeast Fab1p lipid kinase, synthesizes 5-phosphoinositides. Effect of insulin. J. Biol. Chem. 274, 21589–21597 (1999).
Zolov, S. N. et al. In vivo, Pikfyve generates PI(3,5)P2, which serves as both a signaling lipid and the major precursor for PI5P. Proc. Natl Acad. Sci. USA 109, 17472–17477 (2012).
Voss, A. K., Thomas, T. & Gruss, P. Compensation for a gene trap mutation in the murine microtubule-associated protein 4 locus by alternative polyadenylation and alternative splicing. Dev. Dyn. 212, 258–266 (1998).
West, D. B. et al. Transcriptome analysis of targeted mouse mutations reveals the topography of local changes in gene expression. PLoS Genet. 12, e1005691 (2016).
Jefferies, H. B. et al. A selective PIKfyve inhibitor blocks PtdIns(3,5)P2 production and disrupts endomembrane transport and retroviral budding. EMBO Rep. 9, 164–170 (2008).
Li, X. et al. Genetically encoded fluorescent probe to visualize intracellular phosphatidylinositol 3,5-bisphosphate localization and dynamics. Proc. Natl Acad. Sci. USA 110, 21165–21170 (2013).
Collins, M. D. & Gordon, S. E. Short-chain phosphoinositide partitioning into plasma membrane models. Biophys. J. 105, 2485–2494 (2013).
Choi, S., Thapa, N., Tan, X., Hedman, A. C. & Anderson, R. A. PIP kinases define PI4,5P2 signaling specificity by association with effectors. Biochim. Biophys. Acta 1851, 711–723 (2015).
Cabanos, C., Wang, M., Han, X. & Hansen, S. B. A soluble fluorescent binding assay reveals PIP2 antagonism of TREK-1 channels. Cell Rep. 20, 1287–1294 (2017).
Vines, J. H. et al. A PI(3,5)P2 reporter reveals PIKfyve activity and dynamics on macropinosomes and phagosomes. J. Cell Biol. 222, e202209077 (2023).
Luteijn, R. D. et al. The activation of the adaptor protein STING depends on its interactions with the phospholipid PI4P. Sci. Signal. 17, eade3643 (2024).
Fang, R., Jiang, Q., Jia, X. & Jiang, Z. ARMH3-mediated recruitment of PI4KB directs Golgi-to-endosome trafficking and activation of the antiviral effector STING. Immunity 56, 500–515 (2023).
Szentpetery, Z., Várnai, P. & Balla, T. Acute manipulation of Golgi phosphoinositides to assess their importance in cellular trafficking and signaling. Proc. Natl Acad. Sci. USA 107, 8225–8230 (2010).
Gambhir, A. et al. Electrostatic sequestration of PIP2 on phospholipid membranes by basic/aromatic regions of proteins. Biophys. J. 86, 2188–2207 (2004).
Bethoney, K. A., King, M. C., Hinshaw, J. E., Ostap, E. M. & Lemmon, M. A. A possible effector role for the pleckstrin homology (PH) domain of dynamin. Proc. Natl Acad. Sci. USA 106, 13359–13364 (2009).
Fischer, T. D., Wang, C., Padman, B. S., Lazarou, M. & Youle, R. J. STING induces LC3B lipidation onto single-membrane vesicles via the V-ATPase and ATG16L1-WD40 domain. J. Cell Biol. 219, e202009128 (2020).
Gui, X. et al. Autophagy induction via STING trafficking is a primordial function of the cGAS pathway. Nature 567, 262–266 (2019).
Xu, Y. et al. The cGAS–STING pathway activates transcription factor TFEB to stimulate lysosome biogenesis and pathogen clearance. Immunity 58, 309–325 (2025).
Tapia, P. J. et al. TFEB and TFE3 regulate STING1-dependent immune responses by controlling type I interferon signaling. Autophagy 21, 2028–2045 (2025).
Tang, Z. et al. STING mediates lysosomal quality control and recovery through its proton channel function and TFEB activation in lysosomal storage disorders. Mol. Cell 85, 1624–1639 (2025).
Huang, T., Sun, C., Du, F. & Chen, Z. J. STING-induced noncanonical autophagy regulates endolysosomal homeostasis. Proc. Natl Acad. Sci. USA 122, e2415422122 (2025).
Lv, B. et al. A TBK1-independent primordial function of STING in lysosomal biogenesis. Mol. Cell 84, 3979–3996 (2024).
Ye, J. et al. ER stress induces cleavage of membrane-bound ATF6 by the same proteases that process SREBPs. Mol. Cell 6, 1355–1364 (2000).
Shen, J., Chen, X., Hendershot, L. & Prywes, R. ER stress regulation of ATF6 localization by dissociation of BiP/GRP78 binding and unmasking of Golgi localization signals. Dev. Cell 3, 99–111 (2002).
Rutherford, A. C. et al. The mammalian phosphatidylinositol 3-phosphate 5-kinase (PIKfyve) regulates endosome-to-TGN retrograde transport. J. Cell Sci. 119, 3944–3957 (2006).
Cabezas, A., Pattni, K. & Stenmark, H. Cloning and subcellular localization of a human phosphatidylinositol 3-phosphate 5-kinase, PIKfyve/Fab1. Gene 371, 34–41 (2006).
Ikonomov, O. C., Sbrissa, D. & Shisheva, A. Mammalian cell morphology and endocytic membrane homeostasis require enzymatically active phosphoinositide 5-kinase PIKfyve. J. Biol. Chem. 276, 26141–26147 (2001).
Han, J. et al. Discovery of podofilox as a potent cGAMP–STING signaling enhancer with antitumor activity. Cancer Immunol. Res. 11, 583–599 (2023).
Ikonomov, O. C. et al. Functional dissection of lipid and protein kinase signals of PIKfyve reveals the role of PtdIns 3, 5-P2 production for endomembrane integrity. J. Biol. Chem. 277, 9206–9211 (2002).
de Lartigue, J. et al. PIKfyve regulation of endosome-linked pathways. Traffic 10, 883–893 (2009).
Wang, X. et al. TPC proteins are phosphoinositide-activated sodium-selective ion channels in endosomes and lysosomes. Cell 151, 372–383 (2012).
Cang, C. et al. mTOR regulates lysosomal ATP-sensitive two-pore Na+ channels to adapt to metabolic state. Cell 152, 778–790 (2013).
Jha, A., Ahuja, M., Patel, S., Brailoiu, E. & Muallem, S. Convergent regulation of the lysosomal two-pore channel-2 by Mg2+, NAADP, PI(3,5)P2 and multiple protein kinases. EMBO J. 33, 501–511 (2014).
Shen, J. et al. Deficiency of MIP/MTMR14 phosphatase induces a muscle disorder by disrupting Ca2+ homeostasis. Nat. Cell Biol. 11, 769 (2009).
Touchberry, C. D. et al. Phosphatidylinositol 3,5-bisphosphate (PI(3,5)P2) potentiates cardiac contractility via activation of the ryanodine receptor. J. Biol. Chem. 285, 40312–40321 (2010).
Cezanne, A., Lauer, J., Solomatina, A., Sbalzarini, I. F. & Zerial, M. A non-linear system patterns Rab5 GTPase on the membrane. eLife 9, e54434 (2020).
Haag, S. M. et al. Targeting STING with covalent small-molecule inhibitors. Nature 559, 269–273 (2018).
Woodward, J. J., Iavarone, A. T. & Portnoy, D. A. c-di-AMP secreted by intracellular Listeria monocytogenes activates a host type I interferon response. Science 328, 1703–1705 (2010).
Chen, C. et al. TBtools-II: a “one for all, all for one” bioinformatics platform for biological big-data mining. Mol. Plant 16, 1733–1742 (2023).
Alberts, B. et al. Molecular Biology of the Cell 5th edn (Garland Science, 2008).
Takatori, S. & Fujimoto, T. A novel imaging method revealed phosphatidylinositol 3,5-bisphosphate-rich domains in the endosome/lysosome membrane. Commun. Integr. Biol. 9, e1145319 (2016).
Acknowledgements
We thank all members of the Chen and Tan groups for comments and discussions; C. Zhang for the STING–110mEGFP construct and P. Shi for the TBK1 and IKKε double knockout cells. This work was supported by grants from the National Institutes of Health (R35GM150506 to J.X.T., R01-AI093967 to Z.J.C., R01CA273595 to X.-c.B. and X.Z., and R01CA299257 to X.-c.B., X.Z. and Z.J.C.), the Welch Foundation (I-1389 to Z.J.C., I-1944 to X.-c.B. and I-1702 to X.Z.), and the Cancer Grand Challenge (CGCFUL-2021\100007) with support from Cancer Research UK and the US National Cancer Institute to Z.J.C. J.X.T. acknowledges a Cancer Research Institute Irvington Postdoctoral Fellowship. Z.J.C. is a Howard Hughes Medical Institute (HHMI) investigator.
Author information
Authors and Affiliations
Contributions
J.X.T. conceived, designed and performed most of the experiments and analysed data before submission of the paper. B.L. performed all experiments and analysed data during revision of the paper, except the in vitro assays, which were performed by J.X.T. J.L., X.Z. and X.-c.B. contributed to the design of STING mutations. T.L. and X.C. performed mass spectrometry experiments and data analyses. F.D. sequenced the PIKFYVE CRISPR clones. J.X.T. and Z.J.C. supervised the work. J.X.T., Z.J.C., X.Z. and X.-c.B. obtained funding. J.X.T. wrote the manuscript. T.L., B.L. and Z.J.C. edited the manuscript, and all authors read and approved the manuscript.
Corresponding authors
Ethics declarations
Competing interests
The authors declare no competing interests.
Peer review
Peer review information
Nature thanks John Burke, Søren Paludan and the other, anonymous, reviewer(s) for their contribution to the peer review of this work.
Additional information
Publisher’s note Springer Nature remains neutral with regard to jurisdictional claims in published maps and institutional affiliations.
Extended data figures and tables
Extended Data Fig. 1 Characterizing STING trafficking dynamics upon cGAMP delivery.
(a) Digitonin-mediated cGAMP delivery triggers robust STING trafficking to perinuclear compartments. BJ cells treated with 100 nM cGAMP were fixed at indicated time points for immunostaining of endogenous STING. (b) cGAMP stimulates TBK1 phosphorylation and the binding between STING and TBK1. BJ Cells stably expressing Flag-STING were stimulated with 100 nM of cGAMP and whole cell lysates (WCL) were harvested at various time points for immunoprecipitation (IP) with anti-Flag M2 affinity gel. Lysates and IP samples were analyzed by Western blot. (c) cGAMP stimulates STING trafficking through the Golgi complex. BJ cells were stimulated with 100 nM of cGAMP and fixed at indicated time points for co-staining of STING with the cis-Golgi Marker GM130 or the TGN marker GOLGA4. Bar: 10 μm (main figure); 1 μm (inset). (d) Cis-Golgi (GM130) appears to wrap around TGN (TGN38) in immunofluorescence. BJ cells treated with 100 nM cGAMP were fixed at indicated time points for co-staining of GM130 and TGN38. Bar: 10 μm (main figure); 1 μm (inset). (e) GOLGA4 is a more stable TGN marker than TGN38 in cGAMP-stimulated BJ cells. Cells treated with 100 nM cGAMP were fixed at indicated time points for co-staining of GOLGA4 and TGN38. Bar: 10 μm for both main figure and inset. (f) Tracking STING movement through the Golgi using OSBP-PH-GFP as another TGN marker. OSBP-PH-GFP recognizes PI4P on TGN. Bar: 10 μm (main figure); 4 μm (inset). (g) cGAMP stimulates STING trafficking through the Golgi complex. BJ cells were stimulated with 100 nM of cGAMP and fixed at indicated time points for co-staining of phosphor-TBK1 S172 (p-TBK1) with the cis-Golgi Marker GM130 or the TGN marker GOLGA4. Bar: 10 μm (main figure); 1 μm (inset). (h) Brefeldin A disrupts the Golgi complex in BJ cells. BJ cells treated with Brefeldin A (2 μM) for indicated time periods were fixed for co-staining of GM130 and TGN38. Bar, 10 μm.
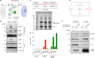
Extended Data Fig. 2 Mass spectrometry analysis identifies TBK1 and ACBD3 as STING interacting proteins.
(a) Top 500 hits in STING IP mass spectrometry. (b) STING colocalizes with ACBD3 during its trafficking through the Golgi. Bar: 10 μm (main figure); 2 μm (inset). (c) Co-immunoprecipitation shows STING interaction with TBK1 and ACBD3 in a cGAMP-dependent manner. (d) Co-immunoprecipitation of endogenous level of Flag-STING with PIKfyve. BJ STING KO cells stably expressing endogenous level of Flag-STING (left) were harvested for IP with anti-Flag-M2 affinity gel (right). (e) ER-to-Golgi trafficking is not required for the STING-PIKfyve interaction. BJ STING KO cells stably expressing Flag-tagged STING were pretreated with DMSO or 2 µM Brefeldin A (BFA) for 1 hour to block ER-to-Golgi trafficking. Cell lysates were subjected to IP with anti-Flag M2 affinity gel, followed by western blot analysis. (f) PIKfyve selectively associates with STING but not ATF6, another ER-anchored protein. Whole cell lysates of BJ cells stably expressing Flag-tagged ATF6 or STING were subjected to IP with anti-Flag M2 affinity gel, followed by western blot analysis. (g) PIKfyve shows partial, constitutive colocalization with STING. BJ cells stably expressing Flag-PIKfyve were treated with 100 nM cGAMP and fixed for co-staining of Flag and endogenous STING. Bar: 10 μm (main figure); 2 μm (inset).
Extended Data Fig. 3 PIKfyve depletion in BJ cells.
(a) BJ cells treated with PIKfyve targeting CRISPR lentiviruses develop vacuoles over time. Cells infected with PIKfyve CRISPR lentiviruses for 48 h (Day 0) were subjected to puromycin selection for 24 h (Day 1). Cells were then checked under microscope and images taken at Day 3, 5 and 7. Cells were seeded for colonization at Day 7. Bar, 10 μm. (b) After one month of colonization, most cells with accumulation of vacuoles were lost, but two clones with minor vacuolation were obtained. RNAi-mediated depletion of remaining PIKfyve in the two CRISPR clones caused severe vacuole accumulation. Bar, 20 μm. (c) Genomic sequencing confirms frame-shift mutations in both PIKfyve alleles from each of the survived sgRNA clones. (d) PIKfyve RNAi did not affect proliferation of BJ PIKfyve CRISPR monoclonal cells within 72 h. Bar, 20 μm. (e) RNAi-mediated depletion of PIKfyve in wild-type BJ cells does not affect cGAMP-stimulated phosphorylation of STING and TBK1. Cells were transfected with indicated siRNAs; 3 days later cells were treated with 100 nM cGAMP and whole cell lysates harvested at indicated time points were analyzed by Western blot. (f) Complete PIKfyve depletion did not affect Sendai virus (SeV)-stimulated TBK1 phosphorylation in BJ cells. Three days after siRNA transfection, indicated cells were infected with SeV for 3 or 6 h and whole cell lysates were analyzed by immunoblotting. (g) Complete PIKfyve depletion did not affect TNFα-stimulated phosphorylation of IκBα or TBK1. Three days after siRNA transfection, indicated cells were stimulated with TNFα and whole cell lysates harvested at indicated time points were analyzed by immunoblotting. (h) Schematic summary of the strategies used to deplete PIKfyve in BJ cells and their impacts on STING-TBK1 signaling. The schematics in c and h were created in BioRender. Tan, X. (2025) https://biorender.com/pbqo7w6; Tan, X. (2025) https://biorender.com/ik4p1rx.
Extended Data Fig. 4 The PIKfyve inhibitor YM201636 blocks STING-mediated TBK1 activation.
(a-b) Prolonged YM201636 treatment blocks HT-DNA- or cGAMP-stimulated phosphorylation of TBK1 and STING in BJ cells. BJ cells pretreated with DMSO or 5 μM of YM201636 for 18 h were transfected with HT-DNA (2 μg/ml) for 3 h (a) or delivered with 100 nM cGAMP for 1-3 h (b) and whole cell lysates were analyzed by immunoblotting. (c-d) Prolonged YM201636 treatment blocks cGAMP-stimulated TBK1 signaling in L929 (c) and MEF (d) cells. Cells pretreated with DMSO or 5 μM of YM201636 for 18 h were delivered with 100 nM cGAMP for 1 hour and whole cell lysates were analyzed by immunoblotting. (e) Prolonged YM201636 treatment does not affect SeV-stimulated TBK1 activation in BJ cells. BJ cells pretreated with DMSO or 5 μM of YM201636 for 18 h were infected with SeV for 6 h and whole cell lysates were analyzed by immunoblotting.
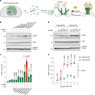
Extended Data Fig. 5 Establishing an in vitro liposome-based assay for reconstitution of STING signaling.
(a) The in vitro assay was performed as depicted in Fig. 3a. Addition of diC8 PtdIns(3,5)P2 to the in vitro system promotes cGAMP-stimulated phosphorylation of TBK1 and STING, with a substantial amount of activity observed at 25 μM of the lipid. (b,c) A successful reconstitution of cGAMP-stimulated phosphorylation of TBK1 and STING using cell-derived liposomes requires the addition of cGAMP, diC8 PtdIns(3,5)P2, and ATP (b), as well as expression of STING in COS7 cells (c). (d) A similar assay was also performed using liposomes derived from STING-overexpressing BJ cells. Compound concentrations: cGAMP, 1 μM; diC8 PtdIns(3,5)P2, 25 μM in solution except otherwise indicated in panel (a); ATP, 2 mM.
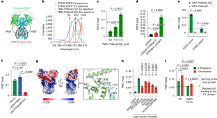
Extended Data Fig. 6 PtdIns(3,5)P2 binding to and regulation of STING.
(a) GST-STING-CT 281-379 does not bind to PIP strips membrane. GST-PLCδ-PH, a positive control that binds to PtdIns(4,5)P2, and GST-STING-CT 281-379 were used in PIP strips assays. (b) Coomassie blue staining of purified 6xHis-EGFP-2xPX. (c) Competition FRET assays performed using 1 μM TMR-PtdIns(3,5)P2, 50 nM STING-mEGFP and increasing concentrations of non-labeled phosphoinositides. Relative binding was calculated as fold changes of FRET-induced loss of EGFP emission. Mean ± SEM; n = 3 [PI(5)P], 4 [PI, PI(4)P, and PI(3,5)P2], and 5 [PI(3)P] independent experiments. (d) Inhibition of PIKfyve (YM201636) or PI4KB (PI4KIII beta inhibitor 3 and PIK-93) suppresses cGAMP-induced TBK1 phosphorylation. BJ cells were pre-treated with DMSO, YM201636 (4 μM), PI4KIII beta inhibitor 3 (2 μM), or PIK-93 (2 μM) for 18 h, then stimulated with 100 nM cGAMP for 1 h. Whole cell lysates were harvested for immunoblotting. Note, all inhibitors induced basal LC3 lipidation. (e) Inhibition of PIKfyve or PI4KB suppressed the transcriptional upregulation of IFNB1 and CCL5, an interferon-stimulated gene. BJ cells were pre-treated with DMSO, YM201636 (4 μM), PI4KIII beta inhibitor 3 (2 μM), or PIK-93 (2 μM) for 18 h, stimulated with 100 nM cGAMP for 2 h, and followed by RNA extraction and qRT-PCR. Expression levels were normalized to GAPDH. Mean ± SD; n = 5 independent experiments. Two-way ANNOVA, followed by Tukey’s multiple comparisons tests. (f) Sequence alignment showing basic residues in the N-terminus and the cytosolic loop of STING.
Extended Data Fig. 7 PtdIns(3,5)P2-binding supports both the canonical and noncanonical functions of STING.
(a) FRET between 1 μM TMR-PtdIns(3,5)P2 and 50 nM STING-mEGFP or indicated mutants; n = 7, 16, 9, 8, 12, 16, 14, 6, 9, 5, 5, 5, 5 independent experiments from left to right. These mutants were tested together with other mutants in Fig. 4h with the same positive (STING-mEGFP) and negative (mEGFP) controls. (b) Data summary of STING induced self-quenching of TMR-PtdIns(3,5)P2. Emission of TMR-PtdIns(3,5)P2 at 574 nm and 590 nm was captured in the absence or presence of 100 nM purified STING without mEGFP tag. Mean ± SEM; n = 5 independent experiments. (c) FRET between 250 nM TMR-PtdIns(3,5)P2 and 500 nM STING-mEGFP or indicated mutants. Mean ± SEM; n = 5, 4, 3, 3, 4, 7 independent experiments from left to right. (d) The PtdIns(3,5)P2-binding mutant of STING (K20A/R71A) does not respond to PtdIns(3,5)P2 in in vitro reconstitution of STING-TBK1 signaling using COS7-derived liposomes. cGAMP: 1 μM; diC8 PtdIns(3,5)P2: 25 μM in solution; ATP: 2 mM. (e) The PtdIns(3,5)P2-binding mutant of STING shows defects in inducing TFEB activation and LC3 lipidation. U2OS cells expressing STING or the K20A/R71A mutant were treated with 100 nM cGAMP for 2 h, and whole cell lysates were harvested for immunoblotting. (f) Quantification of LC3-II intensities normalized to GAPDH. Mean ± SD; n = 3 independent experiments. Two-way ANNOVA, followed by Tukey’s multiple comparisons tests. (g) The PtdIns(3,5)P2-binding mutant of STING (K20A/R71A) has defects in upregulating TFEB target genes. U2OS cells stably expressing STING or STING mutant (K20A/R71A) were treated with 200 nM cGAMP for 6 h, followed by RNA extraction and qRT-PCR. Expression levels were normalized to GAPDH. Mean ± SD; n = 4 independent experiments. Two-way ANNOVA, followed by Tukey’s multiple comparisons tests. (h) Complete depletion of PIKfyve does not affect ATF6 cleavage in BJ cells. BJ PIKfyve CRISPR cells stably expressing ATF6 were transfected with control or PIKfyve siRNA; three days later cells were treated with or without 2 mM DTT for 1 hour and harvested for immunoblotting.
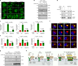
Extended Data Fig. 8 The PIKfyve inhibitor YM201636, which incompletely blocks PIKfyve activity, suppresses STING signaling activation without affecting STING trafficking from the ER.
(a) Morphological changes of BJ cells after indicated treatments. YM201636 was used at 5 μM. siRNA was transfected three days before imaging. (b) YM201636 treatment does not block STING trafficking to perinuclear endosomes. BJ cells pretreated with DMSO or YM201636 (5 μM) for 18 h were stimulated with 100 nM cGAMP and then fixed at indicated time points for co-staining of endogenous STING and TBK1. Bar, 10 μm. Note that the imaging only shows the recruitment of TBK1 but cannot tell how “stable” the interaction is. YM201636 strongly reduced the STING-TBK1 interaction in co-IP (Extended Data Fig. 9b), suggesting that the observed TBK1 recruitment in immunofluorescence are based on less stable, weak interactions. (c) Top: Schematic illustration of the differences between two mEGFP fusion proteins of STING. In STING-110mEGFP, the sequence of mEGFP was inserted to the second luminal loop of STING after amino acid 110. The structure of the fusion proteins is predicted by AlphaFold. Bottom: STING-110mEGFP, but not STING-mEGFP, rescues cGAMP-stimulated TBK1 phosphorylation in BJ STING-KO cells. BJ wild type and STING KO cells reconstituted or not with STING-mEGFP or STING-110mEGFP were stimulated with cGAMP and then analyzed by western blot. (d) YM201636 blocks STING-110mEGFP-mediated TBK1 activation without affecting its trafficking from the ER to perinuclear compartments. BJ STING knockout cells reconstituted with STING-110mEGFP were pretreated with DMSO or YM201636 (5 μM) for 18 h and then stimulated with or without 100 nM cGAMP. Fluorescence images were taken 60 min after cGAMP exposure, followed by lysis of the same cells for immunoblotting using indicated antibodies. Bar, 20 μm. (e) YM201636 suppresses STING-dependent TBK1 phosphorylation shown by immunofluorescence images. BJ STING KO cells stably expressing STING-110mEGFP were pre-treated with DMSO or 4 μM YM201636 (18 h), stimulated with 100 nM cGAMP for 1 h. Cells were then fixed for the staining of endogenous p-TBK1. DAPI stains the nuclei. Bar: 10 μm (main figure); 1 μm (inset). (f) Quantification of p-TBK1 intensities in panel e above threshold (A.U.). Mean ± SD; n = 3 independent experiments. Two-way ANNOVA, followed by Tukey’s multiple comparisons tests. The schematic in c was created in BioRender, Tan, X. (2025) https://biorender.com/da9tazo.
Extended Data Fig. 9 PtdIns(3,5)P2 promotes STING-dependent TBK1 transautophosphorylation without affecting TBK1 recruitment to STING.
(a) TBK1 K38A mutant reconstituted in BJ TBK1/IKKε double knockout (DKO) cells cannot be phosphorylated in response to cGAMP or HT-DNA treatment. BJ wild type and TBK1/IKKε DKO cells reconstituted or not with wild type or K38A TBK1 were stimulated with 100 nM cGAMP for 1 h or transfected with 2 μg/ml HT-DNA or lipofection alone for 3 h. Whole cell lysates were harvested for immunoblotting analysis. Stable re-expression of wild-type (WT) or K38A TBK1-Flag in TBK1/IKKε DKO cells was achieved by lentiviral infection. (b) YM201636 treatment inhibits STING/TBK1 interaction in co-IP. BJ cells stably expressing Flag-STING were pretreated with DMSO or 5 μM YM201636 for 18 h and stimulated with cGAMP for 1 hour, followed by IP of whole cell lysates with anti-Flag M2 affinity gel. The cell lysate and IP samples were analyzed by immunoblotting. (c) After a liposome-based reaction as depicted in Fig. 3a, most TBK1, p-TBK1 and STING were associated with the membrane fraction. After 10 min of reaction at 37 °C, half of sample was saved as total input and the other half was centrifuged at 20,000 xg for 10 min at 4 °C. Pellet and supernatant were diluted with SDS loading buffer to the same volume of the total sample and analyzed by immunoblotting. cGAMP: 1 μM; diC8 PtdIns(3,5)P2: 25 μM in solution; ATP: 2 mM. (d) Schematic diagram of TBK1 membrane recruitment assay. (e) PtdIns(3,5)P2 does not affect cGAMP-induced TBK1 recruitment to STING-containing membranes. STING-containing liposomes derived from Flag-STING expressing COS7 cells were stimulated with 1 μM cGAMP at room temperature for 10 min in the presence or absence of 25 μM diC8 PtdIns(3,5)P2 in solution. With or without an additional 10 min incubation with 2 mM ATP, the samples were then centrifuged at 20,000 xg for 10 min; pellets (P) and supernatants (S) were subjected to SDS-PAGE and immunoblotting. (f) Depletion of PIKfyve does not affect cGAMP-stimulated TBK1 recruitment to STING-containing membranes. STING-containing liposomes derived from Flag-STING expressing BJ PIKfyve CRISPR cells pretreated with control or PIKfyve siRNA for three days were stimulated and processed as in (e) without the final ATP step. The same concentrations of cGAMP and diC8 PtdIns(3,5)P2 as in (e) were used. The schematic in d was created in BioRender. Tan, X. (2025) https://biorender.com/w5x5p41.
Extended Data Fig. 10 Summary of PtdIns(3,5)P2-mediated STING trafficking and signaling activation.
Summary of experimental evidence supporting a key role for PtdIns(3,5)P2 in STING trafficking and TBK1 activation. This schematic was created in BioRender. Tan, X. (2025) https://biorender.com/rl3se7e.
Supplementary information
Supplementary Tables
This file contains Supplementary Tables 1–5 and additional references. Supplementary Table 1: Antibodies. Supplementary Table 2: Primer, siRNA and gRNA sequences. Supplementary Table 3: Plasmids. Supplementary Table 4: Experimental models. Supplementary Table 5: Chemicals.
Supplementary Fig. 1
Raw images of uncropped gels.
Rights and permissions
Springer Nature or its licensor (e.g. a society or other partner) holds exclusive rights to this article under a publishing agreement with the author(s) or other rightsholder(s); author self-archiving of the accepted manuscript version of this article is solely governed by the terms of such publishing agreement and applicable law.
About this article
Cite this article
Tan, J.X., Lv, B., Li, J. et al. PtdIns(3,5)P2 is an endogenous ligand of STING in innate immune signalling. Nature (2026). https://doi.org/10.1038/s41586-025-10084-0
Received:
Accepted:
Published:
Version of record:
DOI: https://doi.org/10.1038/s41586-025-10084-0


