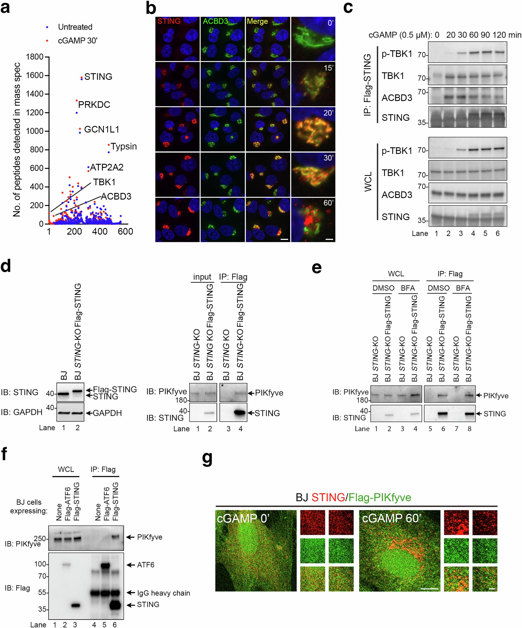
Extended Data Fig. 2: Mass spectrometry analysis identifies TBK1 and ACBD3 as STING interacting proteins.
From: PtdIns(3,5)P2 is an endogenous ligand of STING in innate immune signalling

(a) Top 500 hits in STING IP mass spectrometry. (b) STING colocalizes with ACBD3 during its trafficking through the Golgi. Bar: 10 μm (main figure); 2 μm (inset). (c) Co-immunoprecipitation shows STING interaction with TBK1 and ACBD3 in a cGAMP-dependent manner. (d) Co-immunoprecipitation of endogenous level of Flag-STING with PIKfyve. BJ STING KO cells stably expressing endogenous level of Flag-STING (left) were harvested for IP with anti-Flag-M2 affinity gel (right). (e) ER-to-Golgi trafficking is not required for the STING-PIKfyve interaction. BJ STING KO cells stably expressing Flag-tagged STING were pretreated with DMSO or 2 µM Brefeldin A (BFA) for 1 hour to block ER-to-Golgi trafficking. Cell lysates were subjected to IP with anti-Flag M2 affinity gel, followed by western blot analysis. (f) PIKfyve selectively associates with STING but not ATF6, another ER-anchored protein. Whole cell lysates of BJ cells stably expressing Flag-tagged ATF6 or STING were subjected to IP with anti-Flag M2 affinity gel, followed by western blot analysis. (g) PIKfyve shows partial, constitutive colocalization with STING. BJ cells stably expressing Flag-PIKfyve were treated with 100 nM cGAMP and fixed for co-staining of Flag and endogenous STING. Bar: 10 μm (main figure); 2 μm (inset).