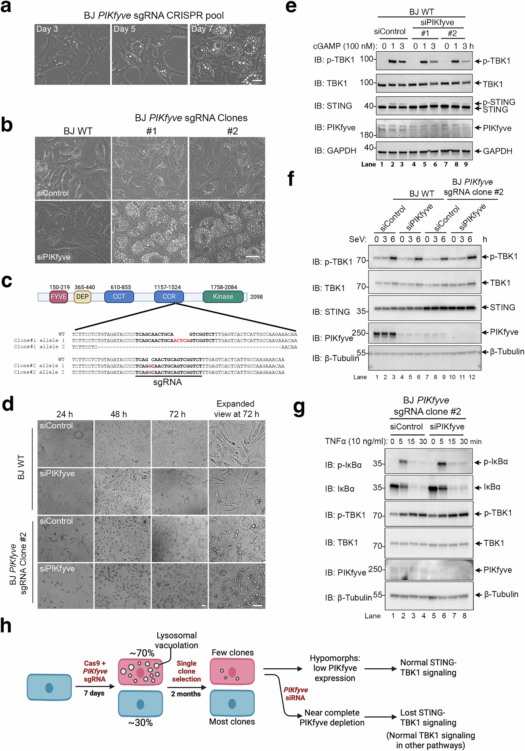
Extended Data Fig. 3: PIKfyve depletion in BJ cells.
From: PtdIns(3,5)P2 is an endogenous ligand of STING in innate immune signalling

(a) BJ cells treated with PIKfyve targeting CRISPR lentiviruses develop vacuoles over time. Cells infected with PIKfyve CRISPR lentiviruses for 48 h (Day 0) were subjected to puromycin selection for 24 h (Day 1). Cells were then checked under microscope and images taken at Day 3, 5 and 7. Cells were seeded for colonization at Day 7. Bar, 10 μm. (b) After one month of colonization, most cells with accumulation of vacuoles were lost, but two clones with minor vacuolation were obtained. RNAi-mediated depletion of remaining PIKfyve in the two CRISPR clones caused severe vacuole accumulation. Bar, 20 μm. (c) Genomic sequencing confirms frame-shift mutations in both PIKfyve alleles from each of the survived sgRNA clones. (d) PIKfyve RNAi did not affect proliferation of BJ PIKfyve CRISPR monoclonal cells within 72 h. Bar, 20 μm. (e) RNAi-mediated depletion of PIKfyve in wild-type BJ cells does not affect cGAMP-stimulated phosphorylation of STING and TBK1. Cells were transfected with indicated siRNAs; 3 days later cells were treated with 100 nM cGAMP and whole cell lysates harvested at indicated time points were analyzed by Western blot. (f) Complete PIKfyve depletion did not affect Sendai virus (SeV)-stimulated TBK1 phosphorylation in BJ cells. Three days after siRNA transfection, indicated cells were infected with SeV for 3 or 6 h and whole cell lysates were analyzed by immunoblotting. (g) Complete PIKfyve depletion did not affect TNFα-stimulated phosphorylation of IκBα or TBK1. Three days after siRNA transfection, indicated cells were stimulated with TNFα and whole cell lysates harvested at indicated time points were analyzed by immunoblotting. (h) Schematic summary of the strategies used to deplete PIKfyve in BJ cells and their impacts on STING-TBK1 signaling. The schematics in c and h were created in BioRender. Tan, X. (2025) https://biorender.com/pbqo7w6; Tan, X. (2025) https://biorender.com/ik4p1rx.