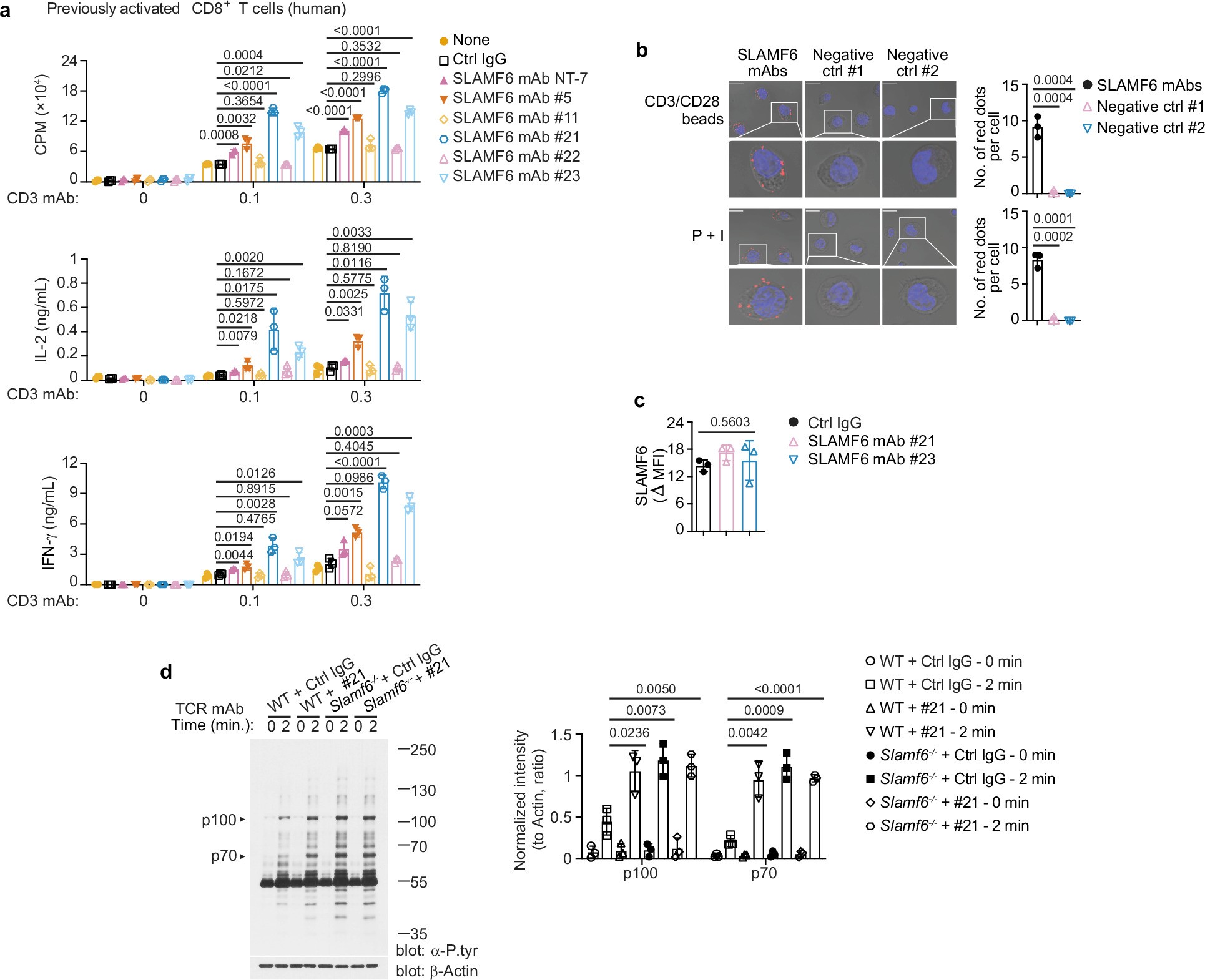
Extended Data Fig. 7: Blocking SLAMF6 mAb promotes T cell activation.
From: SLAMF6 as a drug-targetable suppressor of T cell immunity against cancer

a, Same as Fig. 4e, except that previously activated human CD8+ T cells were analysed. n = 3 donors per group. b, Same as Fig. 4g, except that human CD8+ T cells activated with P + I were also analysed. Recombinant versions of the non-blocking SLAMF6 mAb #11 containing the Fc segment of human IgG1 or mouse IgG2a, respectively and a LALAPG mutation were used as the two primary antibodies for PLA. For negative controls (#1 or #2), only one of these SLAMF6 mAbs was used. Scale bar, 10 μm. n = 3 donors. c, Flow cytometry analyses showing expression of SLAMF6 on human CD8+ T cells pre-incubated with blocking SLAMF6 mAbs, prior to PLA. n = 3 donors. d, Same as Fig. 4b, except that the effect of pre-incubation of Jurkat cells with blocking SLAMF6 mAb #21 was analysed. β-actin detected on a parallel gel with identical lysates for the loading control. For gel source data, see Supplementary Fig. 1. A representative experiment is shown on the left. Quantification of TCR-regulated substrates at ∼100 kDa (p100) and ∼70 kDa (p70) was performed within each independent experiment, and values pooled from 3 independent experiments are shown. Error bars represent mean ± s.d. (a-d). Two-sided unpaired Student’s t-test were used (a-d). Numbers above data points represent p values. Results are pooled from 3 (a-d) independent experiments.