Abstract
Inhibitory receptors like PD-1 and CTLA-4 contribute to T cell dysfunction in cancer1,2,3. Monoclonal antibodies (mAbs) blocking the interactions in trans of these receptors with their ligands on cancer cells or in the tumour microenvironment lead to clinical responses in some but not all types of cancer. Signalling lymphocytic activation molecule 6 (SLAMF6, also known as Ly108) is a homotypic receptor preferentially expressed on progenitor or stem-like exhausted T (Tpex) cells, but not on terminally exhausted T (Tex) cells, as demonstrated in mouse models4,5,6,7,8,9. In contrast to Tex cells, Tpex cells retain the capacity for functional restoration after immune checkpoint blockade10,11,12. The role of SLAMF6 in T cells remains ambiguous, as it has both activating and inhibitory effects, complicating its evaluation as a therapeutic target. Here we find that SLAMF6 was triggered in cis by homotypic interactions at the T cell surface. These interactions elicited inhibitory effects that suppressed activation of T cells and limited anti-tumour immunity, independently of SLAMF6 expression on tumour cells. mAbs against human SLAMF6 with a robust ability to disrupt the cis interactions strongly augmented T cell activation, reduced the proportions of exhausted T cells and inhibited tumour growth in vivo. Collectively, these findings show that SLAMF6 functions exclusively as a T cell inhibitory receptor, which is triggered by cis homotypic interactions. They also position SLAMF6 as a promising target for therapies aimed at enhancing anti-tumour immunity, regardless of SLAMF6 expression on tumour cells.
This is a preview of subscription content, access via your institution
Access options
Access Nature and 54 other Nature Portfolio journals
Get Nature+, our best-value online-access subscription
$32.99 / 30 days
cancel any time
Subscribe to this journal
Receive 51 print issues and online access
$199.00 per year
only $3.90 per issue
Buy this article
- Purchase on SpringerLink
- Instant access to the full article PDF.
USD 39.95
Prices may be subject to local taxes which are calculated during checkout





Similar content being viewed by others
Data availability
All data supporting the findings of this study are available in the Article and its Supplementary Information. The scRNA-seq datasets analysed in this study are publicly available47. Processed CD8+ T cell data were downloaded from the MD Anderson Single-Cell Research Portal (https://singlecell.mdanderson.org/TCM/). No novel RNA-seq data were generated for this study. Source data are provided with this paper.
Code availability
Custom scripts for scRNA-seq analysis were developed using standard pipelines in R (v.4.4.0) and adapted methods described previously47. All custom codes used for data processing and figure generation are available at GitHub (https://github.com/JiayuDou/SLAMF6-scRNAseq-Analysis-in-CD8-T-Cells) and permanently archived at Zenodo51 (https://doi.org/10.5281/zenodo.17902239).
References
Sharma, P. & Allison, J. P. Dissecting the mechanisms of immune checkpoint therapy. Nat. Rev. Immunol. 20, 75–76 (2020).
Minn, A. J. & Wherry, E. J. Combination cancer therapies with immune checkpoint blockade: convergence on interferon signaling. Cell 165, 272–275 (2016).
Tang, Z. & Veillette, A. Inhibitory immune checkpoints in cancer immunotherapy. Sci. Immunol. 10, eadv6870 (2025).
Wu, N. & Veillette, A. SLAM family receptors in normal immunity and immune pathologies. Curr. Opin. Immunol. 38, 45–51 (2016).
Cannons, J. L., Tangye, S. G. & Schwartzberg, P. L. SLAM family receptors and SAP adaptors in immunity. Annu. Rev. Immunol. 29, 665–705 (2011).
Yigit, B., Wang, N., Herzog, R. W. & Terhorst, C. SLAMF6 in health and disease: implications for therapeutic targeting. Clin. Immunol. 204, 3–13 (2019).
Chen, Z. et al. TCF-1-centered transcriptional network drives an effector versus exhausted CD8 T cell-fate decision. Immunity 51, 840–855 (2019).
Chen, Y. et al. BATF regulates progenitor to cytolytic effector CD8+ T cell transition during chronic viral infection. Nat. Immunol. 22, 996–1007 (2021).
Schenkel, J. M. et al. Conventional type I dendritic cells maintain a reservoir of proliferative tumor-antigen specific TCF-1+ CD8+ T cells in tumor-draining lymph nodes. Immunity 54, 2338–2353 (2021).
Gill, A. L. et al. PD-1 blockade increases the self-renewal of stem-like CD8 T cells to compensate for their accelerated differentiation into effectors. Sci. Immunol. 8, eadg0539 (2023).
Wang, K. et al. Combination anti-PD-1 and anti-CTLA-4 therapy generates waves of clonal responses that include progenitor-exhausted CD8+ T cells. Cancer Cell 42, 1582–1597 (2024).
Shen, Y. et al. Combination radiation and αPD-L1 enhance tumor control by stimulating CD8+ PD-1+ TCF-1+ T cells in the tumor-draining lymph node. Nat. Commun. 16, 3522 (2025).
Chatterjee, M. et al. CD3-T cell receptor co-stimulation through SLAMF3 and SLAMF6 receptors enhances RORγt recruitment to the IL17A promoter in human T lymphocytes. J. Biol. Chem. 287, 38168–38177 (2012).
Chatterjee, M., Kis-Toth, K., Thai, T. H., Terhorst, C. & Tsokos, G. C. SLAMF6-driven co-stimulation of human peripheral T cells is defective in SLE T cells. Autoimmunity 44, 211–218 (2011).
Dragovich, M. A. et al. SLAMF6 clustering is required to augment T cell activation. PLoS ONE 14, e0218109 (2019).
Eisenberg, G. et al. Soluble SLAMF6 receptor induces strong CD8+ T-cell effector function and improves anti-melanoma activity in vivo. Cancer Immunol. Res. 6, 127–138 (2018).
Gartshteyn, Y. et al. SLAMF6 compartmentalization enhances T cell functions. Life Sci. Alliance https://doi.org/10.26508/lsa.202201533 (2023).
Dutta, M. et al. A role for Ly108 in the induction of promyelocytic zinc finger transcription factor in developing thymocytes. J. Immunol. 190, 2121–2128 (2013).
Bisht, A. & Ackroyd, J. Antibodies and methods of use. World patent WO2021001653A1 (2020).
Yigit, B. et al. SLAMF6 as a regulator of exhausted CD8+ T cells in cancer. Cancer Immunol. Res. 7, 1485–1496 (2019).
Howie, D. et al. Cutting edge: the SLAM family receptor Ly108 controls T cell and neutrophil functions. J. Immunol. 174, 5931–5935 (2005).
Dong, Z. & Veillette, A. How do SAP family deficiencies compromise immunity? Trends Immunol. 31, 295–302 (2010).
Hajaj, E. et al. SLAMF6 deficiency augments tumor killing and skews toward an effector phenotype revealing it as a novel T cell checkpoint. elife https://doi.org/10.7554/eLife.52539 (2020).
Wang, N. et al. Slamf6 negatively regulates autoimmunity. Clin. Immunol. 173, 19–26 (2016).
Lu, Y. et al. SLAM receptors foster iNKT cell development by reducing TCR signal strength after positive selection. Nat. Immunol. 20, 447–457 (2019).
Zhong, M. C. & Veillette, A. Control of T lymphocyte signaling by Ly108, a signaling lymphocytic activation molecule family receptor implicated in autoimmunity. J. Biol. Chem. 283, 19255–19264 (2008).
Bygrave, A. E. et al. Spontaneous autoimmunity in 129 and C57BL/6 mice-implications for autoimmunity described in gene-targeted mice. PLoS Biol. 2, E243 (2004).
Wandstrat, A. E. et al. Association of extensive polymorphisms in the SLAM/CD2 gene cluster with murine lupus. Immunity 21, 769–780 (2004).
Majeti, R. et al. An inactivating point mutation in the inhibitory wedge of CD45 causes lymphoproliferation and autoimmunity. Cell 103, 1059–1070 (2000).
Gupta, V. A., Hermiston, M. L., Cassafer, G., Daikh, D. I. & Weiss, A. B cells drive lymphocyte activation and expansion in mice with the CD45 wedge mutation and Fas deficiency. J. Exp. Med. 205, 2755–2761 (2008).
Hui, E. Cis interactions of membrane receptors and ligands. Annu. Rev. Cell Dev. Biol. 39, 391–408 (2023).
Yigit, B. et al. A combination of an anti-SLAMF6 antibody and ibrutinib efficiently abrogates expansion of chronic lymphocytic leukemia cells. Oncotarget 7, 26346–26360 (2016).
Chemnitz, J. M., Parry, R. V., Nichols, K. E., June, C. H. & Riley, J. L. SHP-1 and SHP-2 associate with immunoreceptor tyrosine-based switch motif of programmed death 1 upon primary human T cell stimulation, but only receptor ligation prevents T cell activation. J. Immunol. 173, 945–954 (2004).
Perez-Villar, J. J. et al. CD5 negatively regulates the T-cell antigen receptor signal transduction pathway: involvement of SH2-containing phosphotyrosine phosphatase SHP-1. Mol. Cell. Biol. 19, 2903–2912 (1999).
Celis-Gutierrez, J. et al. Quantitative interactomics in primary T cells provides a rationale for concomitant PD-1 and BTLA coinhibitor blockade in cancer immunotherapy. Cell Rep. 27, 3315–3330.e7 (2019).
Perkins, L. A., Larsen, I. & Perrimon, N. Corkscrew encodes a putative protein tyrosine phosphatase that functions to transduce the terminal signal from the receptor tyrosine kinase torso. Cell 70, 225–236 (1992).
Veillette, A., Latour, S. & Davidson, D. Negative regulation of immunoreceptor signaling. Annu. Rev. Immunol. 20, 669–707 (2002).
Cannons, J. L. et al. SAP regulates TH2 differentiation and PKC-θ-mediated activation of NF-κB1. Immunity 21, 693–706 (2004).
Davidson, D. et al. Genetic evidence linking SAP, the X-linked lymphoproliferative gene product, to Src-related kinase FynT in TH2 cytokine regulation. Immunity 21, 707–717 (2004).
Tang, Z. et al. CD47 masks pro-phagocytic ligands in cis on tumor cells to suppress antitumor immunity. Nat. Immunol. 24, 2032–2041 (2023).
Blanchard, E. L. et al. Proximity ligation assays for in situ detection of innate immune activation: focus on in vitro-transcribed mRNA. Mol. Ther. Nucleic Acids 14, 52–66 (2019).
Zhao, M. et al. Rapid in vitro generation of bona fide exhausted CD8+ T cells is accompanied by Tcf7 promotor methylation. PLoS Pathog. 16, e1008555 (2020).
Vardhana, S. A. et al. Impaired mitochondrial oxidative phosphorylation limits the self-renewal of T cells exposed to persistent antigen. Nat. Immunol. 21, 1022–1033 (2020).
McManus, D. T. et al. An early precursor CD8+ T cell that adapts to acute or chronic viral infection. Nature 640, 772–781 (2025).
Ruan, X. et al. Two chemotherapeutic agents expand stem-like CD62L+CD8+ T cells in antitumor immune responses. Front. Immunol. 16, 1533857 (2025).
Liu, Z. et al. Progenitor-like exhausted SPRY1+CD8+ T cells potentiate responsiveness to neoadjuvant PD-1 blockade in esophageal squamous cell carcinoma. Cancer Cell 41, 1852–1870 (2023).
Chu, Y. et al. Pan-cancer T cell atlas links a cellular stress response state to immunotherapy resistance. Nat. Med. 29, 1550–1562 (2023).
Oba, T., Long, M. D., Ito, K. I. & Ito, F. Clinical and immunological relevance of SLAMF6 expression in the tumor microenvironment of breast cancer and melanoma. Sci. Rep. 14, 2394 (2024).
Davidson, D. et al. The Csk-associated adaptor PAG inhibits effector T cell activation in cooperation with phosphatase PTPN22 and Dok adaptors. Cell Rep. 17, 2776–2788 (2016).
Li, B. et al. Cis interactions between CD2 and its ligands on T cells are required for T cell activation. Sci. Immunol. 7, eabn6373 (2022).
Li, B. et al. Code for ‘SLAMF6 as a drug-targetable suppressor of T cell immunity against cancer’. Zenodo https://doi.org/10.5281/zenodo.17902239 (2026).
Acknowledgements
We thank the members of the Veillette laboratory and V. Calderon, IRCM Bioinformatics Core Facility, for useful discussions. This work was supported by grants from the Canadian Institutes of Health Research (MT-14429, MOP-82906, FDN-143338, PJT-178314 and PJT-183593), the Terry Fox Research Institute (1190), the Ministère de l’Économie et de l’Innovation (MEI; Québec) and BioCanRx (FY25/CORE11) to A.V., and the Science and Technology Development Fund of Macau (0090/2024/RIB2) and the University of Macau (SRG2024-00027-FHS and UMDF-TISF/2025/002/FHS) to Z.T. B.L. held a Scholarship from the Chinese Science Council. Z.T. received a Fellowship from the Cole Foundation. A.V. held the Canada Research Chair on Signaling in the Immune System.
Author information
Authors and Affiliations
Contributions
B.L., M.-C.Z. and A.V. conceptualized the study. B.L., M.-C.Z., C.C.G., J.D., J.Q. and D.D. performed experiments. M.-C.Z. generated the hybridomas for the mAbs. M.-C.Z., J.D., Z.T. and D.D. assisted with the methodology of the study. B.L., M.-C.Z., C.C.G. and A.V. interpreted results. B.L., C.C.G., J.D. and A.V. contributed to data visualization and figure generation. B.L. and A.V. wrote the original manuscript. All of the authors contributed to revisions and editing. A.V. directed the study, provided supervision and obtained funding.
Corresponding author
Ethics declarations
Competing interests
A.V., B.L., M.-C.Z. and J.Q. filed a patent on the use of human SLAMF6 mAbs 5, 21 and 23 for blocking the SLAMF6–SLAMF6 cis interactions in immunotherapy. The other authors declare no competing interests.
Peer review
Peer review information
Nature thanks Vijay Kuchroo, Enrico Lugli and the other, anonymous, reviewer(s) for their contribution to the peer review of this work. Peer reviewer reports are available.
Additional information
Publisher’s note Springer Nature remains neutral with regard to jurisdictional claims in published maps and institutional affiliations.
Extended data figures and tables
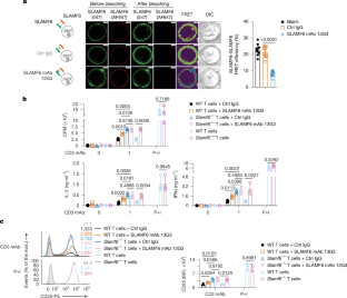
Extended Data Fig. 1 T cell markers and subset frequencies are comparable between WT and Slamf6−/− mice.
a, Flow cytometry analyses of various cell surface markers on CD4+CD8− and CD4−CD8+ thymocytes from WT and Slamf6−/− mice. n = 4 (WT and Slamf6−/−). b, Same as (a), except that expression of CD5, CD44 and CD25 was evaluated on CD4+CD8−, CD4−CD8+, CD4−CD8− and CD4+CD8+ thymocytes. n = 4 (WT and Slamf6−/−). c, Total thymocyte numbers, as well as proportions and numbers of CD4+ and CD8+ T cells in thymus from WT and Slamf6−/− mice were determined. n = 4 (WT and Slamf6−/−). d, As in a, except that splenic T cells were analysed. n = 4 (WT and Slamf6−/−). e, As in c, except that splenic T cells were analysed. f,g, Proportions and numbers of regulatory T cells (Tregs) (f) and invariant (i) NKT cells (g) in spleen of WT and Slamf6−/− mice. n = 4 (WT and Slamf6−/−). h, Proportions and numbers of naïve (CD62LhiCD44lo), central memory (TCM; CD62LhiCD44hi) and effector-memory (TEM; CD62LloCD44hi) in CD4+ or CD8+ T cells from spleen of WT and Slamf6−/− mice. n = 4 (WT and Slamf6−/−). i, Flow cytometry analyses of the levels of SLAMF6 on subsets of splenic CD4+ or CD8+ T cells from WT and Slamf6−/− mice. n = 3 (WT and Slamf6−/−). j, Same as (i), except that the frequency of PD-1+ cells was analysed. n = 3 (WT and Slamf6−/−). Each symbol in a-j represents an individual mouse; error bars represent mean ± s.d. Numbers above data points represent p values. Two-sided unpaired Student’s t-test (a-j). n = 4 mice (a-h) or n = 3 mice (i-j) from 3 independent experiments.
Extended Data Fig. 2 Loss of SLAMF6 increases responses to various stimuli.
a, As per Fig. 1b, except that CD4+ T cells depleted of iNKT cells were studied. n = 4 (WT and Slamf6−/−). b, Proportions of the Vβ8.1+ and Vβ8.2+ subset, which mediate responses to superantigen staphylococcal enterotoxin B (SEB), in splenic CD4+ T cells of WT and Slamf6−/− mice. c, Freshly isolated CD4+ T cells from WT and Slamf6−/− mice were stimulated with the indicated concentrations of SEB plus irradiated WT or Slamf6−/− splenocytes as APCs. Proliferation and cytokine production were monitored as in Fig. 1b. n = 4 (WT and Slamf6−/−). d, Freshly isolated CD8+ T cells from WT or Slamf6−/− mice (C57BL/6J (B6) background; responders) were stimulated with irradiated Balb/c splenocytes (stimulators) at the indicated responder:stimulator ratios. Proliferation and cytokine production were monitored as in Fig. 1b. n = 4 (WT and Slamf6−/−). e, Same as (d), except that CD8+ splenic T cells from Balb/c mice were responders, and WT or Slamf6−/− splenocytes in B6 background were used as stimulators. n = 4 (WT and Slamf6−/−). One experiment representative of 3 experiments is shown in b. n = 4 mice from 3 independent experiments in a,c-e; error bars represent mean ± s.d. Numbers above data points or next to line charts represent p values. Two-sided unpaired Student’s t-test (a, c-e).
Extended Data Fig. 3 SLAMF6 deficiency improves T cell responses independently of SLAMF6 on APCs.
a, As per Fig. 1c, except that OT-I CD8+ T cells in the presence of weak agonist OVA peptide G4 was tested. n = 3 mice. b, As per Fig. 1c, except that OT-II CD4+ T cells were evaluated. n = 4 mice. c, As per Fig. 1d, except that cytotoxic T-lymphocytes (CTLs) were incubated for 3 h with CD4+ T cells pulsed or not with OVA peptide. Degranulation was determined by surface staining of CD107a. n = 4 mice. Each symbol in a-c represents an individual mouse; error bars represent mean ± s.d. Numbers above data points represent p values. Two-sided unpaired Student’s t-test (a-c). n = 4 mice from 3 independent experiments (a-c).
Extended Data Fig. 4 SLAMF6 constrains T cell effector function in vivo.
a-d, Related to Fig. 1e. a, Tumours from the experiment depicted in Fig. 1e were weighed and measured. b-d, Flow cytometry analyses of (b) macrophages (CD11b+F4/80+), (c) neutrophils (CD11b+Ly6G+) and (d) conventional dendritic cells (MHC II+CD11b+) in tumours from mice that received WT or Slamf6−/− OT-I cells. n = 6 mice per group (a-d). e-i, Allogeneic GVHD model. e, Survival and body weight of Balb/c recipients. The mean body weight of the surviving recipients is shown. n = 14 mice per group. f-i, Same as (e), except that mice were followed for 8 days (f,g) or 3 days (h,i). f,h, Survival and body weight of Balb/c recipients monitored for 8 days (f) and 3 days (h), respectively. Donor T cells (H-2Kb+) in recipient spleens were enumerated at day 8 (g) or day 3 (i) post-transplantation; CD44hi donor T cells were quantified at day 8 (g). n = 7 (WT donor T cells), 6 (Slamf6−/− donor T cells) and 6 (PBS) in f,g. n = 7 (WT donor T cells), 7 (Slamf6−/− donor T cells) and 5 (PBS) in h,i. Each symbol in a-d,g,i represents a mouse; error bars represent mean ± s.d. For survival analyses, a log-rank (Mantel-Cox) test was performed (e,f,h). Otherwise, two-sided unpaired Student’s t-test were used (a-d,g,i). Numbers above data points or next to line charts represent p values. Results are pooled from 2 (a-d) or 3 (e-i) independent experiments.
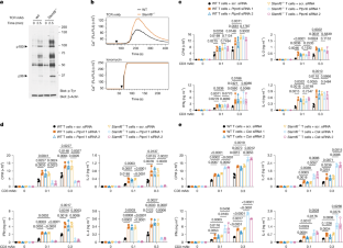
Extended Data Fig. 5 SLAMF6 mediates its inhibitory impact via SHP-1.
a, b, Same as Fig. 2b,c, respectively, except that splenic CD4+ T cells were analysed. n = 4 mice per group. c, Quantitative analysis of relative tyrosine phosphorylation for Fig. 3a. Quantification of TCR-regulated substrates at ∼100 kDa (p100) and ∼36 kDa (p36) was performed within each independent experiment. n = 3 mice per group. d, Immunoblot analysis of total cell lysates from CD4+ T cells transfected with siRNAs targeting SHP-1 (left), SHP-2 (middle), or Csk (right). β-actin was analysed on a parallel gel with identical lysates and sample amounts, for the loading control. Relative protein levels are shown at the bottom. For gel source data, see Supplementary Fig. 1. e, Same as (d), except that CD8+ T cells from WT and Slamf6−/− mice were electroporated with two independent sgRNAs targeting SHP-1 or a non-targeting ctrl sgRNA, and levels of SHP-1 were analysed. β-actin was analysed on a parallel gel as in d. For gel source data, see Supplementary Fig. 1. f, As per Fig. 3c, except that CD8+ T cells transfected with sgRNAs and cell activation were analysed. n = 3 mice per group. g, As per Fig. 2b, except that splenic CD4+ T cells from WT and Sh2d1a−/y mice were analysed. n = 4 mice per group. Each symbol in a-c,f,g represents an individual mouse; error bars represent mean ± s.d. Two-sided unpaired Student’s t-test were used (a-c,f,g). Numbers above data points represent p values. Representatives of 3 independent experiments are shown in d,e. Results are pooled from 3 (a-c,f,g) independent experiments.
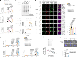
Extended Data Fig. 6 Lack of human SLAMF6 or blockade with human SLAMF6 mAbs promotes T cell activation.
a, Quantitative analysis of Fig. 4a. n = 3 donors per group. b, SLAMF6−/− variants of Jurkat cells were generated and subsequently analysed by flow cytometry. n = 4 for each cell population. c, Variants of Jurkat were activated with the indicated concentrations of CD3 mAb OKT3 or P + I. After 48 h, production of IL-2 was determined by ELISA. n = 3 for each cell population. d, Related to Fig. 4b. Quantification of TCR-regulated substrates at ∼100 kDa (p100) and ∼70 kDa (p70) was performed within each independent experiment, and values pooled from 3 independent experiments are shown. n = 3 for each cell population. e, Related to Fig. 4c, showing quantification of data from 3 independent experiments for calcium influx (Ca2+). n = 3 for each cell population. f, Same as Fig. 4d, except that other mAbs were analysed. n = 18 individual cell (Ctrl mAb), 15 individual cell (SLAMF6 mAb NT-7), 14 individual cell (SLAMF6 mAb 1B3, #5, #21), 13 individual cell (SLAMF6 mAb #23). g, Same as Fig. 4e, except that other mAbs were analysed. n = 3 donors per group. Error bars represent mean ± s.d. in a-g. Two-sided unpaired Student’s t-test were used (a-g). Numbers above data points represent p values. Results are pooled from 3 (a-g) independent experiments.
Extended Data Fig. 7 Blocking SLAMF6 mAb promotes T cell activation.
a, Same as Fig. 4e, except that previously activated human CD8+ T cells were analysed. n = 3 donors per group. b, Same as Fig. 4g, except that human CD8+ T cells activated with P + I were also analysed. Recombinant versions of the non-blocking SLAMF6 mAb #11 containing the Fc segment of human IgG1 or mouse IgG2a, respectively and a LALAPG mutation were used as the two primary antibodies for PLA. For negative controls (#1 or #2), only one of these SLAMF6 mAbs was used. Scale bar, 10 μm. n = 3 donors. c, Flow cytometry analyses showing expression of SLAMF6 on human CD8+ T cells pre-incubated with blocking SLAMF6 mAbs, prior to PLA. n = 3 donors. d, Same as Fig. 4b, except that the effect of pre-incubation of Jurkat cells with blocking SLAMF6 mAb #21 was analysed. β-actin detected on a parallel gel with identical lysates for the loading control. For gel source data, see Supplementary Fig. 1. A representative experiment is shown on the left. Quantification of TCR-regulated substrates at ∼100 kDa (p100) and ∼70 kDa (p70) was performed within each independent experiment, and values pooled from 3 independent experiments are shown. Error bars represent mean ± s.d. (a-d). Two-sided unpaired Student’s t-test were used (a-d). Numbers above data points represent p values. Results are pooled from 3 (a-d) independent experiments.
Extended Data Fig. 8 Blocking SLAMF6 mAb #23 recapitulates the anti-tumour effects of blocking SLAMF6 mAb #21.
a, Related to Fig. 5a. The expression of human and mouse SLAMF6 on tumour-infiltrating OT-I CD8+ T cells was determined by flow cytometry. n = 7 mice per group, except 8 for SLAMF6 mAb #11. b-f, Slamf6−/− OT-I CD8+ T cells expressing human SLAMF6 were injected into WT mice carrying E.G7 (b,d-f) or B16-OVA (c) tumours. Mice were treated with Fc-silent human SLAMF6 mAb #21 or #23, or Ctrl IgG. n = 8 mice per group in b,d-f, n = 6 mice in c except 5 mice for ctrl IgG MOPC-21. b,c, Tumour size was measured daily by caliper. Dotted lines show values from individual mice; solid lines represent mean values. b, E.G7; c, B16-OVA. d, When the E.G7 tumours were dissected, OT-I CD8+ T cells were enumerated by flow cytometry. e, Same as (d), except that intracellular accumulation of IFN-γ and TNF-α was analysed. f, Tumours from the experiment depicted in b were weighed and measured, respectively. Each symbol in (a,d-f) represents an individual mouse; error bars represent mean ± s.d. Two-sided unpaired Student’s t-test were used (a,d-f); two-way ANOVA followed by Tukey’s multiple comparisons test (b,c). Numbers above data points or next to line charts represent p values. Results are pooled from 2 independent experiments (a-f).
Extended Data Fig. 9 SLAMF6 mAb treatment does not induce a cytokine storm.
Related to Fig. 5a, serum samples were collected on day 14, and cytokine levels in serum were measured by ELISA. An independent group of mice treated with lipopolysaccharide (LPS) served as positive control. n = 7 mice per group except 8 for SLAMF6 mAb #11. Each symbol represents an individual mouse; results are pooled from 2 independent experiments. No statistical analysis was performed.
Extended Data Fig. 10 Blocking SLAMF6 mAbs attenuate exhaustion-like dysfunction in repeatedly stimulated T cells.
As per Fig. 5a, except that OT-I CD8+ T cells were driven into an exhaustion-like (Ex-like) state by repeated stimulation with OVA peptide in vitro prior to transfer into tumour-bearing mice. a-c, Flow cytometry analyses of repeatedly stimulated OT-I CD8+ T cells (exhaustion-like; Ex-like) before adoptive transfer, compared with once-stimulated OT-I CD8+ T cells (non-exhausted; Non-ex). a, Cells were tested for expression of IFN-γ and TNF-α upon re-activation with OVA peptide in vitro. A representative of 2 independent experiments is shown. b,c, Flow cytometry analyses of the indicated markers on OT-I CD8+ T cells prior to transfer. d-g, As per Fig. 5a–d, respectively, except that Ex-like and Non-ex OT-I CD8+ T cells were injected into E.G7 tumour-bearing mice. Numbers in plots indicate percentages of positive cells (e,f); numbers in histograms indicate MFI (c,g). n = 6 mice per group in d-g, except for the group injected with Ex-like OT-I CD8+ T cells and treated with ctrl IgG MOPC-21, in which n = 7 mice. Each symbol represents an individual mouse (e-g); error bars represent mean ± s.d. Two-sided unpaired Student’s t-test were used (e-g); two-way ANOVA followed by Tukey’s multiple comparisons test (d). Numbers above data points or next to line charts represent p values. Representatives of 2 independent experiments are shown in a-c. Data in d-g are pooled from 2 independent experiments.
Extended Data Fig. 11 SLAMF6 blockade reinvigorates chronically stimulated human T cells.
Human CD8+ T cells lacking or not SLAMF6 were repeatedly stimulated with CD3 mAb OKT3 (3 μg mL−1) and IL-2 (10 ng mL−1). a, Flow cytometry analyses showing intracellular accumulation of IFN-γ and TNF-α in WT and SLAMF6−/− CD8+ T cells following re-stimulation with CD3 mAb OKT3 in the presence of the indicated SLAMF6 mAbs. n = 3 donors. b,c, Expression of Tim-3 and TCF-1 (b), or PD-1, Tox or LAG-3 (c) was determined by flow cytometry. n = 3 donors (b,c). Each symbol in a–c represents an individual blood donor; error bars represent mean ± s.d. For statistical analyses, two-sided unpaired Student’s t-test were used in a-c. Numbers above data points represent p values. Data in a-c are pooled from 3 independent experiments.
Extended Data Fig. 12 SLAMF6 expression in tumour-infiltrating human CD8+ T cells.
a, Left, UMAP visualization of clusters (“c”) of tumour-infiltrating human CD8+ T cells (n = 76,833) coloured by cell type annotation. Clusters are numbered from 0 to 13 and identified according to the cell subsets they represent. The clusters corresponding to progenitor exhausted T cells (Tpex; c7) and non-progenitor exhausted T cells (Tex; c1) are highlighted. Tn, naïve-like T cells; Tn_TCF7, naïve-like T cells expressing TCF7, which encodes TCF-1; t-Teff, transitional effector T cells; Teff_KLRG1, effector T cells expressing KLRG1; Teff_CD244, effector T cells expressing CD244; Teff_SEMA4A, effector T cells expressing SEMA4A; Tcm, central memory T cells; Trm, resident memory T cells; Tstr, stress-response T cells; Tisg, interferon response T cells; Tsen, senescent T cells. Middle, UMAP visualization of SLAMF6 expression in the various clusters is indicated by colour intensity. Right, Dot plot showing SLAMF6 expression across clusters. Dot size represents the percentage of cells expressing SLAMF6, and colour intensity indicates mean normalized expression level. b, Left, Dot plot displaying expression of exhaustion-related markers (SLAMF6, TCF7, IL7R, PDCD1 (which encodes PD-1), HAVCR2 (which encodes Tim-3), ENTPD1, GZMB, GNLY, LAG3 (which encodes LAG-3)) in Tpex and Tex CD8+ T cells. Dot size represents percentage of cells expressing each RNA, and colour intensity shows scaled expression levels. Middle, UMAP visualization of exhausted CD8+ T cell subset (Tpex+Tex; n = 18,232 cells) with Tpex (blue) and Tex (red) identified by different colours. Right, Feature plots of key exhaustion markers and SLAMF6 across exhausted CD8+ T cells, with colour intensity showing normalized expression (Norm. exp.).
Supplementary information
Supplementary Information
Supplementary Figs. 1–9 and Supplementary Tables 1 and 2.
Supplementary Data
Source data for Supplementary Figures 2, 6 and 7.
Source data
Rights and permissions
Springer Nature or its licensor (e.g. a society or other partner) holds exclusive rights to this article under a publishing agreement with the author(s) or other rightsholder(s); author self-archiving of the accepted manuscript version of this article is solely governed by the terms of such publishing agreement and applicable law.
About this article
Cite this article
Li, B., Zhong, MC., Galindo, C.C. et al. SLAMF6 as a drug-targetable suppressor of T cell immunity against cancer. Nature (2026). https://doi.org/10.1038/s41586-026-10106-5
Received:
Accepted:
Published:
Version of record:
DOI: https://doi.org/10.1038/s41586-026-10106-5


