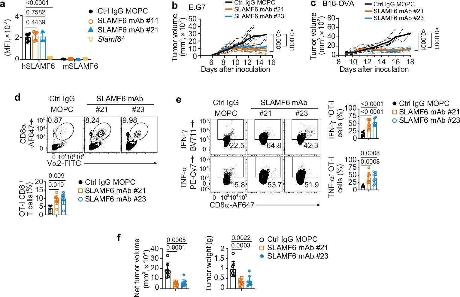
Extended Data Fig. 8: Blocking SLAMF6 mAb #23 recapitulates the anti-tumour effects of blocking SLAMF6 mAb #21.
From: SLAMF6 as a drug-targetable suppressor of T cell immunity against cancer

a, Related to Fig. 5a. The expression of human and mouse SLAMF6 on tumour-infiltrating OT-I CD8+ T cells was determined by flow cytometry. n = 7 mice per group, except 8 for SLAMF6 mAb #11. b-f, Slamf6−/− OT-I CD8+ T cells expressing human SLAMF6 were injected into WT mice carrying E.G7 (b,d-f) or B16-OVA (c) tumours. Mice were treated with Fc-silent human SLAMF6 mAb #21 or #23, or Ctrl IgG. n = 8 mice per group in b,d-f, n = 6 mice in c except 5 mice for ctrl IgG MOPC-21. b,c, Tumour size was measured daily by caliper. Dotted lines show values from individual mice; solid lines represent mean values. b, E.G7; c, B16-OVA. d, When the E.G7 tumours were dissected, OT-I CD8+ T cells were enumerated by flow cytometry. e, Same as (d), except that intracellular accumulation of IFN-γ and TNF-α was analysed. f, Tumours from the experiment depicted in b were weighed and measured, respectively. Each symbol in (a,d-f) represents an individual mouse; error bars represent mean ± s.d. Two-sided unpaired Student’s t-test were used (a,d-f); two-way ANOVA followed by Tukey’s multiple comparisons test (b,c). Numbers above data points or next to line charts represent p values. Results are pooled from 2 independent experiments (a-f).