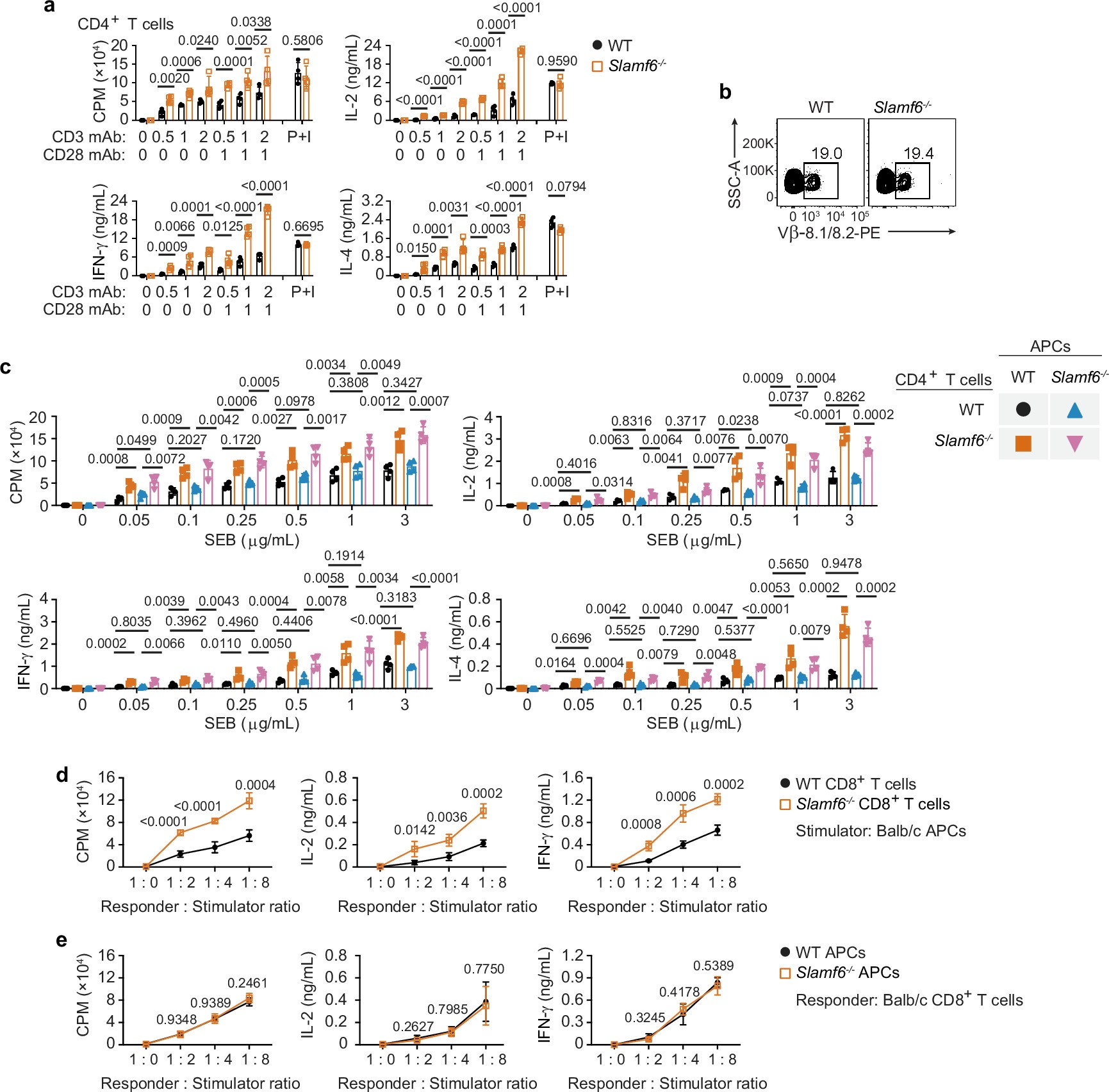
Extended Data Fig. 2: Loss of SLAMF6 increases responses to various stimuli.
From: SLAMF6 as a drug-targetable suppressor of T cell immunity against cancer

a, As per Fig. 1b, except that CD4+ T cells depleted of iNKT cells were studied. n = 4 (WT and Slamf6−/−). b, Proportions of the Vβ8.1+ and Vβ8.2+ subset, which mediate responses to superantigen staphylococcal enterotoxin B (SEB), in splenic CD4+ T cells of WT and Slamf6−/− mice. c, Freshly isolated CD4+ T cells from WT and Slamf6−/− mice were stimulated with the indicated concentrations of SEB plus irradiated WT or Slamf6−/− splenocytes as APCs. Proliferation and cytokine production were monitored as in Fig. 1b. n = 4 (WT and Slamf6−/−). d, Freshly isolated CD8+ T cells from WT or Slamf6−/− mice (C57BL/6J (B6) background; responders) were stimulated with irradiated Balb/c splenocytes (stimulators) at the indicated responder:stimulator ratios. Proliferation and cytokine production were monitored as in Fig. 1b. n = 4 (WT and Slamf6−/−). e, Same as (d), except that CD8+ splenic T cells from Balb/c mice were responders, and WT or Slamf6−/− splenocytes in B6 background were used as stimulators. n = 4 (WT and Slamf6−/−). One experiment representative of 3 experiments is shown in b. n = 4 mice from 3 independent experiments in a,c-e; error bars represent mean ± s.d. Numbers above data points or next to line charts represent p values. Two-sided unpaired Student’s t-test (a, c-e).