Extended Data Fig. 10: Tumour epithelial cells are associated with early tumour stromal remodelling via the EGF-SOX9-Fibronectin axis (Corresponds to Fig. 5).
From: Precancerous niche remodelling dictates nascent tumour persistence

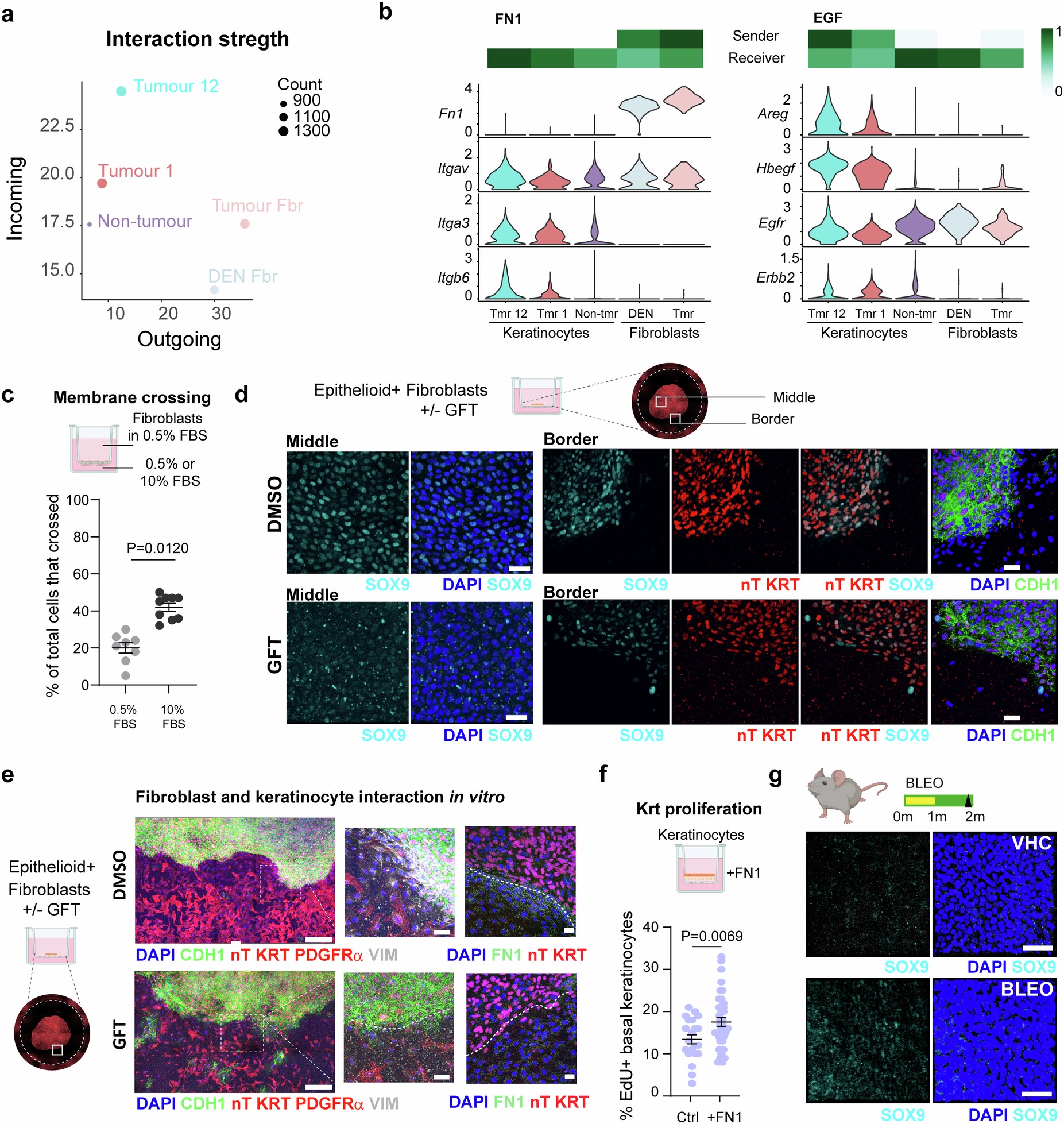
a, Scatterplot displaying the dominant senders and receivers as identified by CellChat. Circle size represents ‘communication probabilities’. b, Heatmaps (top) showing the relative importance of each cell group based on the computed network centrality scores for the Fibronectin (FN1) and EGF signalling network, respectively. Violin plots of relevant ligands and receptors across different cell types (bottom). These include expression of fibronectin (Fn1) and fibronectin-binding receptors (Itga3, Itgav, Itgb6), as well as EGF ligands (Areg, Hbegf) and binding receptors (Egfr, Erbb2). c, Migration of fibroblast through cell culture insert membrane (cartoon, top) in low (0.5%) or high (10%) serum (FBS) conditions was quantified (bottom) and expressed as a percentage of the total number of cells. Data expressed as mean±s.e.m. Each dot represents a technical replicate; data 4 biological replicates. One way Welch’s ANOVA test with multiple comparison was used to assess significance between groups presented in the main Fig. 4e. d, schematic representation of regions imaged in epithelioid cultures from (top) and representative confocal images showing SOX9 (cyan) downregulation in keratinocytes in central epithelioid areas as well as on the border of GFT-treated epithelioids. Representative images of the DMSO (ctrl) condition shown for comparison. Nuclear tdTomato (nT) keratinocytes (krt) (red); CDH1 (green); DAPI (blue). Scale bar, 50 µm. e, Schematic representation of an experiment (left) and representative confocal images (right) of expanding epithelioid cultures exposed to fibroblasts under DMSO (control) or Gefitinib (GFT) conditions. Vimentin, VIM (grey); PDGFRα (red); nuclear Tomato (nT) keratinocytes (krt) (red); DAPI (blue), E-Cadherin, CDH1 (green); Fibronectin, FN1 (green). Scale bar 500 µm (inset 50 µm). Corresponds to Fig. 4g. f, Top, experimental schematics, bottom, quantification of EdU incorporation (2 h chase) in confluent 3D epithelial cultures (Epithelioids) exposed to Fibronectin for 24 h. Data expressed as a percentage of the total number of cells (mean±s.e.m). Each dot represents a technical replicate; data from 3 biological replicates. Two-tailed Welch’s t-test comparing EdU incorporation in control (Ctrl) and fibronectin-treated cells. g, Schematic representation of Bleomycin (BLEO) administration to mice (top) and representative confocal images (bottom) of SOX9 (cyan) expression in epithelia of bleomycin treated animals. DAPI (blue). Scale bars, 50 µm. N = 5 (control) 4 (BLEO) mice. Illustrations in c,d,e,f,g were created in BioRender; Alcolea, M. https://BioRender.com/nm3lx8y (2026). Source data (c, f).